繁體
  • 简体中文
  • 繁體中文

熱門資訊> 正文

中國自動化市場:2021年上半年十大事件|MIR DATABANK

2021-09-01 16:00

2021年上半年,在中國宏觀經濟穩中向好的趨勢下,中國自動化市場同比增速創歷史新高,達26.9%,繼續為自動化廠商發展提振信心。MIR 睿工業長期關注中國自動化市場,依託豐富的市場研究經驗,選取了2021年上半年十大事件,與您一起回顧中國自動化市場。

(以下事件根據重要性評估排名)

第十名

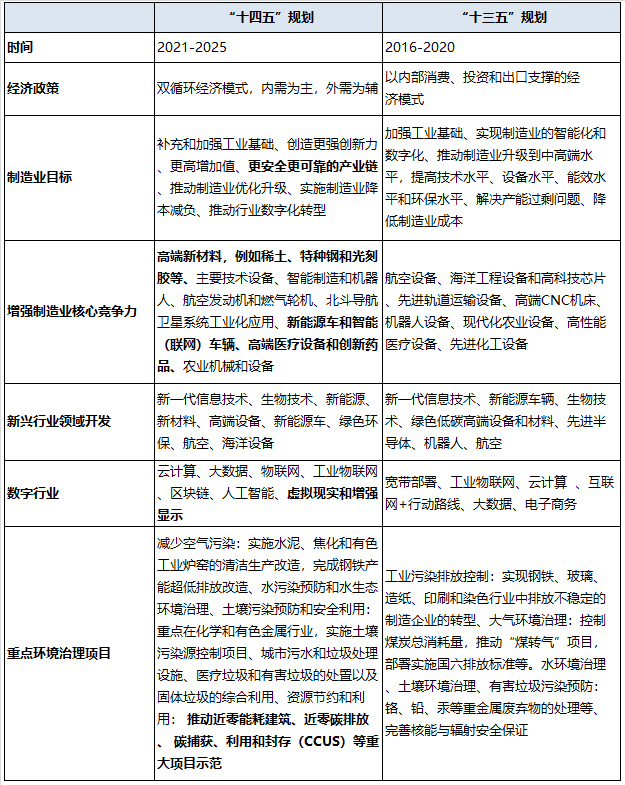
十四五規劃繼續支撐自動化市場增長

2021年是「十四五」的開局之年,對比「十三五」和「十四五」在製造業方面的內容,整體目標並未出現重大變化。

● 「十四五」規劃將在接下來的五年內繼續重點關注高端設備和新能源行業,例如高端醫療設備、農業機械、先進機牀,以及光伏、風電、新能源汽車等行業,逐步降低關鍵領域對進口產品的依賴,這將繼續支撐中國機械和自動化產品市場的增長。

● 「十四五」規劃提出了更具體的環境保護和可持續發展目標,將實現總能源消耗中非化石化能源消費佔比從2020年15.9%提高到2025年20%,鋼鐵、石化、化工、有色金屬、建築材料、紡織、造紙和皮革行業的節能減排,將為高端節能機械設備和自動化產品帶來更廣闊的市場空間。

「十三五」與「十四五」在製造業方面的對比

(數據來源:MIR 睿工業根據公開資料整理)

第九名

外資廠商管理高層逐漸本土化

自2021年5月1日起,肖松博士被任命為西門子中國新任董事長、總裁兼首席執行官。至此,西門子、施耐德、ABB等外資品牌在中國的子公司,全部由中國本土人士掌舵(施耐德-尹正,施耐德電氣全球執行副總裁、中國區總裁;ABB-顧純元,ABB(中國)有限公司董事長以及ABB集團亞洲、中東及非洲區總裁)。肖松是西門子中國歷史上第二位華人CEO(之前是2010年上任的程美瑋,美籍臺灣人),第一位中國本土CEO。

越來越多的跨國公司選擇人才本土化的戰略,其優勢主要包括:1. 減少了因文化差異而造成的損失,在進行員工管理、與政府部門公關等方面,可以更好的進行溝通。2.更熟悉當地的經濟法律制度,有助於公司更好的把握這些制度,並在這些制度內更好的進行運作。3. 降低了人力資源使用成本,使用所在地的人力資源成本往往低於使用母公司外派人員的成本。4. 提高了企業形象,使本土員工隊伍更加穩定。

第八名

中國工業信息安全標準趨嚴

隨着工業互聯網、物聯網、大數據等技術的深入發展,工控安全市場正在迎來需求的高增長期。因此,中國關於工業信息安全的政策逐步增加,標準實施加快。2021年 2月20日,中國市場監督管理總局發佈了GB 40050-2021《網絡關鍵設備安全通用要求》,並將於2021年8月1日實施。此標準中的網絡關鍵設備包含路由器、交換機、服務器和PLC設備,標準實施后以上設備必須由具備資格的機構安全認證合格或者安全檢測符合要求后,方可銷售或者提供。

《網絡關鍵設備目錄(第一批)》

(信息來源:MIR 睿工業根據公開資料整理)

第七名

禾川擬上市,資本市場繼續利好自動化

雖然2021年上半年科創板IPO審覈趨嚴,但在工業自動化控制核心部件國產化的背景下,資本市場依然看好自動化廠商的發展。2021年5月10日,浙江證監局披露浙江禾川科技股份有限公司擬登陸科創板。禾川成立於2011年,是一家技術驅動的工業自動化控制核心部件及整體解決方案提供商,主要從事工業自動化產品的研發、生產、銷售及應用集成,主要產品包括伺服系統、PLC 等。

根據MIR DATABANK數據表明,2020年中國伺服市場中禾川佔比約3%,2021年上半年中國伺服市場中禾川的份額上升到約4%,內資廠商排名第三(前兩名為匯川、臺達)。

2018-2020年禾川營收入情況(百萬元人民幣)

(數據來源:MIR 睿工業根據公開資料整理)

第六名

內資廠商受缺貨影響小於外資廠商

2021年上半年海外疫情和原材料芯片短缺等因素對中國自動化市場產生了負面影響,外資廠商交貨遇到了很大困難,而內資廠商的表現明顯好於外資廠商,供貨速度更快搶佔了一定的市場,推動了國產化進程。主要原因:內資廠商復工早,應對靈活,高端產品芯片有囤貨,部分低端產品的芯片逐漸國產化,以匯川為首的內資廠商,臺達、禾川、埃斯頓、無錫信捷等均保持了高增長。

根據MIR DATABNAK 數據表明,2021年上半年中國伺服、變頻器等自動化產品市場中內資廠商業績增速情況整體表現優於外資廠商。

2020-2021年中國伺服市場內外資廠商業績增速情況

(數據來源:MIR DATABANK)

第五名

2021年上半年CNC爆發式增長

根據MIR DATABANK數據表明,2021年上半年CNC市場規模達29.02萬台,接近去年全年水平,同比增速達106.9%。

主要原因:1. 上游原材料缺貨,整體機牀市場處於缺貨及囤貨恐慌狀態,下游機牀廠商及代理商擔心漲價,囤貨較多。2. 工程機械、新能源汽車、3C電子等下游行業需求快速增長,尤其新能源汽車行業增速超300%。

2019-2021年中國CNC市場規模

(數據來源:MIR DATABANK)

第四名

項目型自動化市場一季度高速增長,

二季度大幅跳水

根據MIR DATABANK 數據表明,2021年上半年項目型自動化市場規模880億元,同比增長19.1%,保守預測下半年項目型自動化市場規模將達884億元,同比增長7.7%;樂觀預測下半年項目型自動化市場規模將達903億元,同比增長10.0%。

● 2021年上半年項目型自動化市場整體表現較好,其中一季度項目型自動化市場回暖,同比增長幅度較大,達34%;但二季度市場下滑明顯,傳統重工業,冶金,石化,化工,電力,市政及公共設施等受固定資產投資大幅降低,均有不同程度的下降,整體增速為7.2%。

● 展望下半年,新興產業項目會引領帶動製造業高質量發展,基建及民生項目穩步推進。下半年各省重大項目開工,會掀起項目建設熱潮。基建通大數據平臺統計顯示,僅最近半個月就有19條重大公路項目開工,總投資1595億元。近期開工的重大城軌類項目共5個,鐵路共1個,總投資合計超1013億元。此外,部分地區將嚴控高耗能產業發展規模,或將對化工企業造成影響。MIR 睿工業預測整個項目型市場下半年將出現企穩回升的趨勢。

2020H1-2021H1項目型行業自動化產品同比增長情況

(數據來源:MIR DATABANK)

第三名

OEM市場中,新興行業依舊保持高速增長,

傳統行業受出口拉動增速較快

根據MIR DATABANK 數據表明,2021年上半年OEM自動化市場規模649億元,同比增長39.0%,保守預測下半年OEM自動化市場規模將達487億元,同比增長2.3%;樂觀預測下半年OEM自動化市場規模將達524億元,同比增長10.1%。

● 2021年上半年,在工業機器人、電池製造設備以及風電、光伏、3C、物流等新興行業的高速增長拉動下,整個OEM行業保持較快增長。傳統行業上半年增長主要得益於出口市場拉動,紡機各大廠商新增訂單均有不同程度增長,大部分企業訂單已經排至下半年,紡機市場出現供不應求現象。

● 預計2021年下半年傳統行業增長動力不足,新興行業增速也將放緩。其他國家疫苗接種覆蓋率不斷提高,將會放松疫情防控措施,經濟活動逐步恢復,紡織行業海外迴流訂單將有所減少。下半年原材料漲價、芯片及零部件的缺貨情況持續,對各行業機械設備的正常生產及交付將繼續產生不良影響。

2020H1-2021H1OEM行業自動化產品同比增長情況

(數據來源:MIR DATABANK)

第二名

匯川伺服第一,領先安川電機5個億

2021年上半年中國自動化市場快速增長,國產化進程也不斷加快。中國自動化市場的內資龍頭企業匯川整體業績表現亮眼,伺服業務更是迎來爆發。2021年上半年匯川營業收入約82.74億元,同比增加72.95%;歸屬於上市公司股東的淨利潤約15.63億元,同比增加101.81%。細分業務來看,通用變頻器實現銷售收入 15.41 億元,通用伺服系統實現銷售收入 19.03 億元,PLC&HMI 實現銷售收入 3.23 億元,電液系統實現銷售收入 4.23 億元(含伊士通)。

根據MIR DATABANK數據表明,2021年上半年中國伺服市場,匯川以15.9%的市場份額排名第一,領先第二名安川電機4個百分點,約5億元人民幣。

主要原因:1. 下游行業需求旺盛,尤其是:新能源汽車、鋰電池、半導體、包裝機械、光伏等行業市場活躍,產生了較多的訂單。2. 在2020年底匯川針對芯片進行了大量備貨,這些芯片主要是用於PLC和伺服產品,因此,2021年上半年在行業一片缺芯的情況下,匯川並沒有受到過多影響,從而搶佔了部分市場。

2021年上半年中國伺服市場供應商份額佔比情況

(數據來源:MIR DATABANK)

*注:MIR 睿工業預計匯川財報中通用伺服系統業績除包含MIR 睿工業定義的通用伺服外(交流伺服驅動+伺服電機),還包含運動控制卡、紡織機械等行業專用伺服業績。

第一名

中國自動化整體市場同比增速創歷史新高

根據MIR DATABANK 數據表明,2021年上半年中國自動化整體市場規模達1529億元,同比增長26.9%,保守預測2021下半年自動化市場規模將達1371億元,同比增長6%;樂觀預測2021下半年自動化市場規模將達1427億元,同比增長10%。

● 從2020年9月開始的原材料供貨緊張,價格大幅上調趨勢,在2021上半年依舊沒有緩解,甚至加速緊張狀態,導致下游客户出現恐慌性備貨狀態,這種狀態在2021年1月~5月表現十分明顯, 這是上半年自動化市場增速創歷史新高的主要原因之一。

● 展望下半年,下游客户的恐慌性囤貨得到緩解,客户逐漸趨於理性。隨着其他國家疫苗的陸續接種,下半年經濟重啟成為大概率事件,疊加國際貿易環境的惡化,海外訂單迴流中國的趨勢將有所放緩。自然災害、戰爭以及突發性衞生事件等其他不可控因素也將給中國經濟同樣帶來一定的風險,直接導致自動化行業上游核心元器件的供應,自動化下游行業的投資降速等等,因此預計2021年下半年市場增速將低於上半年。

2019-2021年中國自動化整體市場規模

(數據來源:MIR DATABANK)

*想要了解更多與製造業行業相關的數據信息、研究報告、公司信息、項目信息、重要新聞資訊等,請登陸MIR DATABANK。

風險及免責提示:以上內容僅代表作者的個人立場和觀點,不代表華盛的任何立場,華盛亦無法證實上述內容的真實性、準確性和原創性。投資者在做出任何投資決定前,應結合自身情況,考慮投資產品的風險。必要時,請諮詢專業投資顧問的意見。華盛不提供任何投資建議,對此亦不做任何承諾和保證。