繁體
  • 简体中文
  • 繁體中文

熱門資訊> 正文

來自深圳的「道通科技」首次遞表港交所,衝刺A+H上市

2025-12-24 14:00



來源丨 招股書、 LiveReport 大數據
招股書丨點擊文末「閲讀原文」

2025 12 19 日, 道通科技 首次向港交所遞交招股書,擬在香港主板上市,獨家保薦人為 中金公司 公司已於 2020 2 月在 A 股上市,代碼 688208 ,截至 12 23 日的 A 股市值達 240 人民幣。

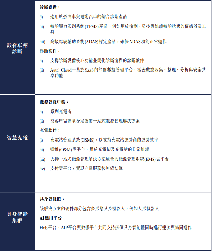
公司是 領先的數智車輛診斷及智慧充電解決方案提供商 2024 年收入 39.32 億元,淨利潤 5.6 億元 2025 年上半年收入 23.45 億元,淨利潤 4.55 億元,毛利率約 53.72%

公司是 領先的數智車輛診斷及智慧充電解決方案提供商 ,堅持前沿技術創新,並積極探索具身智能集羣領域。公司致力於提供 AI 驅動的軟硬件深度融合的解決方案,以滿足客户不斷變化的需求,助力構建以人為本的智能未來。


根據弗若斯特沙利文的資料:

· 數智車輛診斷
2022 年、 2023 年及 2024 年收入計算,公司是全球第一的數智車輛診斷解決方案提供商,市場份額從 2022 年的 9.1% 增長到 2024 年的 11.1%

· 智慧充電
2024 年海外收入計算, 公司 是最大的中國智能充電解決方案提供商。 2024 年收入計算,公司是北美第四大智能充電解決方案提供商,亦是北美最大的中國智能充電解決方案提供商。

此外,公司已推出具身智能集羣解決方案,該方案可協助用户通過公司的自研 AI 應用平臺,協同多個具身智能體,憑藉監測與運維能力賦能設施管理。公司是首批開發垂域 AI 模型,並將此類模型應用於數智車輛診斷及智能充電解決方案,以賦能相關智能功能落地的企業之一。


財務業績

截至 2024 12 31 日止 3 個年度、 2024 2025 年前 6 個月:

收入分別約為人民幣 22.66 億、 32.51 億、 39.32 億、 18.42 億、 23.45 億, 2025 年前 6 月同比 +27.35%

毛利分別約為人民幣 12.64 億、 17.03 億、 20.82 億、 10.06 億、 12.60 億, 2025 年前 6 月同比 +25.22%

淨利分別約為人民幣 0.82 億、 1.40 億、 5.60 億、 3.60 億、 4.55 億, 2025 年前 6 月同比 +26.27%

毛利率分別約為 55.79% 52.37% 52.94% 54.63% 53.72%

淨利率分別約為 3.60% 4.30% 14.25% 19.55% 19.38%


行業 概況

弗若斯特沙利文( Frost & Sullivan 報告 全球數智車輛診斷行業市場規模由 2020 年的約 2,808.8 百萬美元增加至 2024 年的約 3,831.5 百萬美元,複合年增長率為 8.1% 。預計到 2030 年,市場規模將進一步提升至約 8,003.5 百萬美元, 2024 年至 2030 年的複合年增長率預計達 13.1%


公司於 2024 年錄得全球收入約 423.4 百萬美元,市場份額約 11.1% ,位居全球首位並保持顯着領先地位。此外,診斷平板、 ADAS 標定產品及 TPMS 產品構成全球數智車輛診斷行業的核心板塊,基於 2024 年的收入,公司在此三類業務中均位列第一。


全球智能充電行業市場規模從 2020 年的約 24 億美元增長至 2024 年的約 104 億美元,複合年增長率達到約 44.0% 。預計到 2030 年市場規模將達約 504 億美元, 2024 年至 2030 年的複合年增長率達約 30.2%


公司憑藉其電動汽車充電樁、智能調度算法及運營平臺的系統化集成能力,在智慧充電行業中佔據領先地位。按 2024 年海外收入計算,公司是中國最大的智能充電解決方案提供商。公司於北美智慧充電解決方案行業排名第四,且為規模最大的中國企業。



董事高管

董事會將由七名董事組成,包括四名執行董事及三名獨立非執行董事


主要股東

公司 香港上市前 的股東架構中:

李先生直接持 37.63% ,並通過 海寧嘉慧 持股 0.06% ;其他 A 股股東合計持股 62.31%


中介團隊

LiveReport 大數據統計,道通科技中介團隊共計 8 家,其中保薦人 1 家,近 10 家保薦項目數據表現不理想;公司律師共計 2 家,綜合項目數據表現有待加強。 整體而言中介團隊歷史數據表現有待提升。



(本文首發於活報告公眾號,ID:livereport)


風險及免責提示:以上內容僅代表作者的個人立場和觀點,不代表華盛的任何立場,華盛亦無法證實上述內容的真實性、準確性和原創性。投資者在做出任何投資決定前,應結合自身情況,考慮投資產品的風險。必要時,請諮詢專業投資顧問的意見。華盛不提供任何投資建議,對此亦不做任何承諾和保證。