繁體
  • 简体中文
  • 繁體中文

熱門資訊> 正文

消費電商平臺運營商「量化派」通過聆訊,最大機構股東陽光保險持股15.42%

2025-11-17 17:57



來源丨LiveReport大數據
招股書丨點擊文末「閲讀原文」

2025年11月14日,量化派通過港交所聆訊,擬在香港主板上市,聯席保薦人是中金公司和中信證券。

公司是一家專注於中國消費領域的在線市場營運商,2025年前五個月收入4.14億元,淨利潤1.26億元,毛利率高達96.67%。

LiveReport獲悉,量化派控股有限公司Quantgroup Holding Limited(簡稱「量化派)於2025年11月14日通過港交所聆訊,擬香港主板上市,聯席保薦人為中金和中信。此前該公司5次遞表港交所。

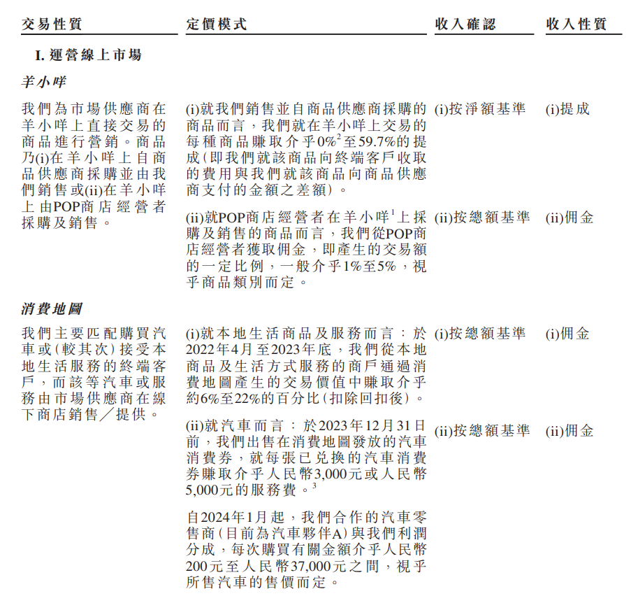
公司是一家中國線上市場營運商。公司的消費電商平臺羊小咩自2020年11月起涵蓋各式零售商品,如第三方市場供應商提供的消費電子產品、食品及飲料、家電、化粧品、珠寶、服裝及個人日常護理用品,並透過在線購買將該等消費品與公司的羊小咩用户進行匹配。

公司亦自2022年4月經營汽車零售O2O平臺消費地圖,該平臺目前主要與汽車零售商合作吸引在線流量,使其能夠在當地實體店線下購車;及在較小程度上,消費地圖亦可讓消費者在在線購車。

公司將(i)羊小咩上的市場供應商(包括商品供應商及POP商店經營者)及(ii)消費地圖上的市場供應商(包括汽車零售商,且於往績記錄期間,包括汽車零售商及本地生活商品及服務商户)視為公司的業務夥伴。在極小範圍內,公司為商業夥伴提供廣告服務。


財務業績

截至2024年12月31日止3個年度及2025年前5個月:

收入分別約為人民幣4.75億元、5.3億元、9.93億元、3億元及4.14億元,年複合增長率為44.55%;


毛利分別約為人民幣3.13億元、3.68億元、9.62億元、2.89億元及4億元,年複合增長率為75.37%;


淨利潤分別約為人民幣-0.003億元、0.04億元、1.47億元、0.35億元及1.26億元;


毛利率分別約為65.80%、69.41%、96.86%、96.30%及96.67%;


淨利率分別約為-0.06%、0.69%、14.82%、11.57%及30.34%。



行業前景

根據弗若斯特沙利文Frost & Sullivan的數據,按交總額計,中國線上消費商店的市場規模由2020年的人民幣13.9萬億元增加至2024年的人民幣25.7萬億元,期內複合年增長率為16.5%。預計該市場規模將由2025年的人民幣29.1萬億元進一步增加至2029年的人民幣41.2萬億元,複合年增長率為9.1%。


於2024年,公司的交易總額佔中國消費領域在線商店市場總交易總額約0.03%。


可比公司

同行業IPO可比公司有:東方甄選、微盟集團


董事高管

董事會由九名董事組成,包括四名執行董事、兩名非執行董事及三名獨立非執行董事。



主要股東

公司在香港上市前的股東架構中:

創始人周灝博士通過Mars Legend持股31.54%,孫女士(周博士配偶)通過Mercury Valley持股2.37%;執行董事李巖先生通過Saturn Storm持股4.12%。員工持股平臺Jupiter Rock、Venus Energy分別持股7.17%、4.12%。

陽光保險(6963.HK)持股15.42%,為第一大機構股東;復星國際通過East Asia Star Investment (BVI),持股9.93%;高榕資本通過Gaorong QTG Holding持股5.76%等。


中介團隊

據LiveReport大數據統計,量化派中介團隊共計10家,其中保薦人2家,近10家保薦項目數據表現良好;公司律師共計3家,綜合項目數據表現平平。整體而言中介團隊歷史數據表現尚可。




(本文首發於活報告公眾號,ID:livereport)


風險及免責提示:以上內容僅代表作者的個人立場和觀點,不代表華盛的任何立場,華盛亦無法證實上述內容的真實性、準確性和原創性。投資者在做出任何投資決定前,應結合自身情況,考慮投資產品的風險。必要時,請諮詢專業投資顧問的意見。華盛不提供任何投資建議,對此亦不做任何承諾和保證。