
2025
年
9
月
16
日,
暖哇科技
首次向港交所递交招股书,拟在香港主板上市,联席保荐人为
摩根大通、汇丰银行
。公司是
中国保险业最大的独立
AI
科技公司
,
2024
年收入
9.44
亿元,净
亏损
1.55
亿元,毛利率
49.84
%
。
LiveReport
获悉,
暖哇洞察科技有限公司
NOVA INSIGHT TECHNOLOGY LIMITED
(简称“
暖哇科技
”)于
2025
年
9
月
16
日在港交所递交上市申请,拟在香港主板上市。这是该公司第
1
次递表。
公司是
中国保险行业首屈一指的具备全栈风险分析能力的
AI
科技公司
,提供
AI
技术为保险交易全生命周期赋能,并特别专注于两个关键分部-承保流程及理赔管理流程。
根据弗若斯特沙利文报告,以
2024
年处理的保险案件数量计,公司是中国保险业最大的独立
AI
科技公司,以
2024
年收入计,公司为中国健康险行业具备全栈风险分析能力的最大的
AI
科技公司。
公司于保险交易全生命周期提供
AI
解决方案,同时专注于两个关键业务板块,提供两款聚焦保险的解决方案,即
AI
承保解决方案及
AI
理赔解决方案。通过将
AI
智能体整合至产品中,公司为保险公司提供端到端的业务赋能,涵盖用户运营、承保风险评估到理赔管理、用户服务及其他方面。
得益于
公司
行业领先的大语言模型,
公司的多智能体系统阿拉莫斯及罗布泊提供同行最佳的
AI
承保及
AI
理赔解决方案,赋能保险公司以更高的经营效率推出创
新的健康险产品、与客户更有效的互动并提供增值健康管理服务。
截至
2024
年
12
月
31
日,公司的解决方案已累计被
90
家保险公司采用,其中包括按
2024
年保费收入计算中国前十大保险公司中的八家。截至
2025
年
6
月
30
日,公司已累计执行
204.3
百万例承保审查及理赔调查案件,并服务超过
41.0
百万名保险公司的承保及理赔客户。自成立以来截至
2025
年
6
月
30
日,公司亦累计促成缴纳首年保费累计人民币
107
亿元。
截至
2024
年
12
月
31
日止
3
个年度、
2024
年及
2025
年前
6
个月:
收入分别约为人民币
3.45
亿、
6.55
亿、
9.44
亿、
4.27
亿、
4.31
亿,
2025
年前
6
月同比
+1.01%
;
毛利分别约为人民币
1.99
亿、
3.82
亿、
4.70
亿、
2.24
亿、
2.20
亿,
2025
年前
6
月同比
-1.83%
;
研发分别约为人民币
-0.68
亿、
-0.69
亿、
-0.94
亿、
-0.44
亿、
-0.34
亿,
2025
年前
6
月同比
-23.05%
;
净利分别约为人民币
-2.23
亿、
-2.40
亿、
-1.55
亿、
-1.45
亿、
-1.00
亿,
2025
年前
6
月同比
-30.91%
;
毛利率分别约为
57.69%
、
58.29%
、
49.84%
、
52.47%
、
50.99%
;
研发费用率分别约为
19.74%
、
10.58%
、
9.96%
、
10.35%
、
7.88%
;
净利率分别约为
-64.67%
、
-36.64%
、
-16.45%
、
-33.87%
、
-23.17%
。
根
据
弗若斯特沙利文(
Frost & Sullivan
)
的
报告
,
于
2024
年,中国保险
AI
科技的总可触及市场规模(涵盖于
AI
承保解决方案与
AI
理赔解决方案应用
AI
科技产生的收入机会)达人民币
7,468
亿元,预计于
2029
年将达人民币
13,538
亿元,
2024
至
2029
年复合年增长率为
12.6%
。
根据弗若斯特沙利文报告,
公司
是中国保险业中最大的独立
AI
科技公司
,也
是中国健康险行业中具备全栈风险分析能力的最大的
AI
科技公司。
同行业
IPO
可比公司有:
众安在线
、
Lemonade
、
元保
董事会将由七名董事组成,包括两名执行董事、两名非执行董事及三名独立非执行董事。
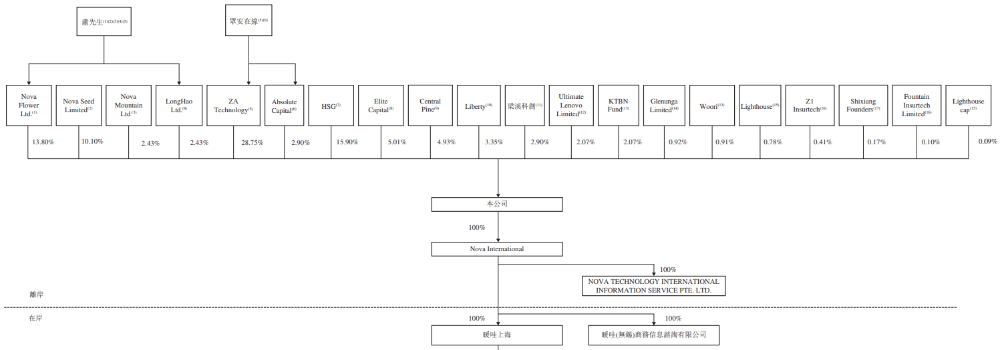
卢先生
通过
Nova Flower Ltd
.
、
Nova Seed Limited
、
Nova Mountain Ltd
、
LongHao Ltd.
分别持股
13.80%
、
10.10%
、
2.43%
、
2.43%
,并在
ZA Technology
拥有权益,合计持股
31.65%
;
众安在线
(6060.HK)
通过
ZA Technology
、
Absolute Capital
合计持股
31.65%
;
其他股东还包括
Central Pin
、
Libert
y
、
梁溪科创
、
联想集团
(0992.HK)
旗下
Ultimate Lenovo Limited
、
韩国
友利金融
(
WF.US/
316140.KS)
旗下
KTBN Fund
以及
Woor
i
、
Glenunga Limited
、
Lighthouse
、
Z1 Insurtech
、
Shixiang Founders
、
Fountain Insurtech Limited
、
Lighthouse cap
等。
公司上市前经历了多轮融资,累计融资
约合
5.6
亿元人民币。在
2024
年
9
月的
B
轮最新融资中,
每股成本为
2.18
美元,对应
公司的
上市前
估值约为
4.87
亿美元
(
38
亿港元)。
据LiveReport大数据统计,暖哇科技中介团队共计10家,其中保荐人2家,近10家保荐项目数据表现一般;公司律师共计3家,综合项目数据表现一般。整体而言中介团队历史数据表现较好。
(本文首发于活报告公众号,ID:livereport)