热门资讯> 正文
2026-04-13 16:20
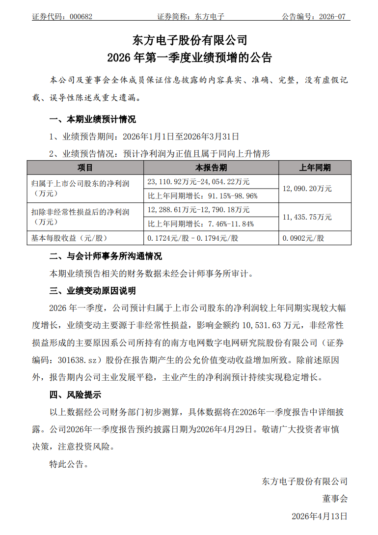
4月13日,东方电子(000682.SZ)披露2026年第一季度业绩预告,预计归属于上市公司股东的净利润为2.31亿元-2.41亿元,比上年同期增长91.15%-98.96%;扣除非经常性损益后的净利润为1.23亿元-1.28亿元,比上年同期增长7.46%-11.84%。上一年同期公司实现归属于上市公司股东的净利润为1.21亿元,归属于上市公司股东的扣除非经常性损益后的净利润为1.14亿元,基本每股收益为0.0902元/股。
本期业绩变化主要原因是业绩变动主要源于非经常性损益,影响金额约10,531.63万元,非经常性损益形成的主要原因系公司所持有的南网数字(301638.SZ)在报告期产生的公允价值变动收益增加所致。此外,报告期内公司主业发展平稳,主业产生的净利润预计持续实现稳定增长。
值得一提的是,在一季度,南网数字涨超37%。
