热门资讯> 正文
2026-04-03 17:00
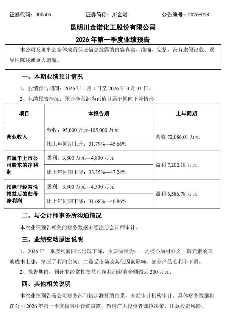
4月3日,川金诺(300505.SZ)披露2026年第一季度业绩预告,公司营业收入预计为9.5亿元-10.5亿元,比上年同期上升31.79%—45.66%;全年实现归属于母公司所有者的净利润预计为3800万元—4800万元,比上年同期下降33.35%—47.24%;扣除非经常性损益后的净利润预计为3500万元—4500万元,比上年同期下降31.68%—46.86%。上一年同期公司营业收入7.21亿元,实现归属于母公司所有者的净利润7202.18万元,归属于母公司所有者的扣除非经常性损益后的净利润6586.78万元。
本期业绩变化主要原因为核心原材料之一硫元素的采购成本上涨,挤压了利润空间;同时受市场及其他因素影响,部分产品毛利率下滑。此外,报告期内预计非经常性损益对净利润影响金额约为300万元。
