简体
  • 简体中文
  • 繁体中文

热门资讯> 正文

金价重拾5000美元,更需重新审视黄金的投资

2026-02-04 12:21

2月4日,贵金属价格延续反弹,现货期货黄金价格双双突破每盎司5000美元,金价连续反弹,黄金股资源股万国黄金集团(03939.HK)特力A(000025.SZ)涨幅居前,中国黄金国际(02099.HK)招金矿业(01818.HK)登云股份(002715.SZ)等股跟随走强,黄金行情又回来了吗?

数据来源:iFinD,截至2026.2.4

短短5日,金价由5626美元历史高位一度跌破每盎司4423美元,今日反弹破5000美元,这波过山车让黄金持有人心跳加速,甚至不少人被甩下车。值得深思的是,近日金价巨幅震荡,给不少投资人敲了警钟,切勿把黄金当投资,当前最该做的不是追涨杀跌,而是回归投资本源。

一、黄金上涨的三大驱动力

过去,华尔街的金科玉律是“美债实际利率涨,黄金价格跌”。然而,这一规律在近几年已然“失灵”。当前驱动黄金的核心逻辑,已演变为一个由三股力量构成的“新三角”:

1.央行购金潮:撼动根基的“压舱石”需求

这是本轮牛市最根本、最持久的驱动力。2022—2024年央行连续三年购金规模超千亿,占总需求量20%+。全球多国央行正以前所未有的规模增持黄金,以减少对单一货币(尤其是美元)的依赖,重塑国际储备资产结构。2010年至今全球央行已连续购金达15年,2022—2024年期间央行购金规模达到新的里程碑,年均需求量超过1000吨,远远超过2010-2021年间473吨的年均需求量。

2025年三季度,全球央行净购黄金219.9吨,购金量季节性回升、但仍低于近三年平均季度水平,2025年12月,中国官方黄金储备为2306.3吨,较上月末增加0.9吨,中国央行自2024年11月重启购金以来,已连续14个月增持黄金,近四个月的月均增持量稳定在1吨的水平。

数据来源:iFinD、世界黄金协会。时间截至2025/12/31

目前,黄金在许多国家外汇储备中的占比仍低于10%,这意味着增配的“长坡厚雪”空间巨大。这一需求独立于传统利率模型,为金价提供了坚实的“地板”。

2.避险需求

地缘政治与政策不确定性催生的避险需求。全球性风险事件会触发市场的避险情绪,而黄金的避险属性决定金价将随避险情绪提升而走强。以标普500波动率指数(VIX)即恐慌指数来衡量市场避险情绪,VIX指数短期飙升时,黄金价格往往出现短期脉冲式上涨,比如1998年金融危机、2001年互联网泡沫和911”事件、2008年次贷危机、2011年欧债危机、2016年英国脱欧、2020年新冠疫情暴发、2022年俄乌冲突、2025年“对等关税”等。

当前全球秩序正处于深刻调整期,从地区冲突到大国博弈,不确定性有增无减。特朗普政府提出的关税政策、格陵兰岛事件与北约裂痕,以及委内瑞拉风波等地缘事件,都加剧了市场的避险情绪。在这种环境下,黄金作为跨越主权信用的“信任公约数”,其价值被市场重新定价和追捧。

此外,金融市场的自我强化机制也不容忽视。当上述基本面逻辑被市场广泛认可后,金价上涨本身会吸引更多趋势性资金关注,形成“上涨、吸引资金、进一步上涨”的正反馈循环。上涨本就能成为上涨的理由,这在情绪层面显著放大了初始驱动因素的影响力。

“黑天鹅”事件本身较难预测,不改变经济基本面的战争不改变金价中枢,避险情绪来得快去得也快;对经济造成实质影响的事件就不能仅仅交易避险情绪,涉及是否调整对经济前景的判断,例如俄乌冲突对大宗商品和国际地缘政治格局的改变便是长期的。

另外,风险事件给经济金融体系带来的伤害是需要长时间去消化的,比如需要货币宽松解决衰退问题,往往带来通胀上行,黄金反而迎来中长期投资机会。

数据来源:iFinD,时间截至2025.12

3.资产配置觉醒:从“首饰箱”到“投资池”

投资需求正从两个维度爆发:一是民间“资产再配置”,随着房地产等传统资产预期改变,黄金在居民资产负债表中的地位悄然提升,尤其受到年轻一代的青睐。统计显示,个人投资者在黄金ETF中的持仓占比自2023年起便持续攀升,截至2025年半年报,个人投资者持仓比例已达85.76%,较上年6月末同比提升11.96%,个人资金已经成为推动黄金ETF规模扩大的核心力量。

二是金融机构“开闸放水”,监管政策已明确允许保险、理财等资管机构配置黄金资产。据测算,仅保险资金未来配置比例每提升1%,即可带来近3000亿元的潜在增量。市场数据印证了这一趋势:2023—2025年,国内黄金ETF机构持仓占比从25%跃升至40%,银行黄金理财发行量年均增长超50%。参考国际水平,中国金融机构黄金配置比例仍处低位,长期资金入场通道的打开,将持续为黄金市场注入活水。

二、近期利好释放

利好1:中国:研究将贸易量大、容易变现的铜精矿纳入储备范围

2月3日,在今日中国有色金属工业协会举行的2025年有色金属工业经济运行情况新闻发布会上,中国有色金属工业协会副秘书长段绍甫表示,完善铜资源储备体系建设,一方面扩大国家铜战略储备规模,另一方面探索进行商业储备机制,通过财政贴息等方式选择国有骨干企业试行商业储备。此外,除了储备精炼铜之外,也可研究将贸易量大、容易变现的铜精矿纳入储备范围。

相关分析指出,将铜精矿纳入储备,有助于中国掌握铜产业链上游主动权,减轻冶炼企业原料成本压力,强化供应链安全。该举措与11部门联合发布的《铜产业高质量发展实施方案(2025—2027年)》协同,促进铜产业高质量发展,短期内有望提振市场情绪,推动价格起到支撑作用。

利好2:美启动“金库计划”

美国总统特朗普计划启动一项战略关键矿产储备项目“金库计划”(Project Vault),初始资金规模达120亿美元,旨在保护美国制造商免受供应冲击的影响。美国国务院公告,2月4日,美国国务卿鲁比奥将在华盛顿举办首届关键矿产部长会议。美国将欢迎来自各方的代表团,以推进集体努力,加强并多元化关键矿产供应链。

相关分析指出,“金库计划”通过战略储备机制,为美国关键矿产供应链提供“安全垫”,短期提振市场情绪并推高稀土、镓、镍等金属矿产价格,中期稳定供应波动,长期可能重塑全球定价权,但其效果取决于政策落地进度、企业参与度及国际博弈结果。

以上消息来看,随着大国博弈加剧,有色矿产资源的战略地位越发重要,有色板块价格起到强大的支撑作用,有望推升价格走强。

、明确角色:你是消费者,还是投资者?

1.如果你是‌实物黄金持有者‌(金饰、金条)

刚需购买者‌(如婚嫁、送礼):当前价格已从高位回落,可考虑分批买入。但注意金店饰品溢价高(约15%—20%),若以保值为目的,建议优先选择银行投资金条。

考虑变现者‌:非急用钱不建议此时出手。如需变现,务必选择银行或品牌金店回购,避免被小作坊压价。

2.如果你是‌投资型持有者‌(纸黄金、ETF、现货黄金)

黄金ETF‌:交易便捷,可直接通过证券账户买卖,价格紧跟国际金价波动,适合有股市投资经验的用户。可作为资产配置的核心仓位长期持有,在金价波动中保持投资定力,避免频繁操作。

银行积存金/纸黄金‌:成本较低(无实物交割费用),投资门槛低(支持小额定投),风险相对可控,适合稳健型投资者。建议采用分批买入策略,通过定期定额投资分散市场风险,避免一次性投入带来的价格波动影响。

‌仓位建议‌:黄金占家庭总资产比例建议控制在5%—15%,避免单一资产风险。

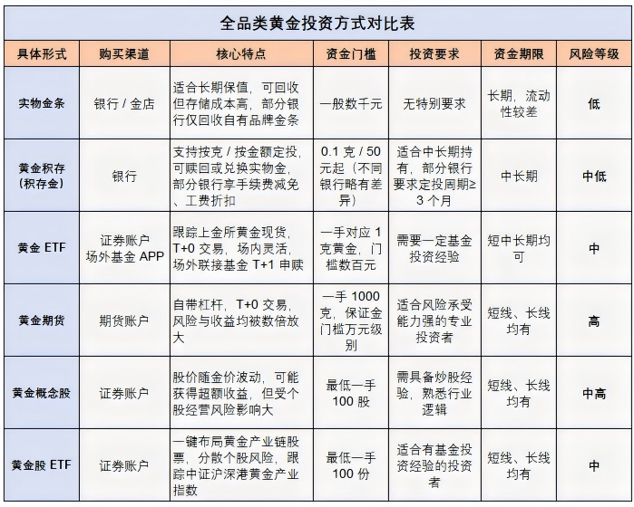
下面为市场主流黄金投资方式对比

数据来源:iFinD,华夏基金整理

四、如何投资?

逢低分批建仓,拒绝“一把梭哈”‌

机构投资者也采用分阶段建仓策略。可设定目标区间,分批买入,拉平成本。

紧盯核心变量:美联储与央行购金‌

美联储政策‌:是否降息直接影响实际利率,进而影响黄金吸引力。关注非农数据、CPI等关键指标。

全球央行购金潮‌:去美元化背景下,各国央行持续增持黄金,是中长期支撑金价的结构性力量。

长期逻辑未变,黄金上涨逻辑仍在‌

尽管短期仍有波动调整压力,但支撑黄金上涨的“三大buff”仍在,地缘政治、国际贸易局势不确定性,全球央行持续购金及美联储降息周期延续,对于近日回调,专业人士分析指出,从短期来看,金价在经历情绪驱动的飙升后,正回归基本面定价逻辑,波动加剧将成为高位震荡的新常态。今年金价的运行与往年相比较为复杂,需要高度重视金银价格之间的联动效果,同时兼顾市场通胀预期变化、市场避险情绪波动。

德意志银行称,近期的下跌并不预示着持久的趋势转变,金价仍料将涨至每盎司6000美元的目标位。分析师Micheal Hsueh在2月2日的报告中写道,包括央行买盘在内,黄金的所谓主题驱动因素“依然积极,我们认为投资者配置黄金的理由将不会有变”。市场状况似乎并不支持价格持续逆转。

摩根大通预测,黄金仍是一种灵活多元的投资组合对冲工具,当前投资者需求仍高于其此前预期。今年各国央行与投资者的黄金需求规模足以推动金价在2026年底前升至每盎司6300美元。

近日黄金市场的剧烈波动,更像一场对投机情绪与脆弱杠杆的洗礼。它不仅无损黄金长期的牛市逻辑,反而通过一次深蹲,为投资者创造了更从容布局这一战略资产的珍贵窗口。货币信用演变、去美元化浪潮、地缘格局重塑——驱动黄金的三大深层逻辑依旧坚实,并在全球秩序重组中持续深化。投资者不妨保持战略定力,以资产配置的视角,借市场波动的节奏,在价值区域从容布局,共同参与这场属于黄金的长期价值重估。

五、相关产品

1.黄金ETF华夏(518850)直接追踪金价,一手对应1克实物黄金,由于能避免投资实物黄金和复杂黄金期货带来的麻烦,且支持T+0交易(买入当天就能卖出),因此受到不少投资者的喜爱。

2.有色金属ETF基金(516650)跟踪中证细分有色金属产业主题指数,聚焦黄金及铜铝等工业金属、稀土与钨钼等小金属,其金铜铝含量合计61.29%全市场最高的ETF!数据来源:iFinD,截至2025.12.31,行业占比按申万三级行业划分,含量对比指数分别为有色金属(000819)、工业有色(H11059)、国证有色(399395)、有色矿业(931892)、中证有色(930708))

3.黄金股ETF(159562)跟踪中证沪深港黄金产业股票指数,因金矿开采成本刚性,金价上涨带动利润增长,叠加金矿公司产量扩张,业绩增速远超金价涨幅,因此黄金股弹性显著高于金价。随着近日板块调整,黄金股有望迎来配置窗口期。

值得注意的是,黄金ETF华夏(518850)和黄金股ETF(159562)管理费加托管费合计0.2%的费率在同类产品中处于最低水平,助力投资人以更低成本参与黄金行情。

风险及免责提示:以上内容仅代表作者的个人立场和观点,不代表华盛的任何立场,华盛亦无法证实上述内容的真实性、准确性和原创性。投资者在做出任何投资决定前,应结合自身情况,考虑投资产品的风险。必要时,请咨询专业投资顾问的意见。华盛不提供任何投资建议,对此亦不做任何承诺和保证。