热门资讯> 正文
2026-01-19 21:35
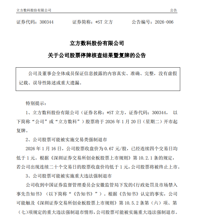
1月19日,*ST立方(300344.SZ)公告称,由于公司股票已连续四个交易日收盘价低于1元,可能被实施交易类强制退市。同时,公司收到《行政处罚及市场禁入事先告知书》,可能触及重大违法强制退市情形。此外,公司2024年度财务报告被出具否定意见的审计报告,且年审会计师正在立案调查中,可能无法完成2025年年报审计工作。
公司关注到相关媒体发布立方数科实控人《致立方数科全体股东的公开信》,经核,公司及相关当事人于11月28日收到《行政处罚及市场禁入事先告知书》,依据有关规定,向证监会申请陈述、申辩和延期听证属正常程序,公司股票仍存在重大违法强制退市风险,后续公司收到《行政处罚决定书》将及时公告,如触及退市情形,公司股票将会终止上市。因市场出现相关传闻,公司申请停牌一天核查相关信息,公司股票于1月19日(星期一)起停牌一天,并将于1月20日(星期二)起复牌。
