热门资讯> 正文
2025-12-22 14:46
专题:冲刺“港股GPU第一股” 壁仞科技能否引爆AI芯片新一波热潮?
来源:瑞恩资本RyanbenCapital

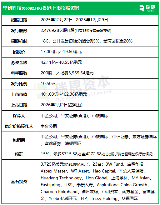
高性能GPU公司、18C特专科技公司壁仞科技(06082.HK),于今日(12月22日)起至下周二(12月29日)招股,预计2026年1月2日在港交所挂牌上市,中金公司、平安证券(香港)、中银国际联席保荐。

壁仞科技,计划全球发售2.476928亿股H股(占发行完成后总股份的10.5%,另有15%发售量调整权),其中95%为国际发售、5%为公开发售,另有15%超额配股权。每股发售价介乎17.00港元~19.60港元,每手200股,入场费3,959.54港元,最多募资约48.55亿港元。倘发售量调整权及超额配股权悉数行使,最终发售股数将达3.275734亿股,募资最多达64.20亿港元。
壁仞科技此次招股采用18C招股机制,香港公开发售初始分配比例5%,最高回拨至20%。
假设每股发售价18.30港元(发售价范围中位数)、发售量调整权及超额配股权未获行使,壁仞科技预计上市总开支约1.82亿港元,包括1.5%的包销佣金、2%的酌情奖金,其他连同联交所上市费、证监会交易征费、联交所交易费、财汇局交易征费、法律及其他专业费用、印刷及其他开支等。
壁仞科技是次IPO招股引入23名基石投资者,合共认购3.725亿美元(约28.99亿港元)的发售股份,基石投资者包括3W Fund、启明创投、Aspex Master、WT Asset、Hao Capital、平安人寿保险、Huadeng Technology、Lion Global、上海景林、MY Asian、Eastspring、UBS、泰康人寿、Aspirational China Growth、Charoen Pokphand、神州数码、中和资本、南方基金、富国基金、Yeebo亿都开元、EIP、Tessy Holding、华福国际等。

壁仞科技是次IPO,募资净额约43.51亿港元(按发售价中位数计):约85.0%将用于日后研发智能计算解决方案,包括智能计算硬件的发展,以及软件平台的开发及升级;约5.0%将用于智能计算解决方案的商业化,包括计划扩大销售及营销部门、开展设立陈列中心或陈列室等营销推广活动,并设立专责团队,为客户提供技术支持等;约10.0%将用作营运资金及其他一般公司用途。
招股书显示,壁仞科技在上市后的股东架构中,Wen Zhang先生持股7.77%,其控制的上海壁立仞持股8.11%,合计控制15.87%的股份,为单一最大股东集团。

壁仞科技,成立于2019年,主要从事GPU芯片的设计,开发通用图形处理器(GPGPU)芯片及基于GPGPU的智能计算解决方案,为人工智能(AI)提供所需的基础算力。公司采用无晶圆厂模式运营,委托第三方合约制造商进行半导体晶圆及最终产品的制造、组装、测试与封装。壁仞科技已开发出第一代GPGPU架构,并已成功开发两款芯片,即BR106及BR110,并开发了一系列基于GPGPU的硬件。公司通过共封装两个BR106芯片裸晶,利用芯粒技术及先进的裸晶间互连技术推出性能更高的BR166芯片产品。基于公司GPGPU的硬件使用公司自主开发的软件平台BIRENSUPA运行,用于开发人工智能应用程序。
壁仞科技招股书链接:
https://www1.hkexnews.hk/listedco/listconews/sehk/2025/1222/2025122200020_c.pdf
