热门资讯> 正文
2025-12-11 11:39
智通财经APP获悉,近日,市场有关买房贴息政策的消息引起广泛关注。中指预测,2025年全国新建住宅和二手住宅总销售额或在14万亿元左右,假设首付比例50%(当前商贷首付比例最低15%,实际水平会偏高),贷款金额约7万亿元,若按1%贴息,增量贷款的贴息金额将在700亿元左右。从降低成本的角度来看,假设贷款200万、贷款30年、利率3.1%,按1%贴息,月还款额将减少1048元,一年将减少12570元。整体来看,近年来购房贴息政策已经在部分城市或区域落地,若相关政策更大范围出台落地,将在提振市场预期、释放消费潜力等方面发挥重要作用,也会对宏观经济的稳定运行产生积极支撑。
01.近年来全国多个城市或区域已经出台贷款贴息政策,对短期市场产生了一定带动
自2023年末以来,杭州临平区、南京雨花台区、武汉等多地探索通过贴息的方式发放购房补贴。具体来看,山西运城按贷款利率的百分比进行贴息,主要面向高层次人才,正高或博士后/副高或博士/硕士或本科生层次人员分别可以借款30/20/10万元,贴息幅度分别为购房贷款利息的50%/40%/30%;南京雨花台区根据购买新房面积,按贷款金额给予1%-2%的财政贴息(贴息金额最高为3-4万元),贴息期为1年;武汉规定在指定区域使用商贷购买首套新建商品住房的家庭,按照初始贷款金额1%发放贷款利息补贴,最高不超过2万元,分2年等额发放。
从政策效果来看,南京雨花台区2024年6月政策落地,次月新房成交套数/成交面积环比分别增长17.5%/15.0%;武汉9月末政策落地,次月新房成交套数/成交面积环比分别增长18.7%/15.7%,贴息政策落地后,短期市场活跃度出现回升态势。
表:部分城市住房贷款贴息政策主要内容

数据来源:中指研究院综合整理
02.国际上多个国家或地区设有住房信贷支持政策,降低购房者置业成本
目前国际上多个国家或地区设有住房信贷的支持政策,包括对贷款利息补贴、购房利息抵扣税款等,具体来看:
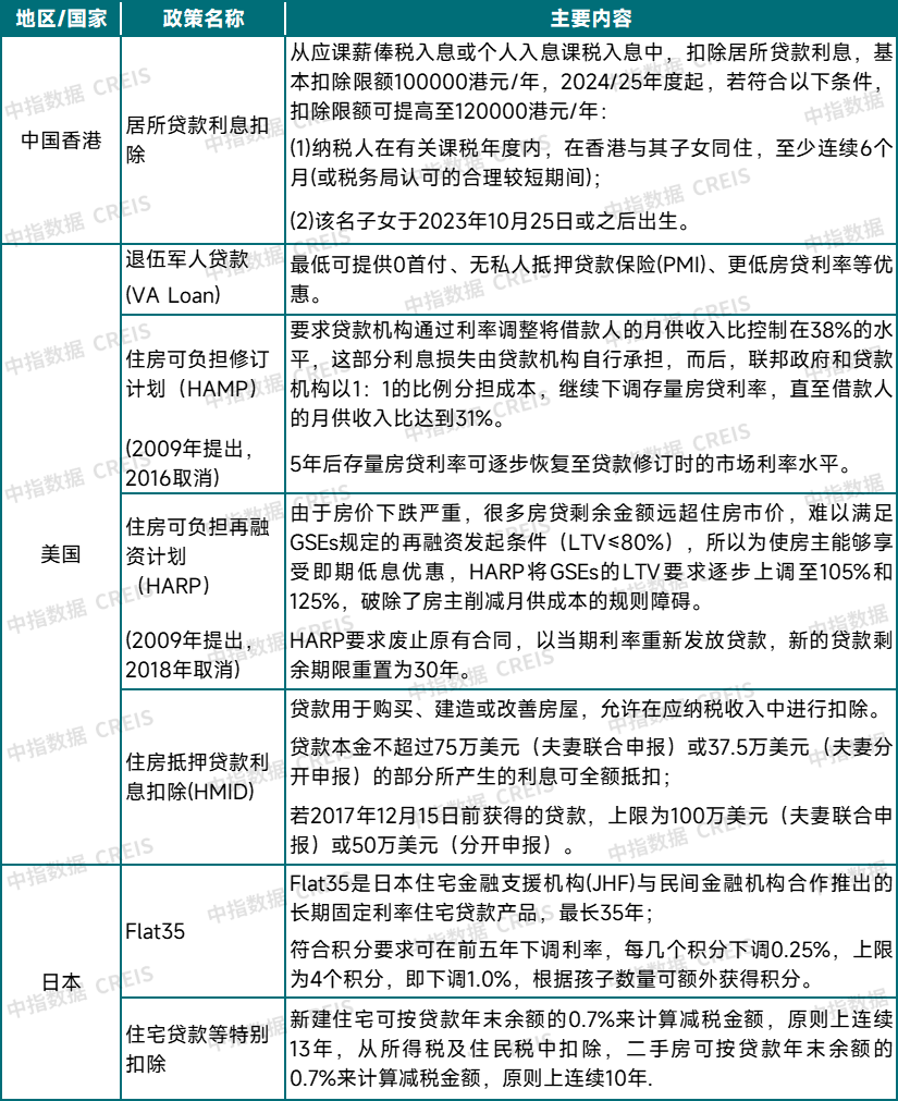
中国香港出台居所贷款利息扣除政策,每年基础扣除限额为10万港元,为鼓励生育,自2024/25年度起,满足条件的家庭可额外扣除2万港元,即扣除限额提高至12万港元。
美国针对现役、退伍军人提供低息贷款政策,最低可提供0首付、无私人抵押贷款保险以及提供更低的房贷利率优惠,共同降低符合条件的军人购房成本;在金融危机期间,为解决居民房屋止赎问题紧急出台住房可负担修订计划(HAMP)、住房可负担再融资计划(HARP),前者通过贷款机构下调存量房贷利率至居民可承担的水平,来降低居民房贷负担过重的风险,后者则是调整再融资发起条件,使房价过快下跌的业主重新获得再融资贷款资格,申请更低利率贷款,有效降低房贷压力。另外,美国也设有住房抵押贷款利息扣除(HMID),对贷款用于购买、建造或改善房屋,允许在应纳税收入中进行扣除,降低居民税收支出。
日本住宅金融支援机构(JHF)与民间金融机构合作推出的长期固定利率住宅贷款产品,可提供最高35年的固定利率贷款,满足积分要求可进一步下调前5年房贷利率,每1积分可下调0.25%,最高4积分,下调1.0%,并根据孩子数量可增加积分;日本也设有税款抵扣政策,可按贷款年末余额的0.7%计算减税金额,新房最长13年,二手房最长10年。
表:部分地区/国家住房贷款贴息/利息扣除政策主要内容

数据来源:中指研究院综合整理
03.购房贴息政策落地将带来多重利好,若按1%贴息,增量贷款年贴息资金约700亿元
理论上,购房贴息范围涉及新房和二手房、增量和存量贷款、首套和非首套、商贷和公积金贷款等方面,贴息政策覆盖范围不同,政策效果也会有差异。
对于房地产市场来说,贷款贴息降低了购房门槛,有助于带动住房交易活跃度提升,稳定市场预期,促进房地产市场修复;
对于购房者来说,贷款贴息直接降低购房成本,月供压力减小,有利于释放消费潜力;
对于金融机构来说,贷款贴息有利于减少居民提前还款,缓解银行经营压力。
根据中指预测,2025年全国新建住宅和二手住宅总销售额或在14万亿元左右,假设首付比例50%(当前商贷首付比例最低15%,实际水平会偏高),贷款金额约7万亿元,若按1%贴息,增量贷款的贴息金额将在700亿元左右。
从降低成本的角度来看,假设贷款200万、贷款30年、利率3.1%,按1%贴息,月还款额将减少1048元,一年将减少12570元。
综合考虑当前实际情况下,若贴息力度相对有限,购房者承担的实际利率依然会处于相对高位,贴息政策带来的实际效果或不及预期。