简体
  • 简体中文
  • 繁体中文

热门资讯> 正文

中金2026年展望 | 港股:“牛市”的下一步

2025-11-11 07:46

摘要

2025年的中国市场,从多个维度看,都是超出预期的,称之为牛市毫不为过。这背后,既有实实在在的产业趋势(AI)和基本面改善(924后财政发力与私人信用修复共振,推动一二季度经济修复),也有内外部流动性“叙事”(外部去美元与内部存款搬家)的放大,甚至流动性和情绪的贡献更大,恒生科技30%的涨幅几乎全由风险溢价贡献。此外,2025年的市场也有一些“怪现象”:1)如黄金、分红、成长这三种底层逻辑迥异的资产经常同涨;2)结构化突出,15家个股就贡献了指数涨幅的70%,反之仍有一半的个股跑输指数;3)轮动也非常显著,一季度互联网、二季度新消费、三季度创新药,四季度又是互联网,如果不能准确把握节奏,反而可能亏损。

展望2026年,市场已站在远不同于一年前的位置,驱动上涨的核心要素:流动性叙事、基本面改善、科技趋势,哪些只是一时修复却被当成趋势无限外推,哪些可以更持久,是我们判断“牛市”下一步的关键。

宏观环境:“过剩流动性”对“稀缺资产”的追逐;流动性依然充裕,但信用周期转为震荡甚至放缓

观察过去两年中国市场的脉络,本质上,都可以概括为“过剩流动性”对“稀缺回报资产”的追逐,只不过,在不同阶段,能够成为和被认可的稀缺资产不断在变化。一旦被认可,过剩流动性大量涌入会迅速成为共识,使得涨幅会透支到让人咋舌,然后再去寻找下一个机会,分红、国债、黄金、成长,无不如此,因此才会不断轮动。

什么是“稀缺资产”由信用周期走向所决定:1)当信用周期收缩(意味着大部分资产没有回报),那些起码能提供固定回报的资产如债券和分红就会成为“香饽饽”;2)当信用周期局部修复时,就会体现为结构型行情,如今年此起彼伏的互联网、新消费与创新药;3)如果信用周期整体修复,就会体现为顺周期和泛消费的全面牛市;4)极端情况下如果连固定回报资产都被恶性通胀所侵蚀,那就只剩下黄金是唯一选择。

“过剩流动性”与“稀缺资产”的组合会营造出一种表面看是通缩、但却有局部通胀并存的现象,不论是资产上极致分化的高估值与低估值,还是实体经济中首饰、保险、养老涨而交通通信、食品烟酒跌,又或是二手房普遍下跌和一手“豪宅”供不应求,流动性过剩但又只愿意去到想去与认可的地方。因此,中国当前局面更确切的表述应该是通缩与通胀并存,是整体通缩掩盖下的流动性过剩与局部通胀。

因此,对后市判断的关键就落在两个问题上:一是流动性环境有没有被破坏,二是稀缺资产能否扩散到更广范围。一方面,仅靠流动性不是万能的,会有“天花板”(《日本居民当年为何没入市?》),但没流动性是万万不能的;另一方面,如果稀缺资产依然局限在小范围的话,那大概率还是延续景气结构,无法扩散到全市场,只不过也会因为高仓位和高估值而不断轮动和波动。

一、过剩的流动性环境是否被破坏?还没有,但不宜过度放大资金入市效应

流动性是否“过剩”是相对的,实际上是有效需求不足这个硬币的另一面。正是由于过去几年增长和信用周期下行,有效回报和需求不足,导致流动性无法转化为信用扩张,所以造成空转和淤积。展望2026年,至少是明年上半年,从三个维度看,流动性充裕甚至过剩的局面仍将延续。

一是国内宏观流动性依然过剩,原因仍是回报和收入预期过低导致信用收缩,资金淤积,解法是政策对症发力,但政策选择有天然偏好和隐性约束。二是微观流动性也大概率维持宽裕,但不宜无限放大其作用。利率不断走低是存款“活化”和资金入市的前提但非必然。复盘日本经验发现,收入预期、养老和债务压力才是居民能否长期入市的关键。三是外部流动性明年上半年将维持宽松。美联储仍在降息通道,但明年下半年存在变数,全球宽松程度也可能在下半年遇到拐点。此外,“去美元化”也是在局部范围而非全球的普遍共识,是更为割裂的二元化结构。以上这三个因素中,最确定的依然是第一个,第二个更受益A股,第三个更受益港股。

二、稀缺回报资产能否扩散?较难,信用周期震荡放缓;但海外需求可能提供增量

寻找稀缺资产,本质就是寻找信用扩张的方向。信用扩张的方向代表了增长和需求的方向,反之亦然,其原动力来自对回报的追求、尤其是回报与成本的剪刀差,很难想象信用扩张会持续稳定的发生在回报低于成本的地方。扮演逆周期调节作用的政府支出看似不以短期回报为目的,但如果考虑更长远且广泛的社会与政治回报,其实也是如此。

展望2026年,在完成了一年“填坑式”、也是最容易修复的部分后,从今年四季度开始,高基数、政策发力放缓和结构性问题影响下,中国整体信用周期再度走向震荡甚至放缓,好在结构性景气仍在。

根据回报差异,我们把信用周期分为新兴需求(科技)、政府支出、传统需求(地产、泛消费)三块。展望2026年,1)新兴需求:预计仍将维持高景气,缺点是预期过高。中美都是如此,在AI领域短期内难以证伪,也还没到泡沫程度,中国在政策支持下甚至可能投入更强;2)传统需求:短暂修复后再度转弱,核心问题还是收入预期不振,回报与成本倒挂的“老问题”,地产是典型例子。3)财政支出:整体力度有限且更多结构上倾斜。私人信用再度转弱凸显了内生增长的挑战和政策发力的必要性,但财政有天然偏好和隐形约束,因此在就业和关税压力不紧迫情况下,很难期待大举发力。我们测算,私人社融脉冲将从当前小幅正增长降至明年三季度-2%(vs.    2024年9月-4%),若要对冲,需新增6万亿元以上赤字,广义财政赤字脉冲升至4.3%,接近2022年4.4%的高点,显然并不现实。

因此,如果说2024年是信用周期收缩且缺乏产业趋势,2025年是信用周期修复与产业趋势共振,2026年则将转向信用周期震荡放缓和产业趋势继续。在这一情况下,稀缺回报资产也难以大幅扩散。

我们这一判断的上行风险,是政策力度尤其是方向上大幅且有效转变:1)从力度上,内部就业压力和外部关税风险,都有可能成为触发政策脉冲式发力的催化剂;2)从方向上,科技新增长点比传统基建更有效已成为共识,但针对传统需求依然疲弱的结构性问题,着眼于“现金流”的增量政策(收入预期、社保养老,补贴力度)和化解压力的存量政策(化债与地产压力),比仅着眼于“资产负债表”的财富升值要更有效、受益范围更广。因此,除了已大举发力的科技和产业外,如果在收入预期和社保,化债和收储上做更多倾斜,而非目前聚焦的股市和基建,将促使我们对信用周期的修复前景和整体市场转为更加乐观。下行风险则来自美国AI泡沫破裂,我们认为这或将导致科技方向资产表现一损俱损,又或者美国中期选举背景下的中美摩擦大幅升级影响整体风险偏好。

市场走势:指数空间来自结构或回撤、来自估值而非盈利

估值方面,经过一年上涨,市场已站在了远不同于一年前的位置。恒指动态估值为11.4倍,接近2015年以来均值上方一倍标准差,风险溢价更是一度低于2018年初棚改周期的低位,都难言“便宜”。

有人可能会说,1)比自己已经不便宜,但比其他市场如美股还很低(标普500的动态估值 22.9倍)。表面看的确如此,但不区分盈利能力、流动性环境和投资者结构的简单对比,不仅没意义也会造成极大误导。例如,以同为科技龙头的“核心资产”为例,中国龙头PE中位数17.7倍高于9.6%的净利润率中位数,M7    30.4倍的PE中位数反而与30.7%的净利润率中位数更匹配。2)港股结构差异很大,整体法意义不大。这个倒是事实,目前金融、周期与地产等传统板块的风险溢价分别降至历史均值一倍标准差以下,新消费与创新药近期回调后风险溢价基本处于历史均值附近,互联网科技同样低于历史均值,不过与2021年初恒生科技高点时的水平还有一定差距。

考虑当前水平,及今年主要以估值贡献为主的特征(贡献了恒生科技30%涨幅的全部),接下来指数层面的空间打开需要盈利修复,不能单纯寄希望于估值和风险溢价的无限扩张。基准假设下,若中美加权无风险利率(按南向成交占比35%加权)从当前3.4%降至3.1%,同时依然是景气结构主线,尤其科技互联网等板块ERP回到年内低点,但其他板块维持在今年均值附近,对应估值空间约5-7%。当然,乐观假设下,如果政策发力带动物价回升,顺周期板块情绪同样提振。若其他板块包括如能源、银行、地产等ERP均回到今年内最低水平,外资流入使南向占比30%加权,我们预计估值有望打开超15%上行空间。

盈利方面,整体信用周期扩张缺位的情况下,大幅改善也难以期待,更多是结构性亮点。我们测算基准情形下2026年盈利增长3%(2025年6%,当前市场预期9-10%),其中非金融增长6-7%(2025年8%),金融预计零增长。

因此,基准情形下,市场指数层面空间有限,空间来自景气结构或意外回撤。综合盈利、无风险利率和风险溢价,我们测算恒指中枢28000-29000点,乐观情形31000点左右,悲观情形21000点附近。

配置策略:博观而约取,寻找下一阶段的稀缺资产

基于上文中对宏观和信用周期环境的讨论,如何寻找下一个阶段的稀缺资产?

 一方面,从资产定价逻辑看,我们建议依然可以适度保持分红资产的配置,以应对整体信用周期扩张的疲弱。换言之,我们认为中国国债利率和货币条件还有宽松的必要。

 另一方面,在整体信用扩张疲弱的环境下,更应该需要依然能扩张信用的方向,我们认为可以从三个维度出发:产业结构(如AI科技)、产能出清与海外需求映射(新兴产业链与美国需求),本质上都是跟随信用扩张的方向,只不过来源不同。综合来看,我们建议超配AI软件与硬件(AI产业趋势&外需映射)、电新(产能出清&外需映射)、化工(产能出清&外需映射)、家居(产能出清&外需映射)、创新药(产业趋势&外需映射),低配地产、食品零售、家庭个人用品。当然,具体配置时,还需要综合考虑估值和拥挤度,以求以更好的成本介入。

 此外,我们预计中国PPI或在今年底到明年一二季度阶段性走高,可以作为市场在交易层面切换到顺周期的契机。

从中长期维度,在当前二元结构愈发割裂的大环境和中国资产重估的小周期中,港股因此独特的卡位优势,反而可以借机强化资金和资产的交汇点。不论是越来越多A股和中国优质资产赴港上市,还是南向资金持续涌入,以及从更大宏观维度作为离岸人民币和离岸金库的支点,这一点对港股市场长期是大有裨益的。

目录

图片

Text

正文

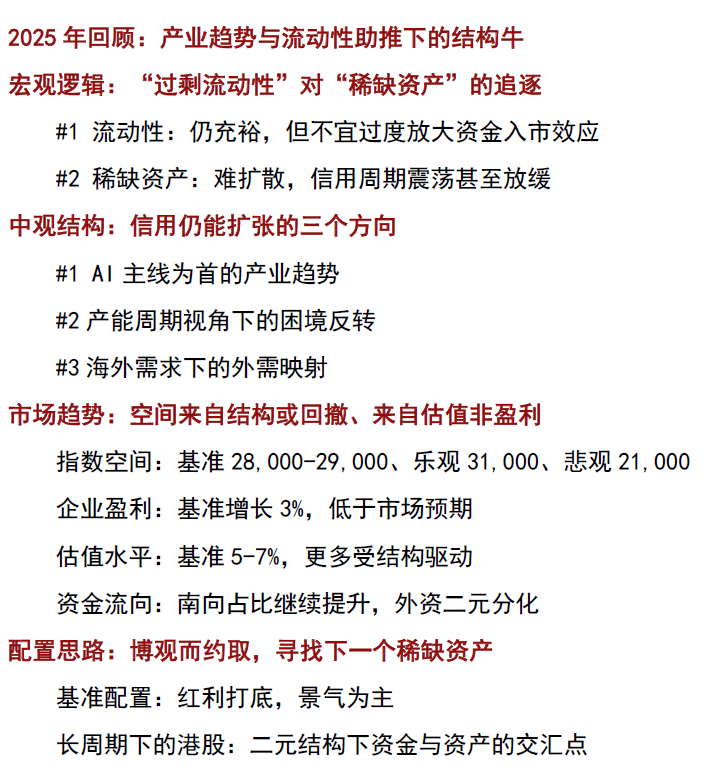
2025年回顾:产业趋势与流动性助推下的结构牛

2025年港股表现优异,尽管受“对等关税”扰动一度大幅回调,但恒指与恒生科技指数仍上涨30%领跑全球。这背后,既有实实在在的产业趋势(AI)和基本面改善(去年924后财政发力与私人信用修复共振,推动一二季度经济修复),也有内外部流动性“叙事”(外部去美元与内部存款搬家)对此的放大,甚至流动性和情绪的贡献更大,例如恒生科技30%的涨幅几乎全由风险溢价贡献。

进一步细看后,我们发现港股市场今年的表现呈现出几个清晰的特征:一是估值和情绪贡献主导,二是结构性表现突出,三是板块轮动显著,四是资金流入助推。这些都印证了我们在《2025下半年展望:资金盛与资产荒》中的判断:过剩流动性“资金盛”与有限回报“资产荒”,高景气板块结构性行情是主线。

► 估值驱动,但背后实际是高景气:收益贡献上,港股指数涨幅主要由估值(尤其是情绪)驱动,例如贡献了恒指29%涨幅的25%,更是贡献了恒生科技的几乎全部涨幅,这与美股盈利驱动为主导完全相反。恒指一度突破27000点时,对应风险溢价甚至接近2018年初棚改地产周期高点。不过领跑的结构内部,盈利贡献则不容忽视,例如今年结构上最为亮眼的新消费,其接近翻倍的涨幅中,盈利贡献了接近90%。同时盈利也贡献了创新药涨幅的一半以上。

► 结构亮眼:在指数大涨30%领跑全球的优异表现背后,港股年初以来的结构性行情更为亮眼。港股通标的中跑赢恒指的公司占比恰好50%左右。无论是DeepSeek引领的科技硬件互联网、再到结构性亮点的新消费和创新药,或是随金银等价格大涨的有色等结构都引人注目。从市场表现贡献上看,AI驱动的科技互联网两大巨头腾讯和阿里的表现就贡献了指数表现的超过45%。如果小幅放宽至前20只,这里便囊括了上述所有结构性亮点的龙头标的,对于指数表现的贡献更是能够达到70%以上。

► 轮动显著:结构行情虽然亮眼,但对于投资者操作上却是考验,抓准结构可获远超指数的收益,相反若判断失误则可能大幅跑输基准。板块轮动的背景下,A港美三地市场更是出现以季度维度清晰的切换脉络,其中既有此消彼长的“跷跷板”效应,也有映射的联动。一季度DeepSeek引领中国资产重估,恒生科技领跑;二季度对等关税后美股科技龙头业绩与资本开支超预期表现领先,港股新消费创新药起步,但恒生科技始终没回到3月高点;三季度国内居民存款活化以及“中美映射”下的科创算力行情A 股后来者居上;而9月以来“宽松交易”与互联网龙头AI叙事升温下港股再度跑赢。

► 资金助推:南向大幅涌入,外资分化加剧。港股高度结构化的轮动行情背后与流动性的活跃有直接关系。其中,既有国内缺乏投资机会下寻求更高回报南向资金近1.3万亿港元创纪录的持续流入,更有全球“去美元化”叙事下部分分散化投资需求的海外资金,只不过尚未形成普遍的共识,甚至“二元化的割裂”反而加深。例如EPFR显示亚太除日本基金对中国市场的配置快速提升,目前已接近标配;但与之截然相反的是,新兴市场基金、全球除美国基金的低配幅度则持续加深,均超 2ppt。

图表1:今年以来港股各结构性行情对比恒指相对表现可以看到非常明显的轮动效应

图片

资料来源:FactSet,Wind,中金公司研究部;

注:数据截至2025年11月7日 

图表2:今年港股领涨的板块盈利贡献明显,相反整体指数上则基本都是由估值贡献

图片

资料来源:Bloomberg,Wind,EPFR,中金公司研究部;

注:数据截至2025年11月7日

宏观逻辑:“过剩流动性”对“稀缺资产”的追逐

观察过去两年中国市场的脉络,本质上,都可以概括为“过剩流动性”对“稀缺回报资产”的追逐,只不过在不同阶段,能够被认可的稀缺资产不断在变化。

“稀缺资产”由信用周期走向决定:例如,当信用周期收缩(意味着大部分资产没有回报),那些起码能提供固定回报的资产如债券和分红就会受到青睐;如果信用周期整体修复,就会体现为顺周期和泛消费的全面牛市;如果极端情况下连固定回报资产都被恶性通胀所侵蚀,那就只剩下黄金是唯一选择;而当信用周期局部修复时,则会体现为结构型行情,如今年此起彼伏的互联网、新消费与创新药。

这也是导致今年结构性特征和板块轮动明显的原因,1-3月黄金与成长同涨、4-7月为分红与成长同涨、7-9月又是黄金与成长同涨。在缺乏广泛投资回报的情况下,资金会集中流向仍具备相对回报预期的领域,使得涨幅会透支到让人咋舌,然后再去寻找下一个机会,因此才会不断轮动,甚至出现不同底层逻辑资产的同涨。

“过剩流动性”与“稀缺资产”的组合营造出一种表面看是通缩、但却有局部通胀的现象,不论是资产上极致分化的高估值与低估值,还是实体中首饰手表、保险、养老服务等涨而交通通信、食品烟酒跌,又或是二手房价普遍下跌和一手“豪宅”的供不应求,因为流动性过剩但又只愿意去其想去和认可的地方。因此,中国当前更确切的应该是通缩与通胀并存,是整体通缩掩盖下的流动性过剩与局部通胀。

因此,对后市判断的关键就落在两个问题上:一是流动性的环境有没有被破坏,二是稀缺资产能否扩散到更广的范围。一方面,仅靠流动性不是万能的,会有“天花板”(《日本居民当年为何没入市?》),但没流动性是万万不能的;另一方面,如果稀缺回报资产依然局限在小范围的话,那大概率还是延续景气结构,无法扩散到全市场,只不过也会因为高仓位和高估值而不断轮动和波动。

图表3:“稀缺资产”由信用周期走向决定

图片

资料来源:Wind,中金公司研究部

图表4:资金集中流向部分领域促成上涨

图片

资料来源:Wind,中金公司研究部

#1 流动性:仍充裕,但不宜过度放大资金入市效应

流动性可以分为宏观、微观和外部三个层面:宏观流动性主要取决于货币政策和整体资金供给;微观流动性反映资金在银行体系、实体经济与资本市场间的传导效率;外部流动性与美债利率及跨境资本流动相关。对于港股,外部流动性比在A股更为关键。

当前的流动性“过剩”,实际上更多指微观层面的资金淤积,即资金在银行体系或市场中滞留,未能有效注入实体经济。从资产负债表角度看,居民和企业的资金行为与宏观流动性一体两面:宏观上货币宽松,但微观上风险偏好不足,导致资金“淤积”于体系内部。换言之,所谓的“过剩”一定程度上是一个相对概念,并非流动性真的过多,而是资金缺乏有效的配置方向。

这其实是当前需求疲弱、信用周期未能打开的结果。如果经济增长动能充足、投资回报可期,那么资金将主动流向实体经济,表现为信贷扩张、融资活跃,反而会出现“流动性偏紧”的状态。而当基本面需求不足时,政策维持宽松,市场表面上资金充裕、利率下行,但实际融资需求有限,资金空转或沉淀。

2025年内需依然较弱、物价进一步下行。去年9月以来经济在以旧换新、降息降准、财政发力等政策支撑下逐步修复,2025年前三个季度实际GDP累计同比增长5.2%,好于去年同期的4.8%,名义GDP增长4.07%,与去年同期的4.09%基本持平。拆分来看,结构分化延续,内生动力仍有不足:1)出口受益于降本增效展现韧性,1-9月出口累计同比增长6.1%(vs. 去年同期+4.4%);2)投资增速转负,1-9月固定资产投资累计同比下滑0.5%(vs. 去年同期+3.4%),地产投资是主要拖累,制造业和基建投资也在走弱;3)消费受国补和以旧换新等政策支持回暖,但政策退坡后转弱,1-9月社零累计同比增长4.5%,已连续三个月增速下滑,地产量价冲高回落。物价方面,PPI和CPI累计同比分别下滑2.8%和0.1%(vs. 去年同期-2.0%和+0.3%)。

因此,去年三季度以来政策支持下国内需求虽有回暖,但信用周期仍未打开。过去几年持续的增长下滑和私人信用收缩下,中国市场的核心矛盾是流动性过剩但有效回报不足,导致资金缺乏进入实体经济的动力,无法转化为信用扩张,所以造成空转和淤积。往前看,过剩的流动性环境并未被破坏,体现为三个维度:

► 宏观:低利率环境和货币政策较为宽松持续供给资金,信用收缩进一步导致资金淤积无法进入实体经济。具体来看,1)M2 vs. GDP比例仍在不断走高。截至9月,中国M2高达335万亿人民币,是GDP的2.4倍,规模创历史新高,与GDP的差距位于历史高位。2)居民的储蓄规模不断增加,150万亿人民币的储蓄规模也是历史新高, 根据银行组测算,2025年定期存款到期规模为59万亿元,2026年为71万亿元[1]。3)利率水平处于历史低位,1年期定存利率下行至0.95%,10年国债位于1.8%以下,DR007也持续处于低位,当前的1.5%低于历史均值的1.8%。

► 微观:维持宽裕,但不宜无限放大其作用。投资者的选择从定期存款部分转向股市回报,体现为存款活化和M1走高:1)M1持续上行。9月M1同比增速升至7.2%,定期存款“活化”,转化为可随时入市的潜在资金。2)7-8月居民活期存款减少约1.3万亿元,非银机构存款同期增加约3.3万亿元,也表明部分存款资金确实向资本市场转移。不过,一方面,资金入市更多为市场的同步和情绪指标,与投资者对市场表现本身的预期直接相关。市场涨势越强,资金入市意愿越高;一旦行情停滞,资金流入速度也会明显放缓。9月居民活期存款环比增加1.8万亿元至43.4万亿元,但9月非银存款较8月下降1万亿元,说明市场阶段性入市动能减弱,资金入市与市场表现之间互为因果。另一方面,利率不断走低是存款“活化”和“入市”的最大前提,通过复盘日本经验,我们发现,收入预期、养老和债务压力是居民能否长期入市的关键。因此,微观流动性维持宽裕,但不宜无限放大其作用。

► 外部:明年上半年仍将维持宽松,但美联储降息下半年存在变数,去美元化也只是在局部范围内出现。1)美联储进入降息通道,9月美联储重启降息周期,10月再度调降25bp,但12月是否继续降息分歧加大,明年下半年也存在变数。美债利率高、美国就业弱、关税对通胀传导偏慢的背景下,美联储需要也可以降息,但不会降很多,我们测算基准情形下美联储降息3次,长端利率中枢3.8-4%。2)去美元方面,4月初对等关税超预期后,全球对美元资产不信任增强,“去美元”成为共识,并在局部范围内体现为资金各回各家, 9月亚洲除日本基金开始大幅超配中国,10月初以来主动外资也一度回流A股和港股市场,但新兴市场基金与全球除美国基金的低配程度仍在加深,存在割裂的二元结构。

以上三个因素,最确定的依然是第一个,第二个A股更受益,第三个港股更受益。1)宏观流动性的宽裕环境受信用收缩下资金淤积、货币政策不会大幅收紧等因素影响有望维持,是市场的流动性基石。2)微观流动性的资金入市对A股的利好更直接,若增量资金不断入场与市场之间形成正反馈,投资者在A股参与流动性博弈更直接,不必选择影响间接且受做空和配售约束的港股。3)参考历史经验,外部流动性宽松下港股弹性更好,且有望受益于中美映射机会。

#2 稀缺资产:难扩散,信用周期震荡甚至放缓

今年以来中国市场的脉络,本质上可以概括为“过剩流动性”对“稀缺回报资产”的追逐。能够成为共识下的稀缺资产往往有几个共性:一是要有回报(不管是固定回报、还是成长型回报;不管是新叙事带来的预期回报、还是实际盈利增长),二是估值也不能太高。寻找和判断稀缺回报资产,本质就是寻找信用扩张的方向。根据回报预期差异,我们把信用周期分为新兴需求(科技、新消费)、政府支出、传统需求(地产、泛消费)三块。

图表5:信用周期分为新兴需求(科技、新消费)、政府支出、传统需求(地产、泛消费)三块

图片

资料来源:中金公司研究部

信用扩张本质的原动力来自相对回报,即预期回报要高于成本,尤其是私人部门投资,扮演逆周期调节机制的政府财政支出看似短期不受此约束,但如果考虑短期经济回报以外更广义的社会回报,也是如此。

当前看,1)整体经济上,我们测算中国实际利率2.82%与自然利率0.56%之差达到2.26ppt,仍高于美国,后者实际利率1.58%与自然利率0.84%之差为0.74ppt。2)新兴需求层面,通过投入资本回报率/加权平均资本成本(ROIC/WACC)刻画企业的相对回报,截至9月底,MSCI中国指数成分股ROIC/WACC的中位数为0.65,板块分化明显,媒体娱乐、原材料、科技硬件等板块ROIC/WACC处于历史高位,消费相关板块也受以旧换新等政策支持走高。3)传统需求层面,私人部门面临的融资成本与回报进一步倒挂。对于企业,9月底过半数板块ROIC/WACC处于50%的历史分位数以下;对于居民,以地产为例,持续的货币宽松使得购房成本已经低于3%,但面对平均不到2%的租金回报,这一水平依然不够低。

因此,投资回报率预期较低,但融资成本却不够低,尤其是扣掉价格的实际利率依然偏高,仍在抑制私人部门主动加杠杆的意愿。解决当前问题的根本,在于降低融资成本或者提振投资回报。我们从新兴需求(科技、新消费)、政府支出、传统需求(地产、泛消费)三个维度进行分析。

展望2026年,1)新兴需求:预计仍将维持高景气,缺点是预期过高,中美都是如此,在AI领域短期内难以证伪,甚至中国在政策支持下可能在投入上更强;2)财政支出:整体力度有限但会更多结构上倾斜,财政有天然偏好和隐形约束,因此在就业和关税压力不紧迫情况下,很难也没必要大举往传统需求倾斜;3)传统需求:短暂修复后再度转弱,核心问题还是收入预期不振,回报与成本倒挂的“老问题”,地产就是典型例子。

综合来看,在完成了一年“填坑”也是最容易的修复部分后,从四季度开始,高基数、政策发力放缓和结构性问题影响下,中国整体信用周期再度走向震荡甚至放缓,但结构性景气和政策偏好仍在。我们测算,私人部门社融脉冲明年三季度或将下行至-2%,为2024年底以来新低,若要使信用周期重回扩张,需要新增6万亿元以上赤字,广义财政赤字脉冲将抬升至4%,为2022年中以来新高,显然并不现实。

因此,如果说2024年是信用周期收缩且缺乏产业趋势,2025年是信用周期修复和产业趋势共振,2026年则将转向信用周期震荡放缓和产业趋势继续。在这一情况下,稀缺回报资产也难以大幅扩散。

新兴需求:预计仍将维持高景气,缺点是预期过高

AI科技投资方兴未艾。一方面,中美科技投资继续增长,2026年“美股七姐妹”仍在2025年资本开支同比增长65%的基础上维持了10~20%的双位数增长,中国科技“十巨头”的2025年资本开支预期增速也在年初转正后持续升至9月的26%。虽然AI泡沫化的讨论仍在延续,但“这次不一样”:1)需求支撑资本开支的持续扩张,“美股七姐妹”资本开支与营收的比例自2023年四季度的9%抬升至15.9%,2026年市场预计将进一步上行至19%,投资热度仍维持高位;2)内部融资能力虽小幅回落,但尚未泡沫化,“美股七姐妹”资本开支与经营性现金流的比例自2023年底的33%升至2025年三季度的49%,仍低于互联网泡沫时期的高点56%;资本开支与净利润的比例走高至63%,但显著低于互联网泡沫破裂前的高点99%;3)股权融资主导,显著降低杠杆风险。科技龙头股债务与权益比自2023年的48%持续回落至2025年三季度的32%,显著降低了高利率环境下的系统性杠杆风险。

另一方面,四中全会对科技创新的追求上升到更高层次,强调“科技自立自强水平大幅提高”,科技水平要“抢占制高点”[2]。从词频看,较十四五规划的建议,十五五规划中发展仍是第一要务,科技、产业、现代化、国防、高质量词频更多,突出了供给侧进一步优化升级的要求。《建议》着重强调了“采取超常规措施”和“全链条”推动集成电路、工业母机、高端仪器、基础软件、先进材料、生物制造等重点领域关键核心技术攻关并取得“决定性突破”,表明地缘竞争格局下,对科技创新的追求或进一步加强。

传统需求:短暂修复后再度转弱

政策加码支持私人部门社融脉冲修复,但9月以来震荡走弱。去年924以来,地产政策放松带来成交和价格的阶段性修复、DeepSeek后科技领域投资加速、资本市场的活跃也使得私人部门的信用周期不断修复,1-8月私人部门存量社融同比增长5.9%,私人社融脉冲也持续上行,虽然尚未转正,但拖累已明显减少。

不过,近期地产和消费短暂修复后再度转弱,9月新增信贷1.3万亿元,同比少增3000亿元,企业中长期贷款连续第三个月同比少增,居民贷款同比少增1110亿元,使私人社融脉冲从0.31%下行至0.26%。往前看,以旧换新政策退坡、房地产销售或延续疲弱,叠加高基数的影响,我们测算私人部门社融脉冲2026年或将继续走弱,预计明年三季度将下行至-2%,为2024年底以来新低。 

私人部门传统需求不足,原因还是收入预期偏弱、回报与成本倒挂的“老问题”,解决办法也在回报与成本两个维度,但更大幅度的降低融资成本并不现实。地产方面,按揭利率(3.0%)与一线城市租金回报均值(1.75%)打平需要按揭利率下降约125bp;企业方面,投入资本回报率ROIC中位数(4.83%)与加权平均资本成本WACC中位数(7.45%)打平,需要加权平均资本成本WACC下降250bp。

我们静态测算,理论上,直接解决当前私人部门投资回报率和融资成本倒挂的问题需要5年期LPR(3.5%)再降约125bp至2.25%,不过货币政策对实体经济的传导并非完全线性,银行利润、存量按揭重新定价等约束通常会使银行更为谨慎,导致5年LPR每降10bp,房贷和中长期贷款利率仅会下降4-7bp。

融资成本进一步下调空间却较为有限:1)银行利差与人民币汇率限制了短期内可操作的实际空间;2)当前流动性已经过剩,即使整体降低融资成本,也不一定能到达民营企业,小微企业贷款利率高于基准,传导机制不畅,降息边际效应下降。另一方面,提高回报预期依然大有文章可做,财政发力更为关键。

财政支出:整体力度有限但会有更多结构性倾斜

今年财政发力靠前,四季度信用周期面临拐点。去年924以来政策加码,财政支出速度加快,并通过化债、以旧换新等消费补贴和基建投资传导到经济各个环节。今年财政靠前发力,1-8月政府债净融资同比多增4.3万亿元,广义财政支出同比增长8.9%。但在高基数影响下9月广义财政赤字脉冲已从1.59%继续走弱至1.52%,出现掉头向下的迹象。

私人部门社融脉冲走弱,需要财政多大的力度对冲?我们测算,若要使整体社融增速维持在当前的8.7%,需要新增6万亿元以上赤字,相当于广义财政赤字率需抬升4个百分点以上,广义财政赤字脉冲将抬升至4%,为2022年中以来新高,显然并不现实。

财政如何能大幅发力?我们认为,财政发力的门槛主要来自内部的就业和外部的关税,但目前来看两方面压力并不紧迫,因此期待财政大幅发力可能并不现实:

► 就业基本维持稳定。失业率方面,城镇调查失业率基本稳定在5.5%以下,较2022年明显回落,且9月下行至5.2%(vs. 8月的5.3%),虽然16-24岁失业率较高,但9月同样从8月的18.9%下行至17.7%。收入预期和信心方面,最新数据显示居民收入预期和收入信心也均有上行。当前的就业压力更多体现为结构性问题,比如青年人、制造业工人和地产链条等,政策倾向定向纾困,而非宏观层面的全面财政扩张。

► 关税阶段性达成协议。10月10日特朗普宣布将于11月1日起对华加征100%的额外全面关税[3],但“非理性”的高关税与“贸易禁运”对双方均是难以承受之重,因此10月30日中美两国元首会晤并达成协议[4]。尤为值得注意的是,特朗普在社交平台上开始用G2指代中美,或也意味着双方不仅存在竞争,也存在制衡。虽然长期不确定性犹存甚至可能增多,但短期关税摩擦未明显升级、出口未急剧恶化,财政也不会仅因潜在的外部关税风险显著加码。

图表6:广义财政赤字脉冲与私人部门社融脉冲四季度以后震荡走弱

图片

资料来源:Wind,中金公司研究部
   注:广义财政赤字脉冲测算假设2026年财政发力幅度与节奏与今年基本一致;私人部门社融脉冲参照2026年消费补贴退坡、地产销售偏弱,或在今年基础上走弱

财政在哪些方向发力更为有效?政策有效性排序上,科技新增长点>收入预期和社保>化债/收储>基建>股市财富效应。但是,因为有各种约束和更优先事项,目前在收入预期/社保和化债/收储上的政策力度依然较弱,更多聚焦科技、基建和股市上。

► 科技新增长点:重塑回报预期的抓手。科技投资的关键意义在于重构增长逻辑和资本回报结构,今年DeepSeek时刻引发中国资产重估,2019年以来高技术产业研发支出累计增长140%,远高于其他行业的57%。日本经验显示,科技发展离不开财政资金的支持。1996年,日本《科学技术基本计划》将“科学立国”纳入政策框架[5],但实际效果并不理想,一个重要原因是日本财政未能为科技提供稳定资金,日本教育科学财政支出仅在1997年有同比明显上升,2003-2006年更是持续负增长。

► 收入预期和社保:提振内需的关键。疫情以来,居民部门资产负债表承压,收入增速放缓,社保体系如养老金当前也存在接近1.5万亿元的收支缺口,使得“预防性储蓄”上升、消费恢复受阻。与传统基建相比,收入与社保政策的传导更为直接、见效更快,在短中期具有较高政策效率。日本“安倍三支箭”的成功经验表明,收入预期改善是恢复经济活力的关键机制。具体措施包括:将消费税增收用于社保支出;设定就业目标并引导劳动力流动;为低收入和育儿家庭提供定向补贴;改善育儿与社会保障基础设施等。

► 化债与收储:缓释系统性风险。化债与收储并非直接创造新需求,但可以通过“稳预期、降风险”间接提升信心与投资意愿。截至2024年末,中国地方政府隐性债务10.5万亿元,截至2025年6月末超六成的融资平台实现退出[6]。结合日本处理不良资产的经验,化债“宜早不宜晚”。上世纪90年代日本面对地产与不良资产问题时,监管宽容、法律框架滞后,错失处置时机。地产价格长期低迷叠加亚洲金融危机,造成严重的金融系统性风险。1998年《金融再生法》与2002年“金融再生计划”提出不良资产率减半目标,问题才逐步缓解。

► 基建:传统托底手段但边际效益递减。今年以来基建投资累计同比增速也持续下滑至3.3%,为2022年3月以来最低水平。传统“铁公基”项目拉动有限,难以改善私人部门的回报预期,且地方融资能力不足,未来的基建发力重点或将转向“新基建”和“补短板”,比如能源体系升级、算力基础设施等。

► 股市财富效应:信心修复的辅助渠道。股市财富效应政策有效性较低,市场上涨对消费与投资的传导作用较为间接,股市波动性高、居民直接持股比例有限,股市是否确实具有财富效应也存在一些争议,难以单独形成增长动能。

当前情况下,政策仍会发挥托底作用,且会更加往科技领域倾斜,如四中全会对构建产业体系和科技的突出强调;当内外部环境压力变大时,才可能在传统基建和消费需求等方面更多发力,类似于去年924。

中国信用周期逐渐迎来拐点的背景下,除非财政大举发力对冲,仍将体现为整体需求偏弱但结构性景气的局面。若政策能够在科技、收入预期与社保、化债收储三个方向上明显突破,意味着“现金流量表端”的修复启动,可能是最具确定性的看多信号。反之,若政策仍集中于资产负债表端的基建与股市,短期支撑有限、结构分化持续。当前来看,除非出现系统性风险,否则政策仍会优先推进长期任务(科技与产业升级),而非短期刺激(消费与化债)。这一情况下,有回报的稀缺资产也难以大幅扩散。

图表7:政策有效性排序上,科技新增长点>收入预期和社保>化债/收储>基建>股市财富效应

图片

资料来源:中金公司研究部

中观结构:信用仍能扩张的三个方向

基于上文从宏观角度对信用周期分析,从四季度开始,高基数、政策发力放缓和结构性问题等多重因素下,中国整体信用周期再度走向震荡甚至放缓。上述特征指向稀缺回报资产或也难以大幅扩散,但政策偏好和结构性景气仍然存在。

此外,目前景气仍有效。今年以来景气预期对市场定价的有效性有明显提升,也有利于投资者沿着景气结构方向寻找超额收益。以MSCI中国三级行业指数前向12个月盈利预期的同比变化衡量中观景气变动,其与市场表现的相关系数今年以来明显上升,“反内卷”行情启动后相关系数进一步回升至2018-2019年区间,目前处于历史上沿水位。

图表8:景气有效性今年以来有明显提升

图片

注:计算中剔除同比变化绝对值较大(大于150%)的“异常值”,不涵盖的金融类包括金融和地产;
 资料来源:FactSet,中金公司研究部

那么,如何寻找景气结构?依然沿用信用周期的框架,信用扩张的方向即是景气结构的部门。我们认为:产业趋势主导下的AI主线(科技信用扩张)、产能周期视角下的困境反转(信用收缩暂缓、且或存在结构信用扩张)、和美国需求下的中美映射(外部信用扩张),或是三大结构性景气方向。

#1 AI主线为首的产业趋势

在目前演绎的产业趋势机会中,AI主线最受关注。今年以来AI主线仍在演绎,先是年初Deepseek引发的中国资产价值重估行情,美股AI行情也在Q2随后跟上,并在Q3映射到了A股和港股相关资产的表现。AI主线的背后,Capex仍是核心叙事:持续的资本开支和模型/应用端的持续进步支撑软件股估值持续维持高位;而这些Capex又成为了硬件股的需求根源,不断推动盈利预期和市场表现上行。

图表9:Capex是支撑目前AI主线(硬件与软件)的核心叙事

图片

注:2025/12/31与2026/12/31的数据源自FactSet一致预期,除Mag7外其他行业财报数据皆基于中证800成分股;资料来源:FactSet,Bloomberg,Wind,中金公司研究部

往前看,需求、能力与融资结构三者或指向科技巨头在明年仍可保持较高的资本开支强度(Capex vs. sales)。需求侧,据麦肯锡调研,目前AI已展现出对企业端的商业赋能能力,如对软件工程、制造业的降本、及对服务业的增收;以上也体现在目前AI对企业侧的加速渗透,而美国互联网在1998年时已经出现加速渗透期终结的初步迹象。能力侧,目前Mag 7的在手现金规模约4000-5000亿美元,仍有能力支持持续的资本开支。融资结构方面,持续下行的产权比例也指向当前融资结构相对健康。在以上逻辑支持下,参考FactSet一致预期,明年Mag 7 的Capex vs. sales或持续抬升,全球AI产业主线或也将持续。

#2产能周期视角下的困境反转

产能出清,表面是产能供需的相对改善、草蛇灰线下隐藏着信用周期的潮汐脉络。当“相对需求”有较明显的改善、即对应国内信用扩张阶段时(如2009年政府和居民加杠杆、2016-2017年居民加杠杆、2020-2021年政府和居民加杠杆),产能周期或迎来整体性的“困境反转”;而稳杠杆的阶段(如2012年下半年至2014年、2023年8月至今)相对需求的改善力度相对一般,对应产能周期的去化节奏只有阶段扰动、难以直接对应到完全反转。

头部公司财报数据也指向历史上产能周期的完全出清需要需求侧的明显回暖。以中证800非金融成分股作为刻画整体产能情况的样本,中国资产历史上的产能周期呈现出非常清晰的“需求 – 周转 – 扩产”的脉络主线。而历史上的三次产能周期出清(对应2009年、2015-2016年、2020-2021年,以固定资产周转率见底回升衡量)大概率需要需求(以营收增速衡量,且与PPI与工业增加值增速之和具备一定同步性)明显回暖来拉动。倘若只是需求的小幅反弹,参考2012-2013年经验,产能去化或仍持续。

目前来看,明年产能周期或阶段企稳、但彻底向上反转的难度较大。信用视角下,私人部门社融脉冲已初现顶部拐点迹象,明年国内信用周期或存在下行压力。考虑历史上私人部门社融脉冲拐点与M1同比增速拐点之间的间隔不超过4个月,意味着目前M1同比增速或也接近顶部区域。而M1同比增速历史上领先PPI增速大约6-9个月,指向明年下半年,投资者也需关注PPI同比增速降幅收敛进程是否会进入“歇脚期”。

财务数据视角,基准情况下,明年800非金融的营收增速或约5.8%(综合自下而上和自上而下法,取均值预测);乐观情况下,营收增速或至约6.6%。不同情况下,营收增速虽皆现拐点、但弹性仍未及前三次产能出清,更像是“加强版的2013年”。此基础上,市场更有可能演绎的逻辑是阶段性交易“出清预期”、并且寻找产能周期反转的结构性线索。

结合需求、周转与估值,当前可能存在产能出清线索的行业主要为电新链、化学制品、家居等。供给侧视角,以3Q25营收增速不算快速下行(Z-score环比差值大于-0.2)、且2026E较3Q35有较明显改善(Z-score差值大于0.25)刻画需求或将见底改善,结合固定资产周转率处于历史低位(3Q25的Z-score小于-1)、估值不能太高(自2011年以来的PB分位数不超过50%、PE和PS分位数不超过75%),我们初步筛选了存在产能出清线索的行业。

虽然从供给侧我们筛选了一些行业,但我们认为,相比单纯看供给,最好还要有需求的配合,不然不排除需求继续转弱-产能进一步过剩的螺旋循环。这其中,电新链(光储政策与海外电力基建需求)、化学制品和家居(对应外需)或是其中存在需求侧潜在交叉逻辑覆盖的方向。

而其他一些行业虽仍能满足财务数据筛选条件,但市场交易其“困境反转预期”的前提是具备需求催化。比如,饮料乳品需观察明年消费情况;而传统医药领域子行业,在医保需求今年或相对具备一定压力的情况下,商保政策明年是否顺利推行等其他催化是“预期”其有望困境反转的关键。如若催化兑现,且届时其估值与市场预期仍在相对低位,则以上行业或具备较高赔率空间。

图表10:历史上,私人部门社融脉冲拐点和M1增速拐点前后间隔不超过4个月,社融拐点出现在6月,对应M1拐点大概在10月

图片

资料来源:Wind,中金公司研究部 

图表11:M1同比增速又领先于PPI同比约6-9个月,对应PPI持续抬升到明年一二季度左右

图片

资料来源:Wind,中金公司研究部 

图表12:结合估值进一步筛选细分行业,电新链、化学制品、家居、传统医药和乳制品等领域可能存在产能周期困境反转的可能

图片

注:使用1Q11至3Q25的样本数据计算Z-score,采用申万一级行业分类,财务数据基于中证800成分股计算、数据为滚动过去12个月口径,估值数据截至2025年10月31日;资料来源:Wind,中金公司研究部

#3海外需求下的外需映射

除了内需,外需也是另一个寻找国内资产结构性信用扩张的线索。我们在《中美信用周期或再迎拐点》中曾判断,美国信用周期或将重启修复、甚至存在过热风险,原因是:1)AI产业趋势的新型投资并未减速;2)新财年开启后财政支出开始发力;3)传统需求在联储降息后逐步修复。而重启的美国信用周期或将带动美国经济和全球制造业同步回暖,形成外需映射的线索。

可观察的海外需求线索在哪里?第一是全球科技产业链的发展趋势,如AI硬件与应用、果链、端侧、机器人等形成中美共振;第二是美国信用扩张带动的自身需求,比如降息后美国传统经济部门需求、及美国地产周期回暖带动的有色、化工、家居家具等;第三是全球其他地区信用扩张带来的需求增量,如全球制造业在美国信用扩张的推动下需求或有望回暖,利好部分具备全球产业优势、且出口占比较高的行业,典型如机械中的叉车(全球制造业敞口较高)、油服工程(中东等区域性优势)等。

资本市场波动相关性的数据也可以侧面验证上述需求逻辑可以被传导至市场表现。观察MSCI中国行业指数与标普500行业指数绝对收益的波动相关性,具备潜在“外需映射”的行业组整体可分为两大方向:其一为科技产业链,包括但不限于AI、果链、端侧、机器人等方向;其二为传统需求拉动的方向,包括资本品内的机械、化工等,耐用品下的家居、家电等。

图表13:…或亦利于化工、机械、电机等制造业出口

图片

资料来源:Haver,Wind,中金公司研究部 

市场趋势:空间来自结构或回撤、来自估值非盈利

在我们判断整体内外部环境依然宽松,但国内信用周期迎来拐点,走向震荡甚至下行。有回报的稀缺资产难以大幅扩散的背景下,在政策大举发力前,整体市场在指数层面的空间或有限,景气结构依然是主线。

指数空间:基准约28,000-29,000、乐观31,000、悲观21,000 

往前看,基准假设下,市场在指数层面的进一步动力更多可能来自盈利的修复,而不能单纯的寄希望于估值和风险溢价的无限扩张。但从盈利角度,如上文论述,整体信用周期缺乏大幅上行动力的话,整体的大幅改善也难以期待。我们测算盈利2026年预计温和增长3-4%。因此,我们认为基准情形下整体市场在指数层面的空间或有限,景气结构依然是主线。这其中的最大变数来自资金和投资者的变化,会直接影响资金成本对于估值的定价。具体到点位测算上:

1) 基准情形:盈利增长3-4%与景气结构主线情绪推动恒指中枢上行至28,000-29,000点左右。若信用周期震荡盈利3-4%、中美无风险利率小幅下行、南向占比35%,叠加高景气结构主线科技互联网ERP降至年内低点,恒指中枢上行至28,000-29,000点左右;

2) 乐观情形:若各主要结构情绪回到年内高点、盈利兑现6-7%增长,或支撑恒指上行至31,000点左右。假设政策发力超预期推动盈利兑现6-7%增长,推动顺周期与泛消费等重点板块ERP同样回到近年内低点,叠加美联储偏鸽外资流入,南向占比30%,有望推升恒指突破31,000点;

3) 悲观情形:盈利零增长且情绪压抑至关税低点,恒指回到21,000点左右。若市场情绪再度降至今年4月中美贸易摩擦初期低点,对应8.0%的整体ERP,盈利增速降至零增长(关税谈判不畅,且国内政策发力不及时),外资流出使南向占比提升至40%,对应恒指回到21,000点左右。

图表14:不同假设下所分别对应的盈利、无风险利率与风险溢价水平总结

图片

资料来源:中金公司研究部

企业盈利:基准增长3%,低于市场预期

基准情形下,2026年港股盈利增长为3%(vs. 2025年6%),其中非金融预计增长6-7%(vs. 2025年8%),金融盈利预计0增长(vs. 2025年5%),我们的预测低于当前市场自下而上一致预期的9-10%。

► 收入增长:基于宏观组实际GDP同比增长约5%、GDP平减指数-0.1%的假设,我们预计2026年非金融板块收入或同比下滑1%(vs. 2025年-3%)。内需不足背景下,收入增速维持较低水平。若财政发力速度和规模不够,上市公司业绩增速难有明显回升。

► 利润率:预计2026年利润率或较2025年小幅抬升。当前PPI和CPI同比位于较低区间,但2024年以来逐步修复,我们预计2026年继续好转,不过受需求压力制约,斜率可能相对有限。

2026年港股盈利增速较2025年进一步走弱。我们预计港股2025年盈利增速较2024年的9%下滑至6%,2026年或进一步下修至3%。港股和A股的盈利基本持平,我们预计A股2026年盈利增速4-5%(非金融+8%,金融+1.6%),同样差于2025年的6.5%(非金融+4%,金融+9%)。

往前看,盈利修复很大程度上取决于基本面改善情况:1)基准情形大概率是托底而非推高,我们预期2026年盈利增速约为3%,低于市场共识的9-10%;2)乐观情形对应财政发力超预期,盈利可以实现7%的对应增长预期;3)悲观情形政策进展不及预期,盈利可能与2025年基本持平。

板块层面,我们建议关注半导体、医疗设备与服务等景气度较高领域。2026年自下而上统计,市场一致预期电商、汽车零部件、半导体、钢铁、医疗设备与服务等板块净利润增速较2025年提升,必需消费零售和耐用消费品则下滑。我们建议关注半导体、医疗设备与服务等景气度较高领域。这些板块2026年净利润率和收入增速预期均高于2025年,且2026年净利润增速较2025年进一步提升,我们认为或有望成为业绩整体温和增长态势中的亮点。

图表15:半导体、汽车零部件、电商等板块2026年净利润增速较2025年提升

图片

资料来源:FactSet,中金公司研究部

估值水平:基准5-7%,更多受结构驱动

基准假设下,我们认为未来一年在中美利率下行叠加结构主线如互联网风险溢价小幅回落下,有望支撑 5-6%的估值上行空间。乐观假设下,如果各结构情绪均回到今年内最低点,对应估值上行空间甚至可达15%以上。具体来看,

► 风险溢价已较为极致,整体空间有限。今年港股涨幅基本均由估值驱动,其中风险溢价(ERP)回落是核心因素。尤其10月初恒指突破27000点时,对应的ERP(约4.8%)一度突破2018年初棚改地产周期高点水平。目前虽有所回升但也突破年初DeepSeek带动的资产重估,以及去年“924”行情时的情绪高点,各主要板块ERP也都已处于历史低位。基准情形下,如果依然是景气结构主线,尤其科技互联网ERP回到年内低点,但其他板块维持当前水平,对应估值上行空间约3-4%。

极致结构或打开更大空间。乐观假设下,如果政策发力带动物价回升,顺周期板块情绪同样提振,在基准假设的基础上,其他板块包括如能源、银行、地产等ERP均回到今年内最低水平,带动更大空间。

► 无风险利率或提振估值2-3%。中国国债利率下行空间较有限,今年以来1.6% 似乎是重要支撑位;美债利率不确定性更高,尤其明年面临美联储主席换届,若下任主席政策偏鸽,美债利率中枢或进一步下移。基准假设下,如果后续美债利率回落至3.9%、中债利率降至1.7%,且南向资金占比约35%,有望支撑港股估值修复2-3%。

无风险利率的影响程度:我们一直用中债美债动态加权(按南向成交占比动态调整,当前为30-35%)来计算港股无风险利率,同样可以通过调整这一权重来测算指数潜在的“上下限”。1)假设南向定价占比提升至50%,风险溢价在当前水平不变的话,对应估值提升空间约5-7%;2)更为极限的推演,进一步将中债比例提升至100%,对应估值上行空间在25%以上;反之将中债定价比例降至 0%的话,对应估值下行空间在10%左右。当然100%的中债或100%的美债定价在现实中显然都不现实,但其意义在于给出理论的“极值”。

图表16:各主要结构风险溢价基本已在历史低位,结构法极致假设下,估值上行空间或达15%

图片

资料来源:FactSet,中金公司研究部

跨市场比较:美股估值高但盈利匹配,AH溢价极致支撑位110%

对比美股:美股估值高但盈利更强,从这一角度部分港股估值已不低。如果直接对比港股与美股估值,当前标普500 22.4x和纳斯达克28.9x 的动态P/E看似要明显高于港股恒生指数的 11.6x P/E和恒生科技的19.8x P/E。然而不区分盈利能力、流动性环境和投资者结构的简单对比,不仅没意义也会造成极大的误导。毕竟美股盈利支撑更强,拆解今年以来中美两地指数的涨幅贡献,美股尽管估值不便宜,但无论是标普500还是纳斯达克均为盈利贡献占主导。与之相反,港股市场今年的涨幅则基本都是估值扩张贡献。

个股层面同样如此,以AI相关的科技龙头“核心资产”为例,中国龙头PE中位数17.7倍对应净利润率的中位数约9.6%,然而美股“七姐妹”的PE中位数30.4倍与净利润率的中位数30.7%反而相对更为匹配。

图表17:但结合盈利能力两边则相对合理,甚至部分中国科技龙头估值还有些高估

图片

资料来源:FactSet,中金公司研究部

对比A股:AH溢价极致支撑位在110%左右,部分H比A更贵公司可能持续。随着更多A股各行业龙头赴港上市,叠加指数成分调整,AH折溢价指数中枢下移。尽管AH溢价并非刻画两地市场差异的完美指标,但当前指数122家公司中,绝大多数仍属老经济板块,更适配分红投资视角。考虑港股通个人及公募投资者需缴纳至少20%的红利税,因此此类公司AH溢价收敛至125%(即100%/0.8)时,投资A或H股在红利层面无实质差异。若假设当前AH溢价已低于125% 的公司维持现状,其余公司均降至125%,AH溢价极致支撑位或在110%。

值得一提的是,今年宁德时代、恒瑞医药等企业赴港上市后,出现H股较A股更贵的“罕见”现象。当前全部162家AH两地上市公司中,仅4家呈现H股溢价。深究这类公司 H 股溢价的成因,我们认为有几点主要因素:

► 核心条件:1)契合整体宏观与产业趋势,2)更符合外资配置“审美”,就如2016-2019年时的海螺水泥,当时信用扩张和地产向上周期都为水泥板块提供了景气的宏观环境,且相比内地投资者,外资也更喜欢大市值龙头标的;

► 短期技术性因素,如纳入指数被动资金流入等。以MSCI中国为例,其纳入A股权重存在20%自由流动系数限制,但同公司港股无此约束。因此宁德时代尽管其港股市值不足公司总市值的1/10,但其港股在指数的权重(0.16%)约为A股权重(0.48%)的1/3,潜在资金流入就接近2亿美元。我们测算后续潜在A to H公司纳入MSCI中国指数带来被动资金流入或达20亿美元。不过需提示,后续随着限售股解禁期到来,叠加潜在配售可能,这类AH上市公司的H股溢价或面临削弱压力。

资金流向:南向占比继续提升,外资二元分化

南向资金:年内港股资金面主力,三季度后居民入市“接力”机构。年初以来南向资金已经流入1.26万亿港元,已经远高于去年全年的8,078亿港元。定价权上,南向日均成交占港股主板成交比例从去年底的约25%一度攀升至最高接近40%,目前稳定在30%左右。拆解上看,1)内地主动公募贡献年初以来南向约10-15%左右且占南向存量比例反而下滑,并非主力;2)被动公募(个人场外申购为主)贡献25-30%,尤其三季度国内“存款搬家”叙事下成为南向主力;3)保险贡献25-35%主要买入高分红,但三季度以来配置比例下滑;4)而另外25-30%则属于直接开通港股通交易的个人投资者与私募基金等(《谁是资金的主力和增量?》)。

展望来看,我们在年内持续强调,机构“子弹”没有想的那么多,三季度的情况也的确如此。我们预计未来一年主动公募与险资部分增量或达6000亿港元。

► 主动公募1000-1500亿:假设未来港股比重从当前 30.8%提升至 35%(基金名称不带“港股”的最高投资比例不得超过50%),若新发基金速度维持当前水平,后续空间约1000-1500亿港元;

► 保险资金3500-4500亿:假设港股占权益比例提升至 20%左右,再考虑每年3.3万亿港元新增保费部分投资规模约A股的1/4(要求A股投资比例不低于30%),预计后续有望带来约3500-4500亿港元。

更大的不确定性来自个人投资者入市,潜在规模或达5000亿港元。考虑个人投资者港股投资存在一定约束(如外汇限制或港股通开户门槛),ETF或为重要渠道。三季度可投港股ETF流入规模超过2200亿港元,基本为三季度内地非银存款增加规模的10%。但9月这一数据下降则体现“存款搬家”叙事的不确定性。考虑2023年以来,内地投资者月度净申购可投港股ETF的规模中枢在150-200亿港元上下,而今年10月这一规模大概在400亿港元左右。如果以上述速率作为潜在流入的上下限,未来一年内买入规模或超2500甚至达到5000亿港元规模。

图表18:可投港股ETF年初以来流入规模创历史新高,体现个人投资者场外申购热情

图片

资料来源:Wind,中金公司研究部

海外资金:中国资产吸引力与部分“去美元化”需求促进整体改善。EPFR显示,年初至今海外主动资金(更具长线资金代表性)虽依然净流出港股97.4亿美元,但流出规模较2024年同期(112.5亿美元)收窄;被动资金流入强劲,规模较去年翻倍。从配置角度看也是如此。截至9月底,海外主动资金配置中国市场比例升至7.2% 的年内高点,低配幅度也从7月年内低点(-1.61ppt)收窄至-1.39ppt。我们认为这一积极变化主要来自:1)中国资产吸引力提升且表现领先全球;2)特朗普政策不确定性与“去美元化”叙事,部分海外投资者存在分散化投资需求。

但结构分化依然显著,甚至进一步加剧,欧美资金回流门槛高关注基本面,区域资金已标配关注风险扰动。作为同一枚硬币两面的“去美元化”和中国配置可能集中在部分投资者,并未形成普遍的共识,这种“二元化的割裂”反而在加深。

► 亚太除日本基金等区域型资金以及对冲基金等回流门槛相对较低,目前也基本回到标配甚至超配,短期内想要再大幅增加需要催化剂,同时也要关注短期事件性变化是否反而会促使部分获利了结压力。不过整体上看如果中国资产能够持续表现,或涌现出更多结构性亮点,受投资范围以及跑赢基准等要求下,此类投资者长期增配乃至超配中国的可能性很高;

► 不过欧美长线外资在今年大幅上涨的背景下依然行动较慢,部分如新兴市场基金、全球除美国基金的低配幅度则持续加深,均超2ppt。这也客观上说明其回流的门槛更高,国内基本面才是决定中长期外资流向的关键和主导。

图表19:整体上全球各主要类型基金当前低配中资股约1.39ppt

图片

资料来源:EPFR,Wind,中金公司研究部 

配置思路:博观而约取,寻找下一个稀缺资产

基准配置:红利打底,景气为主

综合来看,给定明年整体信用周期环境相比今年的变化,我们建议,

►     一方面,依然可以适度保持分红配置,以应对整体信用周期扩张的疲弱。换言之,我们认为中国国债利率和货币条件还有宽松必要。

►     另一方面,依然聚焦景气结构的话,如何寻找下一个阶段的稀缺资产?我们认为可以从三个维度出发:产业结构、产能出清与海外需求映射,这三者都是信用扩张,只不过来源不同。

在三大景气结构的行业中,我们选取至少具备两重逻辑交集的行业作为我们景气结构下的【超配选择】:AI软件与硬件(产业趋势&外需映射)、电新(产能出清&外需映射)、化工(产能出清&外需映射)、家居(产能出清&外需映射)、创新药(产业趋势&外需映射)。

此外,我们预计中国PPI今年底到明年一二季度阶段性的走高,可以作为市场在交易层面切换到顺周期的契机。

三大景气结构也需结合交易拥挤度进行择时。正如今年反复上演的场景,哪怕是正确的方向,若短期拥挤度过高,也不妨适度获利、择时切换至其他长期不输空间的方向(其中也包括具备高股息回报的红利)。

我们这一判断的上行风险是政策力度尤其是方向上的大幅且有效转变:1)从力度上,内部就业压力和外部关税风险,都有可能成为触发政策脉冲式发力的催化剂;2)从方向上,新增长点比传统基建更有效已经成为共识,而针对传统需求依然疲弱的结构性问题,着眼于“现金流”的增量政策(收入预期、社保养老,补贴力度)和化解压力的存量政策(化债与地产压力),比仅着眼于“资产负债表”的财富升值要更有效,受益范围更广。因此,除了已经大举发力的科技外,如果在收入预期和社保,化债和收储上做更多的倾斜和发力,而非目前聚焦的股市和基建,将促使我们对信用周期的修复前景和整体市场转为更加乐观。相反,下行风险来自美股AI泡沫破裂,我们认为这或将导致科技方向资产表现一损俱损,又或者美国中期选举背景下的中美摩擦大幅升级影响整体风险偏好。

图表20:基准情况下,仍延续哑铃结构,配置红利和产业趋势、产能出清和外需映射三大景气方向

图片

资料来源:中金公司研究部

长周期下的港股:二元结构下资金与资产的交汇点

从中长期维度,在当前二元结构愈发割裂的大环境和中国资产重估的小周期中,港股因此独特的卡位优势,反而可以借机强化资金和资产的交汇点。不论是越来越多A股和中国优质资产赴港上市,还是南向资金持续涌入,以及从更大宏观维度作为离岸人民币和离岸金库的支点,这一点对港股市场长期是大有裨益的。

龙头企业上市,持续优化港股结构。今年以来港股IPO规模大幅回暖,A to H浪潮中制造业与消费业龙头的成功登陆也使得此前港股结构“偏科”的问题得以进一步改善。截至11月7日,2025年以来已有86只公司赴港上市,募资总额已超2400亿港元排名全球各交易所第一,这一规模甚至超过了过去三年港股IPO的募资总额。更重要的是,越来越多A股各行业龙头企业,例如宁德时代与三花智控等制造业龙头赴港上市,后续更有A股各行业领军企业排队上市,有望进一步优化港股市场结构,更能反映中国经济的结构性方向。

吸引资金沉淀,香港“超级联系人”地位巩固。港股市场近年来一系列改革措施也有望吸引更多资金沉淀实现优质公司与资金的双向正循环。今年以来我们也看到了外资回流与配置港股市场的改善,一方面,中国资产吸引力提升且表现领先全球;另一方面,特朗普政策不确定性引发的“去美元化”叙事下,部分海外投资者存在分散化投资的需求。不过我们也看到“去美元化”和中国配置目前尚未形成普遍的共识,而且越是在这种二元化割裂的环境下,越会强化这一效果。与此同时,港股特有的景气结构与稀缺标的也吸引着内地资金不断涌入香港。今年以来南向资金创纪录流入近1.3万亿港元,自开通以来已累计流入港股接近5万亿港元。这一背景下,香港当之无愧成为人民币国际化乃至离岸人民币的重要支点。凭借相当的金融体量、成熟的金融基础设施、充裕的人民币存款池,以及与内地监管制度衔接顺畅的优势,香港作为中国与海外“超级联系人”的地位巩固。

风险提示: 投资涉及风险,证券价格可升亦可跌,更可变得毫无价值。投资未必一定能够赚取利润,反而可能会招致损失。过往业绩并不代表将来的表现。在作出任何投资决定之前,投资者须评估本身的财政状况、投资目标、经验、承受风险的能力及了解有关产品之性质及风险。个别投资产品的性质及风险详情,请细阅相关销售文件,以了解更多资料。倘有任何疑问,应征询独立的专业意见。

风险及免责提示:以上内容仅代表作者的个人立场和观点,不代表华盛的任何立场,华盛亦无法证实上述内容的真实性、准确性和原创性。投资者在做出任何投资决定前,应结合自身情况,考虑投资产品的风险。必要时,请咨询专业投资顾问的意见。华盛不提供任何投资建议,对此亦不做任何承诺和保证。