热门资讯> 正文
2025-10-31 20:23
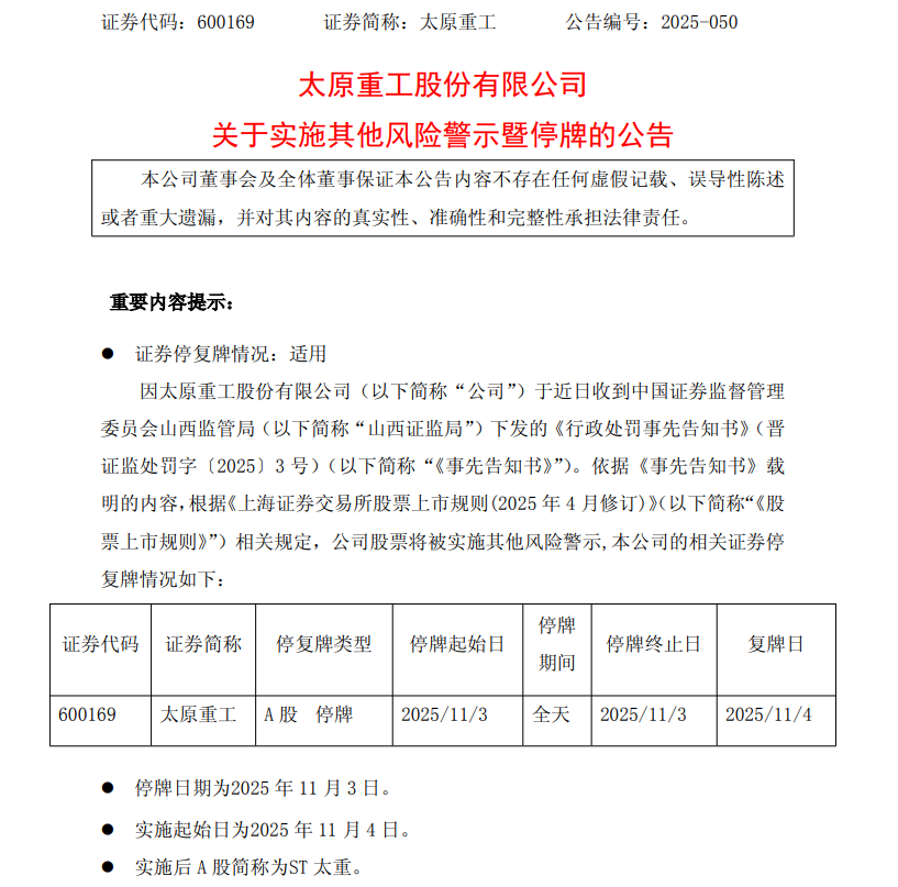
10月31日,太原重工(600169.SH)公告称,公司于近日收到中国证券监督管理委员会山西监管局下发的《行政处罚事先告知书》,公司披露的年度报告财务指标存在虚假记载,但未触及本规则第9.5.2条第一款规定情形,前述财务指标包括营业收入、利润总额、净利润、资产负债表中的资产或者负债科目”等相关规定,公司股票将被实施其他风险警示。
公司股票将于2025年11月3日停牌1天,2025年11月4日起实施其他风险警示,实施其他风险警示后股票价格的日涨跌幅限制为5%。实施其他风险警示后本公司股票将在风险警示板交易。A 股股票简称由“太原重工”变更为“ST太重”。
