简体
  • 简体中文
  • 繁体中文

热门资讯> 正文

隆鑫通用:前三季度净利同比预增69.13%~80.26%

2025-10-13 16:34

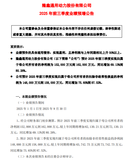
10月13日,隆鑫通用(603766.SH)发布公告称,预计2025年前三季度归属于母公司所有者的净利润为15.20亿元~16.20亿元,同比增加69.13%~80.26%。

2025 年前三季度,受益于公司摩托车业务及通用机械业务规模增长,以及无极系列产品结构持续优化,公司整体业绩实现同比增长。

据同花顺IFind数据,10月13日,隆鑫通用股价涨超6%。

风险及免责提示:以上内容仅代表作者的个人立场和观点,不代表华盛的任何立场,华盛亦无法证实上述内容的真实性、准确性和原创性。投资者在做出任何投资决定前,应结合自身情况,考虑投资产品的风险。必要时,请咨询专业投资顾问的意见。华盛不提供任何投资建议,对此亦不做任何承诺和保证。