热门资讯> 正文
2025-09-07 19:20
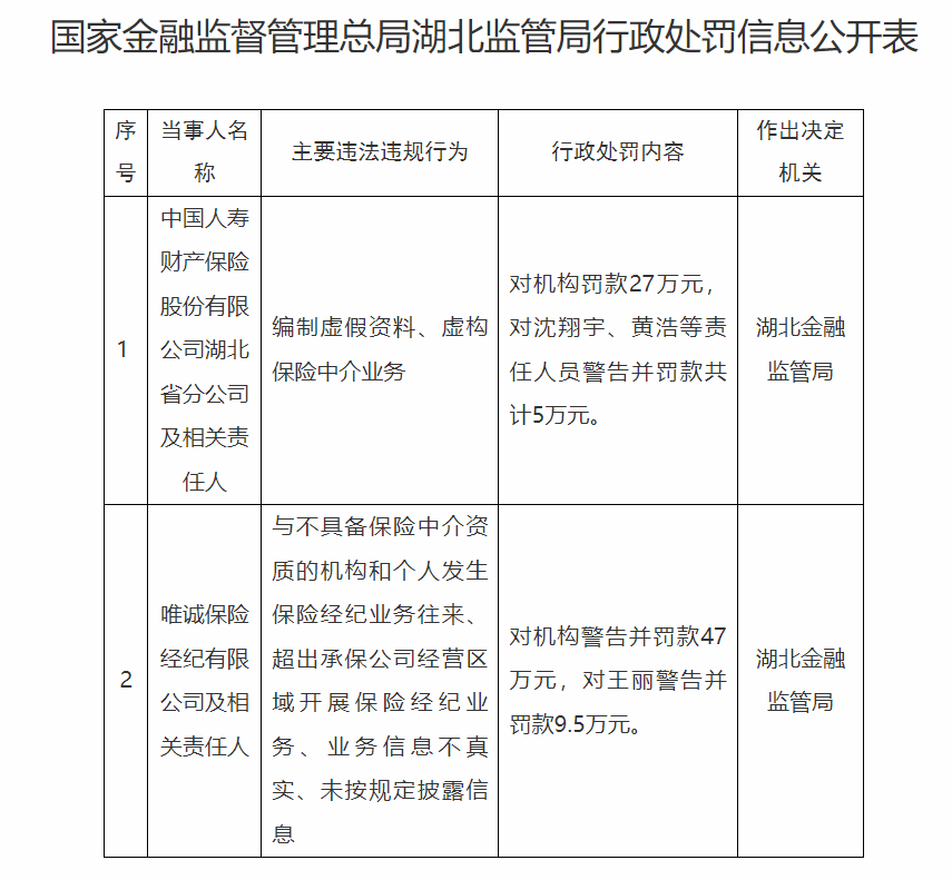
9月5日,据国家金融监督管理总局湖北监管局行政处罚信息公开表,中国人寿财产保险股份有限公司湖北省分公司及相关责任人和唯诚保险经纪有限公司及相关责任人因违法违规行为被罚。
中国人寿财产保险股份有限公司湖北省分公司及相关责任人因编制虚假资料、虚构保险中介业务,被湖北金融监管局处罚,对机构罚款27万元,对沈翔宇、黄浩等责任人员警告并罚款共计5万元。
唯诚保险经纪有限公司及相关责任人因与不具备保险中介资质的机构和个人发生保险经纪业务往来、超出承保公司经营区域开展保险经纪业务、业务信息不真实、未按规定披露信息,被湖北金融监管局处罚,对机构警告并罚款47万元,对王丽警告并罚款9.5万元。
