热门资讯> 正文
2025-08-07 17:06
本文来源:时代财经 作者:郭美婷
“非洲手机之王”传音控股(688036.SH)近日在欧洲又起争端。
据了解,华为于6月20日向位于德国的欧洲统一专利法院(UPC)慕尼黑分庭起诉传音控股及其关联公司,指控其侵犯华为一项名为“偏移解码装置、偏移编码装置、图像滤波装置”的欧洲专利(EP2725797)。

据上述专利的欧洲专利说明书,上述专利涉及一种用于对图像执行滤波的图像滤波装置,还涉及一种偏移解码装置,用于对图像滤波器所引用的偏移量进行解码;以及经编码数据的数据结构。该专利的发明人为日本研发人员,2012年6月22日,由华为提交专利申请。
对此诉讼,时代财经询问华为和传音方面,华为方面暂未有回应,致电传音董秘处电话则显示,该电话已被停机。截至8月7日收盘,传音股价跌0.60%,报85.10元/股。
上海大邦律师事务所高级合伙人孙成向时代财经解析,视频编解码领域涉及大量标准和标准必要专利(SEP),只要用了标准就可能涉及侵权,企业很容易无意间“踩雷”。法院通常会比对技术细节,看产品是否用到了专利中的关键技术方案,并评估专利是否有效、是否获得许可等。
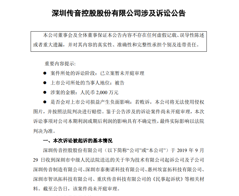
事实上,这不是华为第一次与传音对簿公堂。2019年10月,刚上市敲钟不久的传音就发布了涉及诉讼公告。

因“珍珠极光Pearl主题壁纸”侵权,传音被华为索赔2000万元,并要求公开致歉。最终,双方于2020年6月达成和解,原告华为撤诉,但没有披露双方达成和解的具体细节。
在华为起诉传音的前几天,日本NEC和美国专利运营公司Sun Patent Trust也分别在UPC德国分庭起诉了传音。
6月16日,NEC起诉传音侵犯其两项视频编解码专利(EP3057321、EP2645714)。随后一日,Sun Patent Trust向UPC曼海姆分庭提起诉讼,指控传音侵犯一项视频编解码技术相关专利(EP2903267)。
孙成指出,德国法院向来对专利权人比较友好,判案效率高,还常常发出诉讼禁令。而UPC自2023年启动后,其判决可以一次性在欧盟17个国家生效,诉讼效率更高、覆盖面更广。很多企业选择在德国或UPC起诉,就是希望快速产生威慑效果,迫使对方和解或谈判。
他进一步表示,通信行业高度依赖标准化技术,涉及大量标准必要专利(如4G、5G、视频编解码),企业很难绕开这些技术,加上行业竞争激烈,专利就成了谈判、封锁市场的工具。部分企业在进入不同地域市场时专利(许可)准备不足,也更容易成为被起诉的对象。
传音成立于2006年,创立了TECNO、itel和Infinix三大品牌手机,销售区域主要集中在非洲、南亚、东南亚、中东和拉美等地。由于在非洲智能手机市场的绝对领导地位,传音被冠上了“非洲手机之王”的称号。
据2024年年报及2025年一季报,传音2024年实现营收687.15亿元,同比增加10.31%,归母净利润55.49 亿元,同比增加0.22%;2025年一季度实现营收130.04亿元,同比减少25.45%,归母净利润4.90亿元,同比减少69.87%。传音表示,公司2025年一季度营业收入及毛利额有所减少的原因是,受市场竞争以及供应链成本综合影响。
国际数据公司(IDC)数据显示,2025年第二季度,传音在全球智能手机市场上的出货量为2510万台,占全球市场份额的8.5%,同比去年下降了1.7%。

在今年5月27日的投资者关系活动记录表中,传音谈及未来盈利增长的主要驱动因素表示,目前新兴市场国家仍处于“功能机向智能机切换”的市场发展趋势中,新兴市场国家整体的智能机渗透率相对于北美、西欧和成熟亚太发达经济体和中国市场较低,功能机换智能机仍然是新兴市场驱动智能机市场增长的一个重要因素。随着经济发展水平和人均消费能力的提升,在手机智能化发展的大趋势下,新兴市场的智能机市场潜力较大。公司销售区域主要集中在非洲、南亚、东南亚、中东和拉美等全球新兴市场国家,同时基于在新兴市场积累的优势,公司亦积极实施多元化战略布局,开展了数码配件、家用电器等扩品类业务以及提供移动互联网产品及服务。