热门资讯> 正文
2025-07-31 08:07
2025年7月25日,蓝箭航天与中金公司签署科创板上市辅导协议,正式启动IPO进程,或成“科创板商业航天第一股”。
蓝箭航天于2025年7月25日签署辅导协议,拟通过科创板第五套标准上市。此举受益于证监会政策调整,明确支持商业航天等前沿领域未盈利企业登陆科创板。
公司估值超200亿元,累计融资超70亿元,获国家制造业基金9亿元投资。
全国首家具备全产业链能力的民营火箭企业,员工超1000人,研发团队多来自国家航天院所。
蓝箭航天空间科技股份有限公司(蓝箭航天)是国内领先的航天运输系统创建及运营企业,成立于2015年,致力于构建以中大型液氧甲烷运载火箭为中心的“研发、制造、试验、发射”全产业链条,打造航天领域的科技综合体,为全球市场提供高性价比、高可靠性的航天运输服务。
2015蓝箭航天成立,是国内最早成立的民商火箭企业之一
2018朱雀一号运载火箭发射,成为国内首家走通民商火箭发射链路的企业
2018发布朱雀二号火箭型号,成为国内最早开始液体运载火箭研制的民商航天企业
2018在湖州建成国内首个民商火箭发动机热试车台
2019国内首台大推力液氧甲烷发动机——天鹊80吨液氧甲烷发动机全系统试车成功
2021蓝箭嘉兴火箭智能制造基地建成,成为国内最早自建液体火箭总装工厂的民商航天企业
2021酒泉卫星发射中心液氧甲烷火箭发射工位建成
2022朱雀二号遥一火箭首飞,成为国内最早进行液体火箭发射的民商航天企业
2023朱雀二号遥二火箭成功发射,成为全球首枚入轨的液氧甲烷火箭

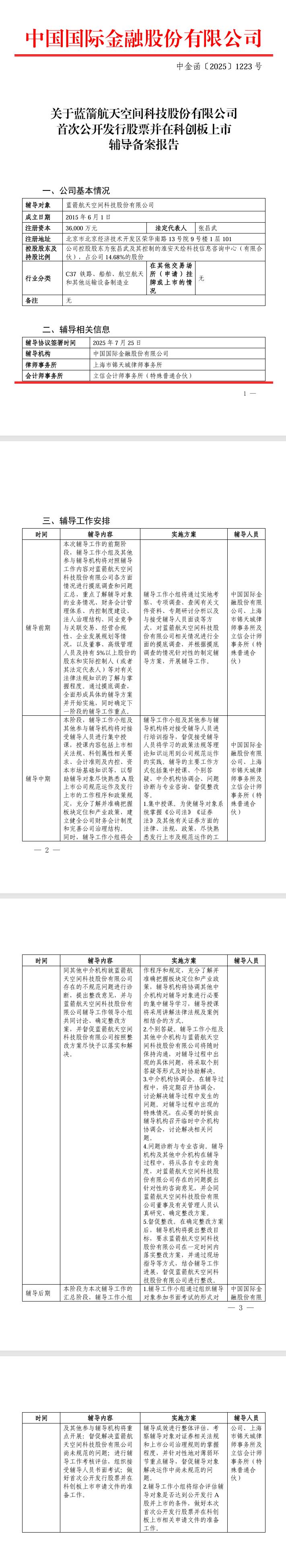
蓝箭航天IPO上市辅导备案的核心信息梳理:
一、公司基本信息
项目 内容
公司全称:蓝箭航天空间科技股份有限公司
成立日期2015年6月1日
注册资本36,000万元(人民币)
法定代表人 张昌武
注册地址 北京市北京经济技术开发区荣华南路13号院9号楼1层101
控股股东 张昌武及其控制的淮安天绘科技信息咨询中心(有限合伙)
张昌武,男,汉族,1983年出生,清华大学经济管理学院2011级硕士,是蓝箭航天空间科技股份有限公司董事长、CEO,APEC中国青委会执行委员。
张昌武曾就职于汇丰银行和西班牙桑坦德银行,有着丰富的投资运营管理经验。他看到了国产商业火箭的机会,于2015年6月创办了蓝箭航天空间科技股份有限公司。蓝箭航天是国内最早成立的致力于中大型运载火箭研制的企业,也是世界第三家掌握下一代火箭动力系统液氧甲烷发动机技术的商业企业。2023年07月12日9时00分,中国民企蓝箭航天自主研制的朱雀二号遥二火箭在酒泉卫星发射中心发射升空,是全球首枚成功入轨的液氧甲烷火箭。
张昌武入选过2018年科技部创新创业人才,曾获《中国科学报》2018年“中国科学年度新闻人物”称号,在2019年《财富》中国40位40岁以下的商界精英,排名第五,曾获得中国经济年度人物新锐奖, 2023商业航天年度人物等荣誉称号。
控股比例14.68%

行业分类C37 铁路、船舶、航空航天和其他运输设备制造业
二、辅导核心信息
项目 内容
辅导协议签署时间2025年7月25日
辅导机构 中国国际金融股份有限公司(中金公司)
律师事务所 上海市锦天城律师事务所
会计师事务所 立信会计师事务所(特殊普通合伙)
三、辅导阶段安排
1. 辅导前期(摸底调查)
重点内容:
业务情况、财务体系、内控制度、公司治理、同业竞争与关联交易、合规性、发展规划。
董监高及大股东对法律法规的掌握程度。
实施方式:
实地考察、文件查阅、专题研讨、高管访谈。
参与机构:中金、锦天城律所、立信会计所。
2. 辅导中期(集中整改)
重点内容:
上市法规培训(《公司法》《证券法》)、科创属性要求、会计准则、内控规范、资本市场知识。
诊断不规范问题(如关联交易、治理结构),制定整改方案并督促落实。
实施方式:
集中授课、个别答疑、中介协调会、问题诊断、整改督导。
参与机构:同上。
3. 辅导后期(验收准备)
重点内容:
解决遗留问题、组织法规考试、评估上市条件、准备IPO申请文件。
实施方式:
书面考试评估、薄弱环节强化辅导、申请文件筹备。
参与机构:同上。
四、关键细节与风险提示
日期矛盾:
文件落款时间为 2023年7月23日(第5页),但辅导协议签署时间为 2025年7月25日(第1页),需确认是否为笔误。
合规重点:
整改方向聚焦 同业竞争、关联交易、内控制度,反映科创板对规范性的高要求。
股东结构:
实控人张昌武持股比例较低(14.68%),需关注股权稳定性及一致行动安排。
五、总结
目标板块:科创板(强调"科创属性")。
核心任务:通过三期辅导解决治理、财务、合规问题,确保符合IPO条件。
时间节点:2025年7月启动辅导,后续进度需关注验收及申报动态。
注:文件页码标注为5页,但实际内容仅4页(第5页为盖章页),内容完整性需核实。


5月17日,朱雀二号改进型遥二运载火箭在东风商业航天创新试验区点火升空,成功将6颗卫星精准送入预定轨道。这是蓝箭航天空间科技股份有限公司(以下简称蓝箭航天)所研发的朱雀二号火箭的第五次入轨发射,也是中国商业航天迈向高密度发射的关键一步。随着朱雀系列火箭实现技术突破、完成可重复使用技术的验证,以及卫星互联网建设的加速推进,成立仅十年的民营火箭企业蓝箭航天,逐渐站到全球商业航天竞争的聚光灯下。
近日,本刊独家专访蓝箭航天创始人、CEO张昌武。在这场对话中,他详述了中国商业航天面临的机遇与挑战、解读了蓝箭航天的技术路线与商业化逻辑,并探讨了如何在国际竞争中为“中国速度”注入新动能。
商业航天仍处于成长期
创意世界蓝箭航天采纳液氧甲烷发动机技术路线的决策依据是什么?
张 昌 武这是基于低成本、大运力、可复用等多方面的综合考量。液氧甲烷燃烧产物仅为水和二氧化碳,无毒且易制备,成本低于煤油和固体燃料。此外,甲烷可通过天然气裂解获取,供应链稳定。技术上,我们攻克了铌钨合金喷管制造、单层共底贮箱等难题。天鹊系列发动机累计试车196次、时长超13万秒,可靠性经过了实战检验。
创意世界 您如何看待当前航天行业,尤其是商业航天行业的现状?
张 昌 武 航天行业整体已步入相对成熟的发展阶段,而商业航天作为新兴领域,发展历程尚短,仍处于成长期。尽管如此,商业航天并非孤立发展,它与传统航天行业紧密相连。目前,商业航天正处于迅猛发展的阶段,全球各国纷纷加大投资,行业竞争愈发激烈。在中国,商业航天正受到越来越多的关注与支持,相关政策扶持力度不断加大,资源也持续向该领域倾斜。我坚信,商业航天未来将保持快速发展的态势。
创意世界 您曾言及商业航天“正从‘企业生存’向‘市场竞争’过渡”,对此,您如何阐释这种现象?
张 昌 武 传统航天行业历经数十年的发展,已构建起一套成熟的体系。然而,商业航天在中国的发展历程仅有十年。它并非孤立存在,而是需要与传统航天相互补充。商业航天的核心任务在于降低成本、提高效率,并通过市场化的途径满足国家的战略需求。目前,我们正从“企业生存”向“市场竞争”过渡。早期,商业航天面临的挑战是证明民营企业有能力制造火箭;如今,我们要证明能够做得更优秀、更具成本效益。
创意世界 2024年中国商业航天发射次数未达预期,您认为其原因何在?
张 昌 武 此现象属于阶段性特征。一方面,行业正处于技术更新换代阶段,众多企业在新产品开发上投入了巨额资源;另一方面,商业航天与国家队之间的协作机制仍在调整优化之中。预计2025年将成为商业航天的爆发之年,诸如朱雀三号、双曲线二号等多款可重复使用的火箭将实现首次飞行,届时发射次数及卫星入轨数量预计将显著增长。

蓝箭航天是国内最早成立的民商火箭企业之一。
政策与资本是“双引擎”
创意世界 民营经济在航天领域的崛起,离不开政策支持。近年来,哪些政策让蓝箭航天受益最深?
张 昌 武政策支持可概括为“定方向、给资源、拓市场”。例如,国家将商业航天纳入“新质生产力”范畴,明确了发展方向;位于北京经济技术开发区(北京亦庄)的火箭大街提供研发基础设施,为企业发展给予资源支撑;北京市设立的“商业航天专项基金”,通过分段奖励的方式,降低了企业的研发风险。更为关键的是,东风商业航天创新试验区的设立,让我们能自主协调发射工位、简化审批流程,这对实现高频次发射至关重要。
创意世界 您多次提到“政策需要激活效率”,具体指什么?
张 昌 武商业航天需要更灵活的创新环境。例如,简化发射审批流程、开放低轨频轨资源、鼓励民营企业参与国家级项目。此外,资本市场也应给予长期耐心。航天是“四高一长”(高技术、高投入、高风险、高效益、长周期) 行业,只有持续投入才能收获回报。
创意世界 近两年,民营经济在商业航天这样重资本的行业中,得到了国家哪些方面的支持?
张 昌 武 国家对民营经济在商业航天领域的支持是多方面的。首先是在政策层面明确了商业航天的整体定位和发展方向;其次是在资源投入上给予了大力支持;最后是在工程建设上牵引着行业向前发展。未来几年,商业航天将面临更加激烈的国际竞争和严格的市场检验。国家需要进一步加大支持力度,特别是在政策创新和激活产业效率方面给予更多关注。只有这样,我们才能在全球竞争中立于不败之地。
创意世界 从政策层面来看,您认为还需要哪些支持来促进商业航天的发展?
张 昌 武 我认为未来政策的落脚点应该更多地放在激活效率和创新能力上。商业航天是一个快速发展且竞争激烈的领域,我们需要以足够的速度实现低成本、高性能的目标。因此,政策制定者需要更加关注如何激发企业的创新活力、提高产业运行效率。同时,在空域管理、审批流程等方面,也需要给予企业更多便利与支持。
创意世界 资本是商业航天的“血脉”。蓝箭航天如何平衡技术理想与商业化现实?
张 昌 武商业航天属于“四高一长”赛道。我们的策略是“以技术换信心”。朱雀二号已实现100%发射成功率,这让投资者看到了技术的稳定性;同时,我们通过专利布局构建起技术“护城河”,目前累计申请专利900余件,覆盖动力系统、箭体回收等核心领域。资本市场青睐的是有自我造血能力的企业,朱雀三号若能实现重复使用,将有效推动“技术价值”向“商业价值”的转化。
目前,朱雀二号已进入商业化运营阶段,为后续研发提供现金流;朱雀三号则瞄准未来市场。此外,政策支持至关重要。地方政府通过设立产业基金、给予税收优惠、推动试验场共享等方式降低企业风险。例如,北京火箭大街为我们提供了研发、测试、人才集聚的一站式生态。

液氧甲烷发动机具备更高的可复用性。
技术壁垒与产业链共生
创意世界 蓝箭航天的专利数量居行业前列,是如何通过专利保护提升核心竞争力的?
张 昌 武 专利是技术话语权的重要体现。我们以“核心专利+外围专利”构建多层防御体系,例如在液氧甲烷发动机领域,围绕喷管材料、冷却结构等关键点申请集群专利,阻断竞争对手的规避设计。同时,在专利转化方面注重“场景驱动”,如新型火箭发射技术缩短射前准备时间,直接服务于商业化高频发射需求。
创意世界 专利技术如何赋能产业链上下游?
张 昌 武 打造航天产业链需要协同创新。我们通过联合研发、专利共享与高校院所开展合作,例如与北京航空航天大学共建导航控制实验室;同时向卫星企业开放接口标准,降低适配成本。未来,蓝箭航天愿以“技术开源” 心态推动行业共赢,正如SpaceX开放部分专利加速美国航天发展一样。
当前,产业生态正从“单打独斗”向“链式协同”转变。 蓝箭航天的成长轨迹,折射出中国商业航天产业链的完善进程。在湖州智能制造基地,第100台液氧甲烷发动机的下线,标志着我国民营航天动力系统迈入“批量制造”时代。从设计、制造到热试的全链条自主可控,累计196台次发动机试车、13万秒试车时长的积累,构筑起技术可靠性的 护城河。
创意世界 朱雀三号被誉为“主力火箭”,其重要性体现在哪些方面?
张 昌 武 朱雀三号的主要目标是实现一级火箭的回收与重复使用。我们已经成功完成百米级和十公里级的垂直起降试验,积累了大量试验数据。若今年首次飞行试验能够成功并实现火箭回收,中国将首次掌握可重复使用的液体火箭技术。届时,预计发射成本将降至3万元/公斤以下,相比现行价格降低超50%。这一成果不仅对蓝箭航天提升市场竞争力具有重大意义,更彰显了国家太空进入能力的显著跃升。
创意世界 朱雀三号被视作对标SpaceX猎鹰9号的火箭,它的核心优势是什么?
张 昌 武 可重复使用技术是商业航天降本增效的“命门”。蓝箭航天历经3年研发的朱雀三号,正是瞄准这一目标打造的核心产品。朱雀三号将采用“9+1”发动机配置(9台天鹊12A+1台天鹊15A),通过垂直起降(VTVL)试验积累的数据,已完成百米级与十公里级回收验证。液氧甲烷作为燃料,不仅无毒环保、成本低廉,其适配的发动机还具备更高的可复用性。
创意世界 可重复使用技术如何改变行业格局?
张 昌 武 这是商业航天的“iPhone时刻”。一旦技术取得关键突破,火箭的发射成本将呈指数级下降,卫星互联网、太空旅行等产业也将迎来爆发式增长。SpaceX已通过猎鹰9号火箭验证了这一路径,而朱雀三号的目标是让中国拥有同等级别的运载工具,为国家低轨卫星星座建设提供有力支撑。
创意世界 您提到商业航天需经历“iPhone时刻”,具体指什么?
张 昌 武 正如手机行业因智能手机诞生而经历洗牌,商业航天的“iPhone时刻”则是火箭可重复使用技术的成熟。这项技术的成熟,需要三大支柱支撑:技术可靠性(如多次回收复用)、成本优势(发射成本低于3万元/公斤)、政策包容(支持商业航天的探索)。一旦这三大支柱得以稳固建立,商业航天行业将从项目制市场转向标准化服务市场,这就如同航空业从螺旋桨飞机时代到喷气式飞机时代的跨越式发展。

蓝箭航天秉持“关键技术自主掌握、关键产品自主研制、关键过程自主可控、关键设施自主建设”的原则,已具备全产业链条交付能力。
挑战、机遇与“中国路径”
创意世界 我们与发达国家在商业航天方面是否存在差距?
张 昌 武 我国在在轨卫星数量、火箭成熟度、成本控制等方面,与发达国家仍存在代差。SpaceX凭借星舰(Starship)进一步扩大了领先优势,但中国追赶的速度很快。乐观预计,到2030年,中国主力火箭有望达到猎鹰9号稳定运营的水平,并在可重复使用技术上实现并行。
创意世界 那么,中国如何走出差异化路径?
张 昌 武 我们不必复制星链。中国卫星互联网需紧密贴合自身市场需求,例如在灾害预警、海洋监测、偏远地区通信等领域发挥独特价值。此外,低成本发射能力是产业发展的核心要素——只有将每公斤成本降至万元级,才能为巨型星座建设提供可持续的经济支撑。
创意世界 当前,中国商业航天面临着哪些机遇与挑战?
张 昌 武 机遇源于政策导向与市场需求的双重驱动。国家已将商业航天发展纳入战略布局,卫星互联网、低轨经济等新兴领域亟待民营力量参与。然而,行业发展面临的挑战,同样严峻:其一,国际竞争进入白热化,以美国SpaceX为代表的企业已构建起技术壁垒;其二,商业化落地需跨越“成本控制”与“发射频次提升”两道门槛。我们测算,未来3年至5年将成为中国商业航天发展的“决胜期”,唯有实现火箭可重复使用技术突破,推动发射成本系统性下降,方能在全球商业航天竞争格局中占据一席之地。
创意世界 蓝箭航天的长期目标是什么?
张 昌 武 2025年回收火箭一子级;2026年实现复用;2030年首飞10米级重型火箭,参与深空探测和载人航天。更宏大的愿景是,让蓝箭航天成为全球商业航天市场的“中国名片”。
创意世界 创业十年,您最深刻的体会是什么?
张 昌 武 造火箭如同“在悬崖峭壁走独木桥”,不能低头看,只能坚定向前。朱雀一号和朱雀二号遥一的失败经历,反而锤炼得我们更强大。在航天领域没有捷径可走,只有通过一次次试验,逼近技术极限。
创意世界 您对年轻科技公司有何建议?
张 昌 武技术理想与商业化必须保持平衡。商业航天的本质是市场导向的商业活动,不能脱离实际市场需求空谈创新。同时,知识产权是企业发展的生命线——我们通过构建专利池保护核心技术,并将技术转化收益的3%用于奖励团队,激发创新活力。
创意世界 蓝箭航天是否有信心成为中国商业航天的“Top1”?
张 昌 武我们更注重的是“不可替代性”。在液氧甲烷火箭领域,蓝箭航天的工程验证最为充分,技术链条也最为完整。然而,航天事业并非短距离赛跑,而是一场马拉松。我们的目标是在2030年前完成10米级火箭的研发工作,以支持中国空间站的物资运输和深空探测等国家战略任务,同时努力使商业发射成本接近SpaceX的水平。只有确保生存并稳步前行,我们才有资格谈及领跑行业。
创意世界 对蓝箭航天的未来,您有何期待?
张 昌 武 我希望蓝箭航天成为“新航天文明”的奠基者:短期目标是让朱雀三号开启中国火箭回收时代;中期目标是通过专利技术输出,带动产业链降本增效;长期目标则是探索星际运输,让人类在太空的足迹更深更远。正如我 们的名字“蓝箭”所寓意的——既要扎根大地,也要仰望星空。
采访手记:中国商业航天的“临界点”
2025年,被张昌武定义为“决定性的一年”。朱雀三号的首飞、火箭回收技术的验证、卫星互联网工程的启动,将共同构成中国商业航天从量变到质变的“临界点”。
“航天是‘勇者的游戏’,但更是‘智者的博弈’。” 张昌武说。在液氧甲烷发动机的轰鸣声中,蓝箭航天正试图回答一个更重大的命题:如何让中国从航天大国迈向航天强国?答案或许就藏在每一次点火的成功、每一件专利的转化运用,以及对每一克成本的极致压缩中。