热门资讯> 正文
2025-07-27 12:13
全球新能源汽车继续“燎原”之势。
据弗若斯特沙利文报告,2024年全球电动汽车销量达1790万辆,预计到2030年将增至5490万辆,复合年增长率为20.2%。新能源汽车的发展离不开充电基础设施的支撑,作为“标配”的充电桩,其市场规模也随之迅速扩大。2020年至2024年,全球电动汽车家庭充电解决方案总收入由15亿元(人民币,下同)增至142亿元,复合年增长率为75.3%。
然而,尽管行业快速成长,但充电桩企业仍面临盈利难题,亟需融资“补血”以寻求突破。智通财经APP获悉,据港交所7月18日披露,上海挚达科技发展股份有限公司(下称“挚达科技”)向港交所主板提交上市申请书,申万宏源香港为独家保荐人。挚达科技曾分别于2024年2月29日、2024年11月28日递表港交所。
家用电动汽车充电桩销量居全球首位
据招股书,挚达科技的发展始于2010年11月成立的上海挚达科技发展有限公司,2022年9月改制为股份有限公司。公司以智慧家用电动汽车充电桩为切入点,构建了由产品、服务及数字化平台构成的“三位一体”电动汽车家庭充电解决方案。
产品端,挚达科技聚焦家用充电桩硬件研发制造,后续延伸至充电机器人、EMS能源管理系统等创新品类。服务端,据弗若斯特沙利文报告,挚达科技建立了中国最大的电动汽车充电桩服务网络,提供上门安装及售后服务,截至2025年3月31日,已覆盖全国超过360个城市。数字化方面,挚达科技构建数字化平台,实现安装及售后网络的管理数字化,支持公司的共享充电服务,巩固公司未来的“车到户”(V2H)及“车能互动”(V2E)能力。
往绩记录期间(2022年、2023年及2024年及2025年前三个月,下同),挚达科技的收入主要来自销售充电桩产品及提供安装及售后服务。2025年一季度,来自销售产品业务的收入占比67%,来自提供服务业务的收入占比33%。

在产品销售层面,往绩记录期间,挚达科技在全球和中国分别累计出货130万台及120万台家用电动汽车充电桩。2020年,挚达科技推出自有零售品牌“挚达”,并通过国内外多渠道触达零售用户,产品及服务已覆盖22个国家,在亚马逊、天猫、抖音及有赞等平台运营网店,还与中国137个城市的分销商合作。在B端市场,挚达科技向按2024年电动汽车销量计中国十大汽车制造商中的七家提供智能家用电动汽车充电桩及配件及/或服务。
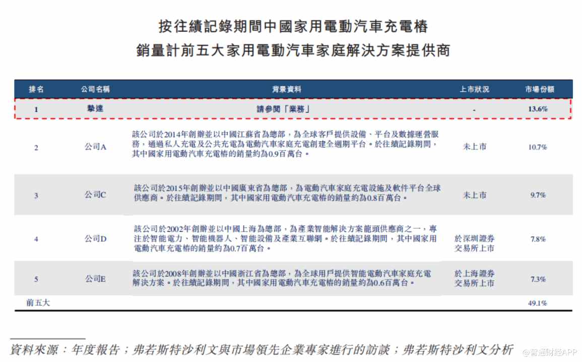
弗若斯特沙利文报告显示,往绩记录期间,全球电动汽车充电桩的销量约达1920万台,其中全球家用电动汽车充电桩的销量约占77.3%。按全球家用电动汽车充电桩的销量计,全球前五大电动汽车家庭充电解决方案提供商约占33.7%,其中挚达科技排名第一,市场份额约为9.0%。按往绩记录期间全球家用电动汽车充电桩的销售额计,公司排名第四,市场份额约为5.7%。按往绩记录期间中国家用电动汽车充电桩的销量及销售额计,公司均排名第一,市场份额分别约为13.6%及10.3%。

产品售价承压,三年累亏逾3亿
在业务布局和市场覆盖上,挚达科技已取得显著成果,处于行业领先地位。尽管如此,市场竞争激烈,如何将领先优势转化为持续盈利,仍然是公司面临的重要课题。
招股书显示,于2022年度、2023年度、2024年度及2025年一季度,挚达科技实现收入分别约为6.97亿元、6.71亿元、5.93亿元、2.17亿元;同期,年/期内亏损分别为2514.7万元、5811.6万元、约2.36亿元、1707.8万元,2022年以来累计亏损约3.36亿元。同期毛利率分别为20.4%、20.5%、14.9%和16.5%。

可见,导致挚达科技业绩亏损的主要原因之一是销售毛利率承压。挚达科技在招股书中指出,面对激烈的市场竞争,公司正在战略性地降低价格,以扩大公司的市场份额,保持公司的领先地位。该做法导致价格下降和销量增加,而公司的总收入亦受到该等动态因素的影响。作为市场上的重要参与者,公司的首要目标是在此阶段保持韧性,击退竞争对手,占据更大的市场份额。一旦竞争格局趋于稳定,公司将集中精力提高毛利率。
智通财经APP注意到,挚达科技的充电桩产品平均售价从2023年的791.4元/台下降至2025年一季度的780.3元/台。此外,产品售价和销量整体呈负相关关系。例如,2022年产品售价790.5元/台,销量为48.48万台;2023年产品售价提升至791.4元/台,销量同比下降35.4%至31.33万台。2025年一季度,产品售价下降至780.3元/台,销量达到18.3万台,同比增长128.9%。

值得注意的是,挚达科技“以价换量”的策略并未带来经营现金净流入,2022年至2025年一季度,公司经营活动所用现金净额达到约3.44亿元。同期,公司流动负债中借款金额从2.53亿元提升至4.22亿元。

截至2022年12月31日,挚达科技的资产负债比率为82.2%,而截至2025年3月31日公司的资产负债比率已经攀升至900.3%。

行业望快速增长,夯实核心竞争力为关键
从此次招股书披露的募资用途来看,挚达科技计划将募集资金用于海外扩张,包括在海外建设生产基地、拓展销售网络等;投入研发,持续创新产品,提升技术竞争力;还可能用于并购活动,整合产业链资源。这意味着,挚达科技期望从多个层面强化核心竞争力,缓解财务压力。
据弗若斯特沙利文报告,在电动汽车销量增长的推动下,全球家用电动汽车充电桩销量由2020年的40万台增至2024年的570万台,复合年增长率为93.2%。预计电动汽车行业的增长将拉动家用电动汽车充电桩的快速增长。于2029年,全球家用电动汽车充电桩销量预计将达到1440万台,2024年至2029年的复合年增长率为20.3%。同期,中国、欧洲、北美洲、南美洲、中东及东南亚的家用电动汽车充电桩销量预计将分别按15.1%、15%、14.5%、51.6%、52.3%及64.9%的复合年增长率增长。

从挚达科技自身来看,产品创新是关键。招股书显示,2024年研发开支占收入9.4%,截至2025年3月31日,公司拥有179项专利和专利申请,其中自有145项专利和34项专利申请。
挚达科技已推出电动汽车充电机器人及EMS解决方案等新产品,如2025年推出新一代蛇形智能充电机器人“灵蛇SmartLink”。高毛利产品若能实现放量,有望改善盈利结构。公司还需优化成本结构,严格管控原材料采购、生产运营等各环节成本,提高运营效率。在市场拓展上,继续推进全球化战略,扩大海外市场份额,减少对国内市场依赖。目前海外营收占比已从2022年的1.9%提升至2024年的12.1%,未来仍有提升空间。

综上所述,挚达科技三次递表港交所,折射出家用充电桩赛道“高景气、低盈利”的困境。凭借先发优势与规模壁垒,公司已在全球和中国拿下销量第一,却仍未走出“以价换量、流血扩张”的怪圈。未来能否把市场份额转化为利润,关键取决于三条路径:一是高毛利创新产品能否快速放量;二是海外高增速市场能否复制国内打法,打开收入天花板;三是借助上市融资优化负债结构,为技术、产能和并购争取时间窗口。新能源汽车渗透率仍在提升,充电桩终局未定,挚达科技唯有在规模与盈利之间找到平衡点,才能真正从“龙头”成长为“赢家”。