简体
  • 简体中文
  • 繁体中文

热门资讯> 正文

观点 | 入通后股价如何演绎?今年还有哪些公司可能入通?

2025-06-04 11:41

一、近年来,龙头公司入通后常有不错股价表现

5月27日,港股智驾芯片龙头地平线机器人在纳入港股通次日大涨11.4%,引起市场关注:“入通”后南下资金的增配,能否带来一个基于“资金面”的择时机会? 

事实上,复盘近几年港股科技、新消费、创新药等“核心资产”龙头的表现,确实在一定程度上体现了类似特征。美妆、芯片、解决方案、创新药、食品、互联网等不同行业的龙头,在不同时点入通,多迎来了月度级别的股价上涨。

图片

进一步观察港股通的配置节奏,我们发现在入通后各龙头公司多会马上迎来港股通的流入,并推动股价上涨,且最初几天的流入斜率最为陡峭。

由此也一定程度印证:入通后确实存在短期资金面的择时机遇。

当然,入通后的短期股价上涨并非对所有公司都有效。事实上,如果全样本来复盘入通后的股价表现,上涨概率并不高,即这并不是一个简单的量化择时策略。

该策略更多作用于上述优质龙头公司。即主动资金已充分调研、研究并认可,入通后便可能较快买入,相对大的市值权重也更受益于被动资金流入。

二、今年后续可能入通的公司

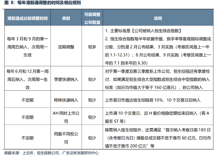
每年之中有两个固定的“入通”时点:

1. 每年3月和9月的第一周周五纳入,次周周一生效:这是每半年度的定期调整,通常涉及公司最多。主要标准是公司被纳入恒生综合指数(注意不是恒生指数 ),恒生综合指数每半年依据市值、换手率等客观指标调整成分股,分别是2月公布结果、3月实施(考察区间是上一年的1.1-12.31);8月公布结果、9月实施(考察区间是上一年的7.1到本年的6.30)。

2. 每年6月和12月第一周周五纳入,次周周一生效:属于季度快速纳入,仅作用于新上市公司,涉及公司往往不多。对于第一季度及第三季度新上市公司,恒生综指还有季度检讨,如果满足恒生综合大型指数或恒生综合中型指数的纳入标准(如日均市值大于等于160亿港元),则公司纳入。

3. 此外,还有几种不定期的纳入方式:比如特殊快速纳入(上市首日市值达恒生综指前10%,10个交易日后纳入)、AH同时上市公司纳入(上市满10个交易日,且H股价格稳定期结束后纳入)、同股不同权公司纳入(除需纳入恒生综指外,还需满足“首次纳入考察日前183日(含考察日当日)港股总成交额不低于港币60亿元、日均市值不低于港币200亿元”等)。

三、风险提示

测算结果可能较实际有误差;地缘政治冲突超预期、全球流动性宽松的节奏低于预期使得港股风险偏好和流动性承压;国内稳增长政策力度不及预期使得港股盈利基本面承压等。

风险提示: 投资涉及风险,证券价格可升亦可跌,更可变得毫无价值。投资未必一定能够赚取利润,反而可能会招致损失。过往业绩并不代表将来的表现。在作出任何投资决定之前,投资者须评估本身的财政状况、投资目标、经验、承受风险的能力及了解有关产品之性质及风险。个别投资产品的性质及风险详情,请细阅相关销售文件,以了解更多资料。倘有任何疑问,应征询独立的专业意见。

 

风险及免责提示:以上内容仅代表作者的个人立场和观点,不代表华盛的任何立场,华盛亦无法证实上述内容的真实性、准确性和原创性。投资者在做出任何投资决定前,应结合自身情况,考虑投资产品的风险。必要时,请咨询专业投资顾问的意见。华盛不提供任何投资建议,对此亦不做任何承诺和保证。