热门资讯> 正文
2025-04-02 07:17
交付刚满一周年的小米SU7,迎来了“至暗时刻”。

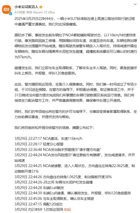
3月29日22时44分,一辆小米SU7标准版在安徽德上高速公路池祁段遭遇严重交通事故。
据《南方都市报》报道,4月1日,遇难者父亲罗先生向记者表示,“我女儿和她的同学被活活烧死,第三位女孩被送到医院抢救无效死亡。小米汽车所谓的工作小组至今都没有跟我们接触过。”
据媒体此前报道,小米汽车方面称,专项小组将联系事故受难者家属,全力协助善后事宜。

4月1日,小米官方发布声明,公布了部分车辆行驶数据及系统运行信息。

此事件引发社会广泛热议,其中对于事故发生前AEB(自动紧急制动)是否失灵、智驾提示接管是否及时以及事故后车门是否锁死存在争议。
雷军深夜回应
或受到上述事件影响,小米集团-W(1810.HK)4月1日午后跳水跌超5%。截至4月1日收盘,小米集团-W报收46.5港元/股,跌5.49%。
小米公司公布事件细节后,相关话题冲上热搜榜第一,社会关注度持续较高。
4月1日晚,小米创办人、董事长兼CEO雷军发布微博回应此事,全文如下:
3月29日晚上的这起事故,我的心情非常沉重。三位年轻女孩不幸离世,这样的消息,对她们的家人、朋友,乃至我们每一个人,都是难以承受的悲痛。我代表小米,表示最深切的哀悼,也向她们的家人致以诚挚的慰问。
我们团队第一时间成立了专项小组,30日赶赴了现场,31日配合警方调取并提交了我们掌握的车辆数据。
由于事故还在调查,我们一直没有接触到事故车,很多问题此刻还没有办法回答。
等到此时,我觉得我不应该再等了,我必须站出来,代表小米承诺:无论发生什么,小米都不会回避,我们将持续配合警方调查,跟进事情处理的进展,并尽最大努力回应家属和社会关心的问题。
谢谢大家的关注和批评,你们说的每一句话,我们都听见了,记下了,我们会用行动回答大家的问题。

事故遇难者母亲在雷军该微博后面写下评论:希望说到做到。
小米汽车回应六大疑问
4月1日晚,小米汽车发文回应事故相关传闻,内容如下:
1.网上传闻,安徽事故发生后,小米官方为什么不联系家属?
碰撞发生后,我们立即与车主取得联系,了解到非车主本人在驾驶。同时,紧急救援呼叫车上乘员,并报警、呼叫120急救服务。
3月30日,我们的专项小组赶赴铜陵,在警方的指导下,积极配合调查、取证等各项工作,并于31日晚依法向警方提交完成我们所掌握的车辆行驶数据及系统运行信息。
3月31日,在警方指导下,我们尝试于4月1日下午与家属会面。截止此次答网友问发出时止,我们仍在等待会面通知。我们将在警方的许可与指导下,全力协助善后事宜,并提供支持与帮助。
2.网上有说法称,事故车辆已经被拉回北京?
这一说法失实。事故发生后,警方随即介入调查。截止目前,我们尚未接触到事故车辆。
3.事故发生时,路况和车速情况是什么样?
事发路段因施工修缮,用路障封闭自车道、改道至逆向车道。
事故发生前,车辆处于NOA智能辅助驾驶状态,以116km/h时速持续行驶,车辆检测出障碍物后发出提醒并开始减速。随后驾驶员接管车辆进入人驾状态,持续减速并操控车辆转向,随后车辆与隔离带水泥桩发生碰撞。碰撞前,系统最后可以确认的时速约为97km/h。
4.车辆发生事故后为什么会起火?
事故发生后,当地警方随即抵达现场,全面介入调查事故,目前仍在调查中。
基于目前已知情况,我们仅能确定,事故车起火并非部分网传的“自燃”,推测系猛烈撞击隔离带水泥桩后,整车系统严重受损导致。我们尚未接触到事故车辆,目前暂时无法进行进一步的深入分析。
5.事故后,车门是否能打开?
我们尚未接触事故车辆,无法分析事故时车门是否可以打开。
目前,就事故时车门是否能够打开,没有准确的结论。
6.事故发生时,AEB等主动安全功能是否触发?
本次事件中,NOA提示「注意障碍」后已启动减速。约1秒后,驾驶员接管,NOA功能退出了。
小米SU7标准版有前向防碰撞辅助功能包括碰撞预警 (FCW) 和紧急制动 (AEB) 两个子功能,作用对象是车辆、行人、二轮车三类目标,其中AEB功能工作速度在8-135km/h之间。这个功能和行业同配置的AEB功能类似,目前不响应锥桶、水马、石头、动物等障碍物。
智驾系统不成熟,
NOA事故责任认定业内没有标准
据澎湃新闻报道,4月1日,沃达福数字汽车国际合作研究中心主任张翔告诉记者,目前还需等待相关方面的具体调查结果,根据小米现有说明来看,自2016年特斯拉推出自动驾驶功能以来,国内外(包括美国)已发生多起高速公路场景下的典型案例,对于此类事故的责任认定存在复杂性。
他认为,核心争议焦点在于新能源车用户高频使用的NOA(智能辅助驾驶)功能,该功能通过方向盘自动转向等技术,容易在长时间高速行驶中让驾驶员产生过度依赖,理论上驾驶员只需及时接管即可避免事故,但实际操作中存在两个关键问题:
车辆控制系统已非完全人工操控:传统车辆由驾驶员直接控制油门/刹车,而智能汽车的操作往往需经过预控制器(或决策系统)的计算后执行指令,根据现有信息来看,此次事故从障碍物风险提示并自动减速到最终驾驶员接管与隔离带水泥桩发生碰撞仅2秒左右;第二,技术不成熟性:软件系统复杂度极高,存在潜在风险,且数据来源于车企自身提供,但又是作为事故调查的主要依据。目前,在涉及NOA的事故责任认定上,没有统一标准,仍然存在广泛争议。
此前,也有类似电动汽车发生事故后,车门被质疑无法打开的案例。
据浙江电视台教育科技频道“小强热线”2022年2月23日报道,浙江湖州特斯拉Model 3车主陈先生提车才两天,在104国道行驶时遭遇熄火。断电后的特斯拉Model 3车门无法打开。
2024年4月26日,在山西省侯平高速路段发生一起交通事故,一辆问界新M7 Plus在内侧快车道行驶中追尾碰撞了作业中的道路养护车。当时,也有网友质疑其车辆车门未打开。
对此,2024年5月6日,问界通过官方微博“AITO汽车”发布公告称,问界新M7 Plus具备碰撞自动解锁功能,且配置机械车门内把手,特殊紧急情况时,可通过拉动机械车门内把手解锁开门。本次事故车辆与前方道路养护车发生时速达115km的高速追尾碰撞时,前方车辆尾部突出梁状坚硬结构瞬时严重侵入事故车辆左上侧前机舱及乘员舱,导致前机舱及乘员舱内电源线及信号线被瞬间切断,门把手控制器无法收到弹出信号,施救人员破窗拉动机械车门内把手开门实施营救。
小米SU7 3月交付量超29000台
进入4月,多家造车新势力陆续公布3月交付数据。与2月相比,3月新势力车企销量发生显著变化。
零跑和理想3月表现较为突出。其中零跑汽车交付37095辆,同比增长超154%,刷新品牌单月交付纪录。这一表现得益于其全球化战略——C16车型在欧洲市场热销,而B10车型预售订单突破3.1万辆,拉动产能爬坡。零跑CEO朱江明表示,LEAP 3.5技术架构的规模化应用进一步降低了成本,使其成为继理想之后第二家实现季度盈利的新势力。
理想汽车目前排在第二位,交付36674辆,同比增长26.5%。2025年第一季度,理想共计交付92864辆,同比增长15.5%。
如果以增长率计,3月交付量同比增长最多的为小鹏汽车,交付33205台,暴涨268%,这也是其连续5个月交付量突破30000台。小鹏2025款G6和G9的上市成为关键推力,两款车型上市45分钟内预订量即突破8000辆。此外,其城市NOA功能覆盖率已扩展至200个城市,用户付费率提升至35%。
小米汽车在3月也收获了不错的成绩,较2月增长50%,销量超29000辆,2月时小米这一数据为超20000辆。小米北京亦庄工厂产能的提升,一定程度上推动了销量增长。
部分车企销量爆发之时,也暴露出产能和服务方面的问题。小米汽车交付量激增,导致15万台订单积压,用户平均等待周期超过4个月,难以满足需求。
此前雷军宣布将小米汽车全年交付目标从30万辆提升至35万辆,意味着生产压力将进一步提高。
来源:《中国经营报》综合自《南方都市报》、澎湃新闻、中国新闻网、财联社等