简体
  • 简体中文
  • 繁体中文

热门资讯> 正文

中国资产新叙事,科技制造大重估

2025-03-19 09:35

本文来自:中信证券研究

中国资产吸引力渐升,科技制造投资逻辑焕然一新。

长期而言,中国前沿技术的关键突破有望重塑全球科技格局,以DeepSeek成功“出圈”为中国科技创新力量的缩影,国内投资者信心迎来重振,产业向高附加值加速转型。

短期来看,恒生科技与纳指估值趋于收敛,全球资金因AI催化与美经济走弱,青睐高性价比的中国科技资产。

投资逻辑从短期主题转向中长期产业深耕,科技研发从“负估值”成本转为“正估值”资产,继而引发系统性重估。DeepSeek以卓越性能、低成本和开源生态引领国内科技突破,改变全球对中国科技的预期。

产业端,各行业加速AI与传统产业基础结合,解决实际问题并创造经济价值。市场端,科技制造板块春季尽显进攻性,推动资产价值重估。

政策端,鼓励央国企科技制造并购,推动产业高质量发展。

着眼未来,在新旧动能转换期,应把握中长期投资机遇,聚焦AI+、智能驾驶、人形机器人、低空经济、商业航天、生物制造、未来能源、半导体先进制程等科技制造领域。

 

 

▍中国资产吸引力提升,科技制造投资逻辑重塑。

在外部科技封锁的严峻挑战下,中国前沿技术取得一系列关键突破,正重塑全球科技发展格局。DeepSeek成功“出圈”不仅极大提升了国内投资者的中长期风险偏好,更是对中国产业向高附加值转型升级的有力背书。伴随AI叙事持续催化叠加美国经济走弱,全球资金配置倾向正发生显著变化。中国科技资产凭借其高性价比、业绩预期上修潜力以及坚实的安全边际正成为全球资金青睐的新方向。随着AI等新技术成熟和新商业模式清晰,众多新兴产业迎来从导入期向成长期的关键跨越,推动中国科技投资逻辑从短期主题驱动向中长期产业深耕转型。在此过程中,科技研发支出也从以往的被视为“负估值”的成本项,转变为驱动增长的“正估值”资产。科技创新不仅将重构传统产业的底层运作逻辑,更有望引发组织形态、价值网络乃至社会契约的系统性变革,创造全新的产业发展机遇。

 

 

▍DeepSeek引领国内科技突破,推动市场风格及情绪积极转变。

DeepSeek以优异的性能、显著下降的成本、开源生态引发“蝴蝶效应”,成为全球最热门的AI大模型,以一己之力,改变“美国AI断崖式领先”的预期,引发中国AI资产价值重估。

我们认为,当前仍处于AI时代早期,以及中国科技资产重估的开端,DeepSeek将带来巨大产业影响:各行业纷纷加速垂类AI 应用探索,带来训练算力需求“脉冲式”增长,推理算力需求、大企业大模型本地部署需求亦高速成长。

展望未来,预计美国仍将持续拉高AI的技术上限,中国更大的机遇在于将AI技术与传统产业基础结合,解决实际问题并创造经济价值。当前正值春季躁动窗口,科技板块以其卓越的高成长性与创新性,尽显极致进攻性。

这种市场情绪与风格的转变,有望成为推动科技板块及中国底层资产价格重估的强劲动力,引领中国资产在科技制造领域开启价值重估的全新篇章。

 

 

 

 

 

 

 

 

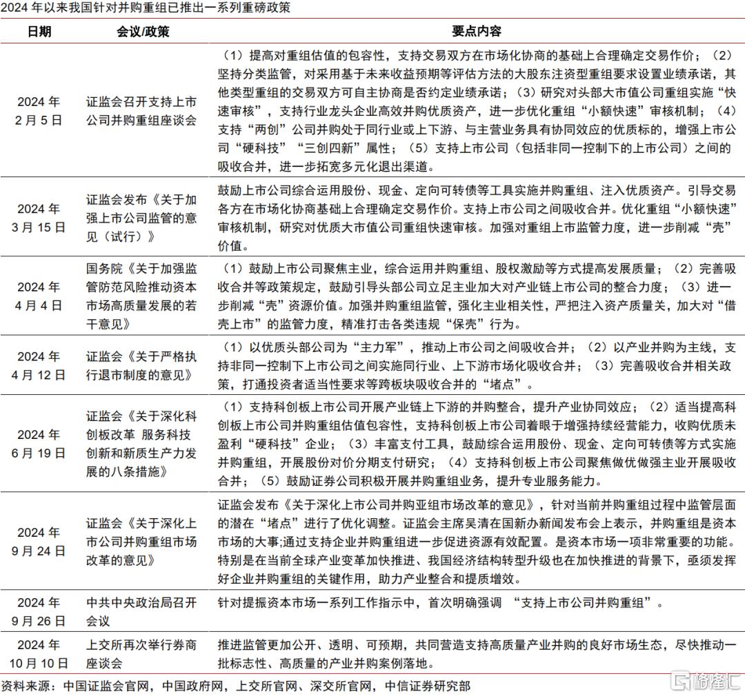
▍政策赋能央国企科技并购,助力市值管理与科技强国。

2024年以来,我国并购重组政策持续加码,各级政府纷纷加大支持力度,推动资本市场高质量发展。政策积极鼓励+产业高质量发展背景下,并购重组是满足当下政府、一级市场与二级市场利益的“最大公约数”。央国企凭借资源整合和资金优势积极参与并购重组,推动科技创新和产业升级。

实证数据显示,并购重组对科技类央企市值提升具有显著正面效应,未来在政策支持和市场需求的驱动下,A股市场有望迎来新一轮并购潮,进一步推动科技强国战略的实施。

 

 

 

 

 

 

▍新质生产力发展提速,着眼中长期产业投资。

我国正处于新旧动能转换期,产业升级换挡需求强烈,更应着眼于中长期维度的新兴产业突破。AI等新技术成熟和新商业模式清晰催化下,传统产业整合和新质生产力发展双双提速。结合当下国内外科技重点发展领域及我国国情,我们认为值得重点投资及关注的科技制造方向为:

 

 

①AI+:模型推理和成本不断优化,算力、应用及端侧发展趋势明朗;

 

 

②智能驾驶:预计2025年NOA加速渗透,比亚迪引领的智驾平权浪潮仍在继续;

 

 

③人形机器人:国内外共振的技术突破有望在2025年迎来产业奇点;

 

 

 

 

④低空经济:2025年政策基建加速落地,车链入局打造商业闭环;

 

 

⑤商业航天:2025卫星发射进入爆发期,中美星座建设竞速升级;

 

 

⑥生物制造:新质生产力重要一极,预计2025年迎来政策催化;

 

 

⑦未来能源:多种技术路径持续落地,有望多点开花;

 

 

 

 

 

 

⑧半导体先进制程:外部限制倒逼国内厂商积极扩产,自主可控及国产替代逻辑持续强化。

 

 

▍风险因素:

宏观经济复苏不及预期风险;地缘政治摩擦加剧;产业政策不及预期;各行业内竞争加剧;中美冲突进一步激化;AI等核心技术发展不及预期风险;科技领域政策监管持续收紧风险;宏观经济波动导致企业IT支出不及预期风险;产业安全事故风险;企业AI应用进展不及预期等;国产替代进程不及预期;先进制程技术发展不及预期。

 

 

 

 

 

 

 

注:本文节选自中信证券研究部已于2025年3月7日发布的《新赛道聚焦系列之一:中国资产新叙事,科技制造大重估》报告,具体分析内容(包括相关风险提示等)请详见报告。分析师:秦培景  许英博  刘易   王冠然  卿施典  白弘伟

 

 

 

 

 

风险及免责提示:以上内容仅代表作者的个人立场和观点,不代表华盛的任何立场,华盛亦无法证实上述内容的真实性、准确性和原创性。投资者在做出任何投资决定前,应结合自身情况,考虑投资产品的风险。必要时,请咨询专业投资顾问的意见。华盛不提供任何投资建议,对此亦不做任何承诺和保证。