热门资讯> 正文
2025-02-06 17:06
智通财经APP获悉,克而瑞地产研究发布报告称,在上海、北京、广州等核心城市优质地块出让带动下,头部房企投资竞争依然“激烈”。1月,重点监测30家房企单月投资金额(全口径)接近638亿元,同比增长186%,显著好于去年同期;拿地面积183万平方米,同比几乎持平。整体来看,企业投资信心的修复主要还是要等待楼市的回暖,2024年四季度一线城市和几个热点的二线城市楼市表现相对突出,但全国普遍性的楼市回温还未出现,因此土地市场的热度也仅仅局部回归,对于很多之前进行了全国化布局的房企来说,销售对于企业投资的正向传导还需要一定的时间。
01合约销售:百强房企1月业绩同比降低3.2%

核心观点:
1、2025年1月,中国房地产市场延续止跌回稳态势,叠加春节假期因素影响,整体保持低位运行。1月,TOP100房企实现销售操盘金额2276.1亿元,同比降低3.2%,环比降低49.6%,单月业绩规模保持在历史较低水平。

2、2025年1月,百强房企各梯队销售门槛变动分化。其中,TOP10和TOP20房企销售操盘金额门槛分别同比降低10.8%和13.4%至64.6亿元和26.5亿元。TOP30和TOP50房企门槛分别同比提升4.8%和11.1%至17.4亿元和10.7亿元。TOP100房企销售操盘金额门槛也提升31.6%至4.9亿元。

3、从企业表现来看,2025年1月绝大多数百强房企业绩环比降低,单月业绩同比提升和降低的百强房企,则各占到近半数。其中,中海地产、华润置地、华发股份、建发房产、融创中国、中国金茂、中国铁建、越秀地产等房企表现较好,单月业绩实现同比正增长。
02企业拿地:核心城市土拍“开门红” 典型企业投资额同比增186%

核心观点:
1、在上海、北京、广州等核心城市优质地块出让带动下,头部房企投资竞争依然“激烈”。1月,重点监测30家房企单月投资金额(全口径)接近638亿元,同比增长186%,显著好于去年同期;拿地面积183万平方米,同比几乎持平。重点企业拿地平均楼板价34918元/平方米,较2024年1月提升192%,也从侧面印证了当前企业投资着重于高能级城市的优质地块。而从企业来看,能够在核心城市拿地的依旧是“老面孔”央企和国企,其中华润、招商单月拿地金额达到124亿元、126亿元。
2、销售到投资的传导仍需修复。从1月投资情况来看,在供应端持续提升质量、降低规模的举措下,北上杭等热点城市已经迎来开门红,土拍不限价后出现多宗成交溢价率超过20%的地块,头部房企在优质地块中的竞争依然激烈。
但整体来看,企业投资信心的修复主要还是要等待楼市的回暖,2024年四季度一线城市和几个热点的二线城市楼市表现相对突出,但全国普遍性的楼市回温还未出现,因此土地市场的热度也仅仅局部回归,对于很多之前进行了全国化布局的房企来说,销售对于企业投资的正向传导还需要一定的时间。
03企业融资:受春节影响融资规模同比减少31.9% 继续保持低位

核心观点:
1、融资总量:2025年1月65家典型房企的融资总量为329.86亿元,环比减少19.8%,同比减少31.9%。融资规模的同环比大减主要是因为春节假期的影响,若是与2024年同为春节月的2月份进行对比,则增长18.2%。在融资结构方面,本月房企境内债权融资203.08亿元,环比减少30.9%,同比减少45.6%;境外债权融资20亿元,环比减少11.4%,同比减少57.9%;资产证券化融资106.78亿元,环比增长12.7%,同比增长68.6%。
2、融资成本:2025年1月65家典型房企新增债券类融资成本3%,较2024年提升0.07个百分点。本月发行的均是境内债券,由于发债的主要是首创城发、中交地产、华发股份等央国企,因此境内债券融资成本较2024年全年仅略微提高0.09个百分点,整体仍处于低位。

3、企业表现:本月融资总量最大的企业是金融街,企业在本月发行了1笔46亿元的CMBS、1笔12亿元的中期票据以及1笔3.39亿元的供应链ABS。从企业梯队来看,2025年1月TOP10房企的平均融资额为15.19亿元,是所有梯队中最多的。TOP51+房企的平均融资额为4.01亿元,同比增长21.01%,该梯队是唯一一个融资规模同比增长的梯队。从融资成本来看,TOP51+梯队的房企融资成本最低,为2.55%,较2024年全年融资成本降低了1.5pct,降幅也是最大,同时比融资成本最高的TOP11-30的房企低0.85pct。

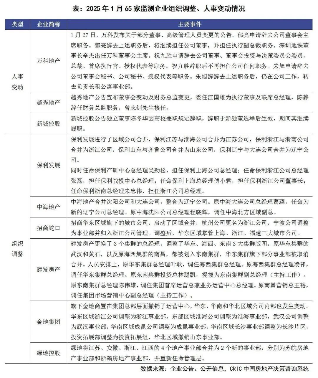
04组织动态:多家头部房企启动大规模组织架构与人事调整

核心观点:
2025年1月,65家重点监测的房企重大组织调整及人事变动概况如下:
1、热度事件方面,1月27日,万科宣布了管理层人员的大规模调整。此次调整中,深铁董事长接任万科董事会主席一职,郁亮则转任为副总裁,同时祝九胜全职退出管理层,原董事会秘书朱旭将负责长租公寓事业部,并由曾任深圳地铁集团董事的田钧接任董秘之职。此外,万科还迎来了三位新的执行副总裁,分别是来自深圳地铁集团的华翠和李刚,以及来自深圳特区建工集团的李锋。本次调整的最大看点在于,大股东深圳地铁集团全面进驻万科,其董事长直接出任万科董事会主席,参与日常管理运营,实现了深圳国资的全面介入。在保留部分资深管理层的同时,也引入了不少新面孔。
回顾历史,2017年6月,郁亮正式从王石手中接过万科董事长的重任,成为万科历史上的第二位董事长。然而,随着市场环境的变化,万科也面临着前所未有的挑战。2024年,万科预计出现巨额亏损,这既是行业调整的必然结果,也是企业自身需要深刻反思的地方。如今,郁亮正式交出了万科的领导权杖,标志着万科进入了一个新的发展阶段。万科将在深圳国资的引领下,开启全新的管理运营篇章。
2、2025年1月,随着新一年组织变动高峰期的到来,保利发展、中海地产、招商蛇口、建发房产、绿地控股等国资背景的行业领先房企,纷纷着手进行重大组织变阵与人员调整。
保利发展对江苏、浙江、山东、辽宁等区域旗下的城市公司进行了合并,旨在精简架构、优化资源配置。此次调整中,原产研中心总经理吴劲松被提名为保利上海公司总经理,傅小君由上海调至浙江公司担任董事长,张磊由浙江调至战投中心,而朱忠伟则接任浙江公司总经理一职。这些调整旨在提升管理效率和运营效能,特别是针对存量运营项目较多的区域,合并后有助于集中资源,聚焦核心区域发展。
招商蛇口在华东区域也启动了城市公司合并,杭州公司更名为浙江公司,宁波公司调整为事业部并入浙江公司。调整后,华东区域管理范围涵盖上海、浙江、福建三大城市公司。绿地集团则将江苏、安徽、浙江、江西四地的地产事业部合并为苏皖和浙赣两大新事业部,并重新任命了管理层。
中海地产同样进行了区域整合,将沈阳和大连公司合并为辽宁公司。近年来,区域合并已成为房企组织架构调整的主流趋势,有助于房企减少新开发项目,将投资资源集中于回款有保障的安全区域,实现资源优化配置。
伴随着区域公司、城市公司的升级、降级、裁撤、合并等调整,房企人员方面也出现了适应性变动。建发房产调整了华东、海西、东南三大集群版图,并更换了三个集群的总经理。金地集团旗下金地商置则在集团总部层面撤销了运营中心及华东、华南、华北区域公司,意在强化集团职能、削弱地方权力,并应对业绩压力。高管团队的大规模变动表明,业绩已成为房企人事任免的重要依据,只有业绩突出者才能在激烈的竞争中立足。