热门资讯> 正文
2025-01-09 17:35
1月6日,迈威(上海)生物科技股份有限公司(以下简称:迈威生物)向港交所提交上市申请,中信证券和海通国际为联席保荐人。
根据智通财经APP了解,迈威生物已于2022年1月在科创板上市,一旦在港交所上市,将形成“A+H”股的格局。
公开资料显示,该公司曾募得资金总额34.77亿元,扣除各项费用后募资净额为33.03亿元。据《迈威生物关于2023年度募集资金存放与实际使用情况的专项报告》,前述募资的累计使用金额是14.83亿元,另有8.24亿元临时补充流动资金;截至2023年12月底,实际结余募集资金余额10.62亿元。
结合迈威生物的账面资金情况,此次港股上市计划实际上也意味着,这家公司在科创板上市三年后钱似乎不够花了。“A+H”的布局或将成为迈威生物“输血”的重要方式。
10个月亏损8.64亿资产负债率高达150%
据招股书,迈威生物是一家主要专注于自主开发肿瘤和年龄相关疾病药物并处于商业化阶段的制药公司。多年来,公司建立了具有竞争力的、多层次的管线产品组合,包括10个以上的药物资产且覆盖不同品种,专注于肿瘤和年龄相关疾病,如免疫、眼科、骨科等领域。
迈威生物的核心产品9MW2821(一种靶向Nectin-4的抗体偶联药物(“ADC”))体现了公司ADC技术的实力和在该领域的广泛专业知识。根据弗若斯特沙利文的资料,截至最后实际可行日期(2024年12月30日),就临床开发阶段而言,9MW2821是中国开发用于治疗尿路上皮癌(“尿路上皮癌”)的所有靶向Nectin-4 ADC中进展最快的,在全球仅次于Padcev(唯一经FDA批准的靶向Nectin-4 ADC),且其是全球首个也是唯一一个进入宫颈癌(“宫颈癌”)关键III期试验的靶向Nectin-4 ADC。
公司正在进行9MW2821的多项临床试验,其中包括9MW2821分别作为单药疗法及联合特瑞普利单抗治疗尿路上皮癌的III期试验,9MW2821作为单药疗法治疗宫颈癌的III期试验,及9MW2821作为单药疗法或联合特瑞普利单抗治疗三阴性乳腺癌(“三阴性乳腺癌”)的II期试验。截至最后实际可行日期,迈威生物已在全球范围内获得124项专利并提交239份专利申请,包括与核心产品有关的22项专利及20份专利申请。
迈威生物的管线专注于创新药,同时维持与已建立机制之间的平衡。创新药方面:公司实施采用新路径及先发优势打造差异化药物的策略。ADC是公司管线的关键组成部分。除核心产品9MW2821之外,公司还正在推进针对其他靶点的其他具竞争优势的ADC候选药物,包括7MW3711(一种靶向B7-H3 ADC)、7MW4911(一种靶向CDH17 ADC)。除ADC外,公司已建立丰富且具竞争力的产品管线,包括单克隆抗体、融合蛋白、小分子药物等模态药物,包括9MW1911(中国首个获批进行临床开发靶向ST2的自主开发候选药物)、重组人源化靶向TMPRSS6单克隆抗体9MW3011(全球开发状态领先的靶向TMPRSS6治疗药物)。
值得关注的是,迈威生物的三款产品君迈康®、迈卫健®R(肿瘤)、迈利舒®(骨科)分别于2022年3月、2023年3月以及2024年3月获批上市,正逐步进入放量期。

尽管已实现商业化的产品陆续贡献营收,但公司的亏损情况仍未见明显好转。
2023年至2024年截至10月31日止十个月(以下简称:报告期内),迈威生物实现收入分别约为1.28亿元(单位:人民币,下同)、1.60亿元,相应的净亏损分别为10.59亿和8.64亿元。也就是说,不到两年,迈威生物共亏损19.23亿元。
高额亏损基本是高额的研发投入带来的,期内相应的研发开支分别为8.36亿元和6.06亿元。在入不敷出的情况下,对于尚未盈利的迈威生物而言,盈利始终是悬于头顶的达摩克利斯之剑,及时补充公司的资金弹药尤为关键。

截至2024年10月31日,迈威生物账上大约有14.15亿元的现金及现金等价物(流动资产约18.21亿);负债方面,公司14.80亿的流动负债中大约有10.53亿的短期借款,11.49亿的非流动负债中有大约9.86亿的长期借款。从最新的财务数据看,迈威生物其实并不“宽裕”,短期和长期借款合计逼近19亿元,并且可以分析公司相当一部分过往的投入都进入到了固定资产和项目研发(从2023年到2024年10月31日合计研发费用约14.42亿元)当中。

研发投入水涨船高,迈威生物的流动性日趋紧张。截至2024年10月末,迈威生物的资产负债率已经达到150%。
2024年以来,公司融资动作不断。迈威生物曾在今年两次调增向金融机构申请授信及融资额度,从最初的合计不超过23亿元调增至不超过62亿元。
尽管手握三款商业化产品,但持续亏损的迈威生物,只能左手引入投资人,右手赴港融资。
布局骨健康创新药早有预兆
除了高昂的研发投入之外,迈威生物的销售成本亦不容忽视。2023年,公司销售费用为1.43亿元,同比上升81.99%。而公司当年的营业收入也就1.28亿元。同时,近一年半来,迈威生物在职员工增加350人,涨幅约为33%,考虑到研发团队缩减,可以猜测公司增加了不少销售岗。
国内生物类似药的生意不好做,选择这条路意味着要在低价中卷生卷死。从目前财报来看,公司的商业化产出有限。在现金流本身吃紧的条件下,迈威生物是要优先创新管线的研发投入,还是生物类似药的营销投入,是一个难以两全的选择。
不过,根据智通财经APP了解,从近期迈威生物和重庆当地达成的“骨健康创新药项目”来看,公司的选择可能是“既要又要“。
公开资料显示,公司与重庆高新技术产业开发区管理委员会、重庆中新医药大健康私募股权投资基金合伙企业(有限合伙)(简称“大健康基金”)签订《迈威生物骨健康创新药项目合同》,以公司二级全资子公司迈威(重庆)生物医药有限公司作为项目运营主体,共同投资建设“迈威生物骨健康创新药项目”。据悉,上述项目计划总投资20亿元,其中迈威生物总投资不低于16亿元(本轮投资10.08亿元),以无形资产方式出资,也就是出“药”;大健康基金拟总投资4亿元(本轮投资2亿元),以货币方式出资。
迈威生物花费20亿的项目,自然是研发、生产、商业化销售为一体的基地。
事实上,从今年8月份迈威生物与润佳医药达成合作引进骨关节炎药物RP901大中华区权益上,可以看出公司正在加码骨健康药物领域。
除了RP901之外,迈威生物与骨健康领域相关的药物包括地舒单抗(治疗绝经后妇女的骨质疏松症、骨巨细胞瘤)、阿达木单抗(治疗类风湿关节炎、强直性脊柱炎等)。
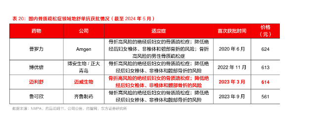
这些管线中,中短期内核心收入贡献仍然是地舒单抗。据IQVIA的数据,2022年地舒单抗在中国境内及全球范围内的销售额分别约为4.77亿元、62.22亿美元。在国内,地舒单抗原研药2022年6月专利到期,竞争格局并不算好,截至2024年5月国内有3款生物类似药上市,未来两年预计有更多厂商的竞品上市。

不过,多个数据源对地舒单抗国内市场空间较为乐观,国内庞大的骨质疏松患者群体和过去临床常用的几种骨质疏松药物的较大的市场规模(如双膦酸盐类药物)。据迈威生物招股书预测,2030年地舒单抗与其生物类似药在国内市场规模将突破百亿元。

尽管和重庆当地的合作可以暂时将迈威从吃力的销售工作中解脱出来,但仅仅一个城市的市场铺开显然无法解决公司的盈利难题。
与A股相比,港股市场中的资金来源更加多元化,聚集了许多国际资本及投资机构。A股上市公司赴港上市,可以借此提升在国际市场上的知名度,并可以利用募集资金更好地开展海外业务。对迈威生物而言,若能成功赴港上市,公司也能取得更多资金用于日常经营及研发。而如何在亏损中找到盈利的拐点,如何在竞争中突出重围,将是迈威生物需要解答的关键问题。