热门资讯> 正文
2024-12-27 18:00
本文来源:时代商学院 作者:陈佳鑫

来源|时代投研
作者|陈佳鑫
【导语】
目前在北交所提交注册“超一年”但仍未上市的企业共有两家,北京扬德环保能源科技股份有限公司(下称“扬德环能”)便是其中一家。
北交所网站显示,2021年底,扬德环能申报北交所IPO,并于2023年8月过会,同年10月提交注册,但至今一年多仍未注册上市。
2024年10月,为进一步明确北交所市场定位把握标准,引导和规范上市申报行为,北交所发布最新一期《发行上市审核动态(创新性评价专刊)》(下称《创新性评价专刊》),明确了申报企业的创新性量化标准,包括研发投入金额及占比、知识产权数量等。
对于扬德环能是否符合新指引的标准,市场存在一些争议,因此,时代投研根据新指引对扬德环能的创新性、成长性以及合规性进行再评估。
12月23日、26日,时代投研也曾就创新性、成长性是否满足新标准向扬德环能发函并致电询问,截至发稿,对方仍未回应相关问题。
【摘要】
1. “双碳”下行业具有一定增长潜力,集中度难提升。煤层气综合利用可以减排温室气体,还能作为洁净能源利用,在“双碳”背景下具有一定增长潜力。近年来,我国煤层气产量持续上升,行业空间扩大。但低浓度瓦斯发电项目的就地属性使得行业集中度较低,且提升较慢,对业内企业的发展壮大构成了一定挑战。
2. 研发投入多数指标不符合最新要求。北交所在其《创新性评价专刊》中明确了创新性量化指标的具体要求,这些指标细分为研发投入、知识产权、标准制定三个方面。其中,扬德环能的研发投入金额及占比、研发人员数量占比均不满足要求。但扬德环能的发明专利数量、参与制定标准数量符合要求。
3. 过会当年业绩倒退。在《创新性评价专刊》中,北交所也对部分特定行业IPO企业的业绩成长性、稳定性提出要求。在2023年(过会当年)业绩倒退的背景下,扬德环能的业绩成长性及稳定性能否符合要求存疑。
4. 实控人曾被留置,遭遇“口碑声誉”考验。3月15日,证监会修订实施《首次公开发行股票并上市辅导监管规定》,明确建立IPO企业及其实际控制人、董监高的“口碑声誉制度”。 2022年,扬德环能实控人黄朝华被立案调查并被采取留置措施,或涉及口碑声誉制度中的违法违规情形。扬德环能的保荐机构认为,黄朝华最终未被认定为存在刑事犯罪,不构成扬德环能本次发行上市的实质性障碍。
5. 过半募资用于还债及补流必要性存疑。扬德环能本次IPO拟募资1.85亿元,其中约1亿元用于偿还借款及补流,比重较高。但从资产负债情况及现金流来看,扬德环能的货币资金能覆盖短期负债,且近年来经营活动现金流良好,是否有必要大比例募资还债及补流有待商榷。
【正文】
一、 公司背景:涉足瓦斯及光伏发电,实控人曾就职于北京市司法局
扬德环能主营业务为低浓度瓦斯综合利用业务,具体包括低浓度瓦斯发电、瓦斯综合利用装备研发制造及技术服务、超低浓度瓦斯氧化供热等业务。
同时,为发挥在低浓度瓦斯综合利用业务领域积累的管理优势,该公司也在分布式光伏发电和分布式天然气供热业务进行了一定布局。
扬德环能实控人为黄朝华,直接/间接持有扬德环能31.48%的股权。黄朝华具有从政及经商经历,1994 年 7 月至 1997 年 8 月,黄朝华就职于北京市司法局,为办公室干部;1997 年 9 月至 2002 年 4 月,黄朝华就职于中国光大银行总行,任法律处副处长;2002 年 5 月至 2007 年 3 月,黄朝华就职于中国光大环境(集团)有限公司,任执行董事兼副总经理;2007 年 6 月至今,曾担任扬德环能总经理职务,现任董事长职务。
二、 行业分析:“双碳”下具有一定增长潜力,集中度难提升
煤矿瓦斯是与煤伴生的独立矿种,是在煤化作用过程中形成并储集在煤层及其邻近岩层之中的非常规天然气,也称为煤层气。煤层气热值是通用煤的 2~5 倍,燃烧后很洁净,几乎不产生任何废气,是一种清洁高效的能源。
在煤炭开采过程中,煤层气是导致煤矿瓦斯爆炸事故的根源及环境污染的重要起因,因此在采煤之前先开采煤层气,能将煤矿瓦斯爆炸率降低 70%~85%。
煤层气在煤矿的危害,除会酿成瓦斯爆炸或瓦斯突出事故,其抽放排空还会造成对大气环境的严重破坏,其温室效应为二氧化碳的 20 多倍。加强对煤层气的开发利用,不但可以遏制瓦斯事故,还可以减排温室气体,作为洁净能源也有巨大的经济效益。
我国的能源禀赋特征是“多煤、少油、缺气”,煤炭是我国的重要基础能源,煤矿瓦斯资源丰富,地质储量达 30 万亿立方米,居全球第三位。可采储量 12.5 万亿立方米,是常规天然气的1/4 左右。
经过多年探索,我国煤层气开发和煤矿瓦斯抽采综合利用取得了长足进展,初步形成了一系列勘探、开采和利用的工艺技术。我国 2020 年实际完成煤层气(煤矿瓦斯)抽采量240 亿立方米,其中地面煤层气产量 77.7 亿立方米,利用率 91.9%;煤矿瓦斯(井下抽采)抽采量 128 亿立方米,利用率 44.8%。
国家统计局数据显示,国内煤层气产量整体呈稳步增长态势,从2014年的56.9亿立方米增长至2023年的139.4亿立方米。

近年来,国家出台一系列的法规和政策鼓励包含瓦斯发电方式在内的煤层气的综合利用,积极扶持、推动煤层气产业快速发展。
低浓度瓦斯发电业务需要与当地煤矿合作,因而该业务的集中度较低。目前在低浓度瓦斯发电业务领域投资方主要为煤矿企业自投或专业电站投资方,类似发行人既从事瓦斯发电站投资运营,也从事瓦斯发电机组生产的投资主体相对较少。
低浓度瓦斯发电项目的就地属性使得行业集中度提升较慢。从运输安全和经济性角度出发,低浓度瓦斯发电项目基本采取就地发电的方式,即在合作煤矿瓦斯抽放泵站附近建站发电,因此增加了项目的管理成本,也在一定程度上影响了行业集中度的提升。
三、创新性分析:研发投入多数指标不符合最新要求
北交所在其发布的《创新性评价专刊》中,明确了创新性量化指标的具体要求,这些指标细分为研发投入、知识产权、标准制定三个方面。
研发投入方面,要求企业最近三年研发投入占营业收入比例在3%以上;或者研发投入金额较大,最近三年平均研发投入金额在1000万元以上;或者研发投入增长较快,最近三年研发投入复合增长率达到10%以上,最近一年研发投入金额达到1500万元以上。此外,还要求企业最近一年研发人员占员工总数的比例不低于10%,或者研发人员不少于10人。
同花顺iFinD显示,2021—2023年,扬德环能的研发投入分别为723.9万元、641.33万元、676.72万元,占同期营收的比重分别为2.18%、1.87%、2.33%。截至2023年末,扬德环能的研发人员数量为27人,占员工总数的4.72%。可以看到,除了研发人员数量,扬德环能在研发方面的其他指标均不符合要求。
知识产权方面,要求IPO企业通过独立或合作研发,形成知识产权成果并应用于公司主营业务。具体来看,通常拥有I类知识产权3项以上或软件著作权50项以上。
截至2023年末,扬德环能拥有6项发明专利,符合上述要求。不过值得注意的是,扬德环能的发明专利均为2015年6月之前取得,近10年时间内未新增任何发明专利。
标准制定方面,要求IPO企业积极参与标准研究制定并形成一定成果,通常参与制定过2项以上国际标准、国家标准或行业标准。
自2008年以来,扬德环能参与编写国家能源局瓦斯氧化利用相关行业标准共3项,研发方向涵盖了超低浓度瓦斯氧化、低浓度瓦斯输送、瓦斯掺混以及瓦斯发电机组智能控制等方面,符合上述要求。
实际上,北交所只要求研发、知识产权、标准制定三方面有一方面的指标满足即可申报上市,要求并不算严苛。按此标准,扬德环能符合北交所创新性量化指标申报要求,但除研发人员数量大于10人外,其他研发方面指标均低于要求的情况仍需注意。
四、成长性分析:过会当年业绩倒退
对部分特定行业,北交所在创新性评价专刊中也提出特定的要求:对属于批发和零售业,建筑业,住宿和餐饮业,租赁和商务服务业,居民服务、修理和其他服务业,电力、热力、燃气及水生产和供应业,采矿业,交通运输、仓储和邮政业,黑色金属冶炼和压延加工业,纺织业与纺织服装、服饰业,以及轻工行业等行业领域的申报企业,保荐机构推荐其申报北交所发行上市时,应重点关注相关企业是否具有以下特征:一是主营业务是否属于国家产业政策鼓励领域,是否具有较大市场空间,市场份额是否位于行业前列。二是是否具有稳健良好的经营业绩、现金流或成长性。
招股书显示,根据中国证监会发布的《上市公司行业分类指引》(2012 年修订),扬德环能所处行业为“生态保护和环境治理业(N77)”。而同花顺iFinD显示,由于扬德环能的主业为低浓度瓦斯发电,按申万行业划分标准,其所属行业为“电力”,在创新性评价专刊中的特定行业范围内。
由于创新性评价专刊提到的特定行业基本属于成熟期行业,北交所尤其关注这些行业IPO企业的成长性及稳定性,因此提出具有较大市场空间、稳健良好的经营业绩、现金流或成长性的要求。
从业绩来看,同花顺iFinD显示,2021—2024年上半年,扬德环能营收分别为3.32亿元、3.43亿元、2.91亿元、1.54亿元,在过会当年(2023年)出现一定程度倒退,营收同比减少了15.2%,净利润同比减少了12.9%。2024年上半年,扬德环能业绩有所回暖,营收同比增长了2.19%,净利润同比增长了17.62%。

整体来看,2020年以来扬德环能业绩增长缓慢,且稳定性一般,能否符合北交所对业绩成长性、稳定性的要求存疑。
扬德环能也试图通过布局分布式光伏发电业务来打造第二增长曲线,但近年来该业务收入规模徘徊不前。2021—2024年上半年,扬德环能的分布式光伏发电业务收入分别为3610.81万元、4006万元、3935.92万元、2071.4万元。
五、合法合规性分析:实控人曾被留置,遭遇“口碑声誉”考验
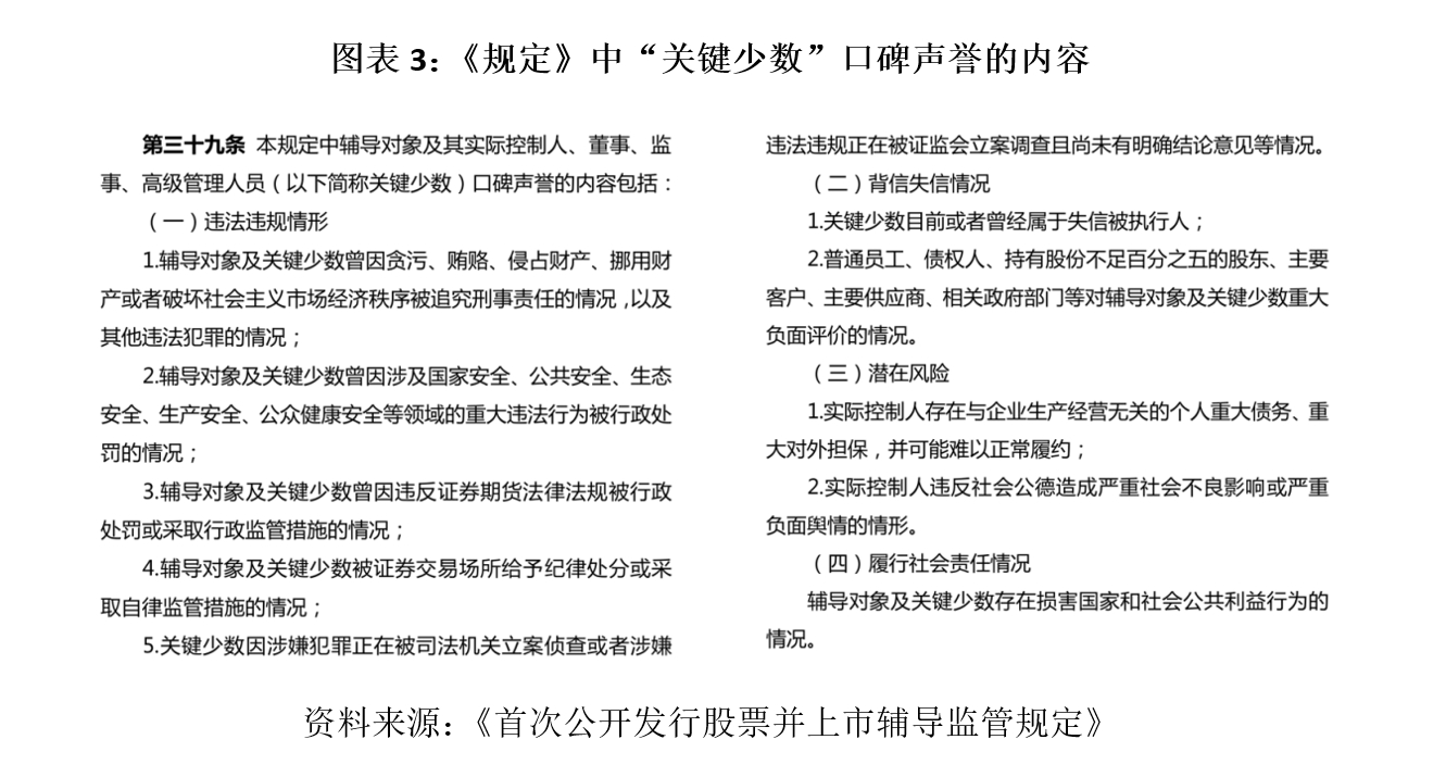
3月15日,证监会修订实施《首次公开发行股票并上市辅导监管规定》(下称《规定》),主要修订内容包括四项,其中第三项为:防范风险,建立口碑声誉制度。辅导机构应提交有关辅导对象及其实际控制人、董监高(下称“关键少数”)的口碑声誉说明,作为后续环节重要参考。

《规定》对“关键少数”的违法违规情形、背信失信情况、潜在风险、履行社会责任情况进行详细说明,如图表3所示。
扬德环能实控人曾被立案调查并采取留置措施,或涉及违法违规情形。
2021年12月27日,因在财报披露敏感期违规买卖股票,监管部门对扬德环能控股股东“北京扬德生态科技集团有限公司”和实控人“黄朝华”进行监管工作提示。
2022年7月22日,安徽省巢湖市监察委员会对扬德环能实控人黄朝华立案调查,并于同年7月28日至9月17日期间对黄朝华采取留置措施。这一突发状况也导致扬德环能在北交所的IPO进程中止。
相关公告并未披露黄朝华被立案调查及采取留置措施的原因,尚不清楚是否与此前违规买卖股票有关。
在第三轮问询函回复公告中,扬德环能的保荐机构、律师认为,扬德环能实际控制人黄朝华被立案调查并被采取留置措施,未导致黄朝华被相关司法机关认定为存在贪污、贿赂、侵占财产、挪用财产或者破坏社会主义市场经济秩序的刑事犯罪,安徽省巢湖市监察委员会确认其对黄朝华的调查工作已经结束,黄朝华不存在被移送检察机关审查起诉的情形。不构成扬德环能本次发行上市的实质性障碍。
六、募投分析:过半募资用于还债及补流
招股书显示,扬德环能本次IPO拟募资1.85亿元,其中耗资最大的项目为偿还金融机构借款,拟投入6510.08万元,另外还计划将3581.47万元募资用于补充流动资金,两个项目合计耗资超1亿元,占募资总额的比重约为55%,可见扬德环能对资金需求的迫切。

扬德环能称,拟使用6510.08万元募集资金偿还金融机构借款,以降低公司借款规模和公司资产负债率,减少财务费用支出,提高公司盈利水平。
同花顺iFinD显示,截至2024年上半年末,扬德环能的资产负债率为37.11%,拥有货币资金1.89亿元,短期借款为0.5亿元,一年内到期的非流动负债为0.87亿元,货币资金能覆盖这部分短期负债。
扬德环能的经营活动现金流也常年处于净流入状态。2021—2024年上半年,经营活动现金流净额分别为1.11亿元、1.85亿元、1.25亿元、0.47亿元,均高于同期净利润。
从资产负债以及现金流情况来看,扬德环能是否有必要将过半募资用于偿还借款及补流有待商榷。
七、风险分析:需警惕用地瑕疵风险
扬德环能瓦斯发电项目需要与煤矿合作,利用煤炭开采过程中产生的煤层气进行发电或供热,而煤矿低浓度瓦斯不允许远距离输送,扬德环能的低浓度瓦斯发电站需在煤矿瓦斯抽放泵站附近就近选址建设。大多数瓦斯发电项目建设用地属于地理位置偏远、交通不便的山地或荒地等,项目建设用地手续办理程序相对复杂,耗时较长,而项目建设工期要求明确,因此扬德环能部分项目存在土地、房屋产权瑕疵、未批先建以及因此受到行政处罚的情况。
第三轮问询函回复公告显示,截至2021年末,扬德环能在运营低浓度瓦斯发电项目共计25个,其中10个项目存在用地不合规的情况或受过主管部门的行政处罚,占比高达40%。
最新招股书显示,截至2023年上半年末,扬德环能在运营项目中存在用地瑕疵的瓦斯发电项目共有3个,2023年上半年3个项目收入占比为7.94%。其中,石港瓦斯发电项目的房屋建筑物因土地手续未办妥导致尚未取得权属证书,存在被拆除或被没收的风险。
八、估值分析:预估市值与同行相比偏小
据招股书,扬德环能本次IPO拟募资1.85亿元,拟发行不超过 5000 万股,占发行后总股本的12.25%,据此计算,扬德环能本次IPO的预估市值约为15.1亿元。
与南网能源(003035.SZ)、军信股份(301109.SZ)等同行上市公司相比,扬德环能的市值偏小,仅高于在新三板挂牌的黑碳碳投(832001.NQ)。

估值指标方面,以2023年归母净利润计算,扬德环能静态市盈率约为24.2倍,在同行可比公司中处于中等水平;以2024年上半年末净资产计算,扬德环能市净率为1.7倍,在同行可比公司中处于中等水平。
(全文5297字)