简体
  • 简体中文
  • 繁体中文

热门资讯> 正文

特朗普2.0来了!一文读懂其九大政策主张及市场影响!美国大选烧掉159亿美元,100多位亿万富翁投了多少钱?

2024-11-06 22:14

据央视新闻,当地时间11月6日凌晨,美国共和党总统候选人、前总统特朗普在佛罗里达州棕榈滩会议中心发表讲话,宣布在2024年总统选举中获胜。

美国总统大选计票仍在进行。根据多家美媒最新公布的初步测算,特朗普目前已获得277张选举人票超过胜选所需的270张选举人票提前锁定胜局。而哈里斯得票数暂为224张。

央视新闻截图

有美国研究机构预测,2024年将是美国史上最昂贵选举周期,总支出预计将高达159亿美元,继2020年花费151亿美元后,再次成为史上最贵选举。

特朗普宣布胜选后,特朗普媒体科技集团美股盘前大涨逾44%。

美股三大股指期货持续拉升,道指期货涨幅扩大至3%,标普500指数期货涨2.3%,纳指期货涨1.7%。

同时,美国30年期国债收益率上涨23个基点,创2020年以来最大单日涨幅。

欧元兑美元一度跌超2%,创自2020年3月以来最大单日跌幅。

特朗普重回白宫

美国有50个州,逾3.3亿人口,约1.61亿注册选民。不过,美国总统大选不是全民普选,其采取的是选举人团制度——大选结果由538张选举人票决出,候选人拿到270票,即总票数的一半以上就能胜选。

而选举人团制度的关键,就在于无论候选人以多微弱的优势赢得一个州,就能获得该州所有的选举人票,即“赢家通吃”。这样的制度使得大多数州通常倾向于某个特定政党,形成所谓的“蓝州”(民主党票仓)和“红州”(共和党票仓)。

在这种制度下,真正会对最终选举结果走向产生关键影响的,则是七个摇摆州。在最近几次美国大选中,赢得多数摇摆州的政党,也是美国大选的最终获胜方。

虽然本次计票前,民调显示,哈里斯以微弱的优势在摇摆州领先特朗普,但实际投票情况却大相径庭,七个摇摆州全面“翻红”,支持特朗普。

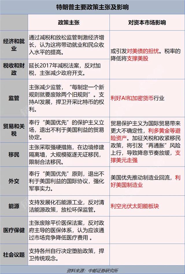
特朗普主要政策主张及影响

特朗普在胜选讲话中表示,将进行减税,并称美国想要一支强大的军队。特朗普承诺,将“结束战争”,并将“信守对美国公民的承诺”。

他同时称,要立刻封锁边境,防止非法移民进入。

此前有媒体分析称,特朗普若在此次选举中当选,将继续推行其保守主义的执政风格,或将继续推进美国产业回流、在环境保护上采取更加保守的政策以及为大企业减税等。此外,特朗普在竞选期间,曾就对结束“俄乌冲突”作出多次表态,声称在上台后将努力推进俄乌冲突的结束。

以下为特朗普九大主要政策主张及影响:

史上最烧钱大选

总支出预计达159亿美元

据央视新闻,有美国研究机构预测,2024年将是美国史上最昂贵选举周期,总支出预计将高达159亿美元,继2020年花费151亿美元后,再次成为史上最贵选举。

长期以来,金钱是美国选举中的主导因素,谁能筹集到更多资金就有更大赢面。有人说,通往白宫和国会山的路,都是“黄金”铺就的。天价广告、上门宣传、巡回演讲……疯狂的竞选造势都离不开雄厚资金的支撑。

报道称,1.1万个政治团体为美国2024年大选活动已花费了147亿美元。有数据显示,在美国2024年的选举活动里,来自200美元以下小额捐赠者的资金仅占所有筹款的16%。竞选资金的大头,无疑是作为金主的富翁和财团。

据统计,在今年的美国大选中,已有83名亿万富翁支持哈里斯,52名支持特朗普。支持哈里斯的知名富豪包括比尔·盖茨,彭博社创始人迈克尔·布隆伯格等。支持特朗普的知名富豪包括银行业富豪蒂姆·梅隆、企业家埃隆·马斯克等。

据报道,已给特朗普捐款至少1.1亿美元的马斯克,在前几天甚至抛出 “钞票”换支持的方案力挺特朗普,面向7个“摇摆州”选民举办线上抽奖活动,每天从7个州的部分登记选民中抽取一人,赠予100万美元奖金。

一旦总统候选人最终成为美国总统,投桃报李是必须的。盖茨选择支持哈里斯,背后是为了维护医疗、气候等传统政策的既得利益。对于马斯克来说,则是特朗普的政策更加有利。他拥有一系列涉及卫星、电动汽车、人脑植入芯片和人工智能机器人的企业,这些企业严重依赖联邦政府的合同和规则。

风险及免责提示:以上内容仅代表作者的个人立场和观点,不代表华盛的任何立场,华盛亦无法证实上述内容的真实性、准确性和原创性。投资者在做出任何投资决定前,应结合自身情况,考虑投资产品的风险。必要时,请咨询专业投资顾问的意见。华盛不提供任何投资建议,对此亦不做任何承诺和保证。