简体
  • 简体中文
  • 繁体中文

热门资讯> 正文

美联储降息前瞻:“何时降”已成定局,“怎么降”成为核心问题

2024-08-29 18:56

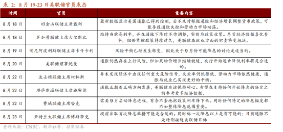
当地时间8月23日,美联储主席鲍威尔出席了杰克逊霍尔(Jackson Hole)会议,并在会议讲话中释放出了明显的降息信号。在2008年金融危机后,杰克逊霍尔会议往往成为各类货币政策的前瞻指引。本次的发言便被视为即将开启降息周期的信号,为本就预期浓厚的9月议息再添一把火。

在8月末的时间节点来看,美联储的降息将如何执行?围绕美联储降息的问题,本文将对此进行浅析。

降息预期为何得到强化?

为了肯定过往决策的正确性,鲍威尔在本次讲话中将重心放在了美国通胀变化的原因中。根据鲍威尔给出的结论来看,美国走出疫情后、美联储对总需求的持续抑制和美国经济的韧性,共同促进了通胀回落的结论。整体上来说,鲍威尔认为其自2020年以来的抗通胀政策,已经取得了较为圆满的结果。

从鲍威尔在8月23日的讲话来看,对美国就业数据的优先级提升是推动降息进程开启的主要原因。鲍威尔在会议中明确表示,“不寻求也不欢迎劳动力市场进一步降温”,似乎意在将就业目标置于通胀目标之前。而在过往两年的利率停滞时期中,市场普遍认为通胀目标的下降是和失业率上升相互捆绑的,如今鲍威尔的表态,较过往的“唯通胀论”有所转变。

究其原因,日前由美国劳工数据局公布的2024年一季度就业和薪资普查数据(QCEW)或是主因。根据劳工部数据,美国2024年一季度的非农就业总人数累计为1.5721亿个岗位,相较于2024年3月公布的非农就业总人数出现了81.8万的岗位缺口。而非农数据也根据此,对过往劳动力市场的就业数据进行了大幅下修。

据悉,美国劳工部的数据是基于在美企业拥有失业保险的就业岗位汇总而来,不统计自我雇佣人员。而非农数据是通过电话、传真、电子数据等各类方式回复统计而来,严谨程度相较于美国劳工部有较大差距,因此非农往往会根据QCEW对数据进行修正。而从被修正过后的数据来看,过往的就业劳动数据存在不少虚高的情况

当然,这并不代表非农的数据就是完全失真的。因为非农的统计数据中会包含不少非法移民以及自雇人员,这类人员的社会保障本就存在一定缺失,因此不被计入美国劳工部的数据中。但整体来说,QCEW公布的数据显然不像之前非农就业数据那般强韧。

具体数据方面,还需要等待2025年QCEW出具完整的报告,才能对比全年视角下的非农数据偏差。但对于美联储来说,或许目前的就业数据已经有“错失降息时点”的怀疑了,其优先级需要被拔高,以免引起另一个方向的风险。

 

降息路径或如何运行?

 

尽管在降息开启时点方面,鲍威尔表现得相当鹰派,但在怎么执行降息这点,鲍威尔其实表现出了相当的神秘感。在讲话中,鲍威尔只是提到“降息时机和节奏将取决于后续数据、前景变化和风险平衡”。对于具体的降息规模,目标点位和路径,鲍威尔都没有去讨论,同样也没有刻意反驳有关单次大幅降息(50BP)的预期。

整体来说,鲍威尔在降息节奏方面的态度较为模棱两可,而市场也对此做出了相应调整。鲍威尔讲话后,市场关于9月降息50bp的预期概率小幅升高,降息25bp的概率小幅回落。根据CMEFedWatch的数据预测,当前市场定价9月降息25bp的概率为76%、降息50bp的概率为24%,11月和12月分别降息25bp和50bp的概率分别为53%和44%。换言之,最可能的路径是年内降息100bp、未来一年降息200bp。

不过需要指出的是,在本次讲话的内容中,鲍威尔没有提到所谓的“通胀目标”,只说会在晚些时候开始每五年一次的货币政策审查进程。而这是过去几年中鲍威尔最为看重的指标。时至今日,美国的通胀预期依旧没有达到2%的目标,而从过往美联储官员的发言来看,实际上当前的通胀数值应该是没能达到美联储的降息预期的。

只是今时不同往日,在全球宽松、各国已开启降息周期的大背景下,美联储或许到了“不得不降”的时刻。因此在后续的利率政策中,通胀的优先级或不及过往。但正因为通胀目标尚未达到,过往的政策惯性有可能影响美联储后续的决策。在降息节奏上,笔者倾向于美联储的降息是不连续的,是“走走停停”的。

根据鲍威尔目前的发言来看,经济数据尤其是就业表现会成为决定降息节奏的关键。即将出炉的8月非农数据,或将成为显著影响9月降息决策的关键因素。若就业数据高于预期,年内的降息路径也有可能会低于100BP,在75BP、50BP之间扰动。

9月的降息已然板上钉钉,但若是在9月-10月期间,美国的通胀数据出现显著反弹,而劳动力市场在偏紧的状态下进一步收紧,届时美联储在降息方面的决心,或许并不能支持其一直维持其降息进程。市场上目前维持的降息交易氛围,或许也因此会受到影响。若就业数据进一步萎靡,则年内多次,或是单次大幅降息的概率则会有所提升。

老生常谈,降息对资产的影响几何?

从目前美国经济的环境来看,其经济韧性尚在,环境距离深度衰退尚远,决议降息的主要目的在于抑制就业数据进一步恶化。因此本次降息可被视为所谓的“预防式降息”。参考1984年以来美联储的降息历史来看,这类降息往往节奏不会太过激进,初期进度可控,但整体降息幅度却有可能根据经济环境的变化而具有较深的深度。

若从短期来看,预防式降息往往对美股、美债、黄金等资产具有利好效应,降息释放的流动性将不同程度地刺激这类资产的配置规模。但在之前的文章也有提到过,降息往往是有提前反应的。从美股、黄金7月以来的走势来看,这种“抢跑”的体现还是比较明显的。因此在降息的当月,反而需要注意一定的回调风险。

不过就黄金走势而言,其价格显然有更多的支撑要素存在。在笔者过往的判断中,黄金在年内或在2500点下方高位震荡为主。但实际金价在日前就打破了2500美元的关口,最高一度涨至2531美元。在7-8月间,中东局势与乌俄冲突局势都迎来了不同程度的恶化,笔者认为这是推动金价上行的主因。而降息对于金价的刺激,笔者依旧认为其已经在市场上得到了反应,降息开启后金价的涨幅预期依旧不看得太高。

从长期视角来看,权益类资产以及黄金,往往在降息带来的流动性宽松中都能够获得较为不错的正向收益和平均回报。而和实体经济捆绑较深的大宗商品价格、原油价格,在降息周期中往往面临压力。同时,美国市场的降息往往会带动全球流动性的活跃,亚洲的新兴市场在其中或有望受益。

但美元降息周期的开启,也并不意味着国内市场的流动性就会迅速得到补正,迎来好转。尤其是在中美竞争关系较为紧张且经济周期并不同步的背景下,应该考虑到来自美洲的流动性会因为其他因素而遭到阻截。评估中国资产的走向,最终还是要关注中国自身的基本面改善。

风险及免责提示:以上内容仅代表作者的个人立场和观点,不代表华盛的任何立场,华盛亦无法证实上述内容的真实性、准确性和原创性。投资者在做出任何投资决定前,应结合自身情况,考虑投资产品的风险。必要时,请咨询专业投资顾问的意见。华盛不提供任何投资建议,对此亦不做任何承诺和保证。