简体
  • 简体中文
  • 繁体中文

热门资讯> 正文

李想发布全员内部信:理想MEGA存在节奏问题且过分关注销量

2024-03-21 14:56

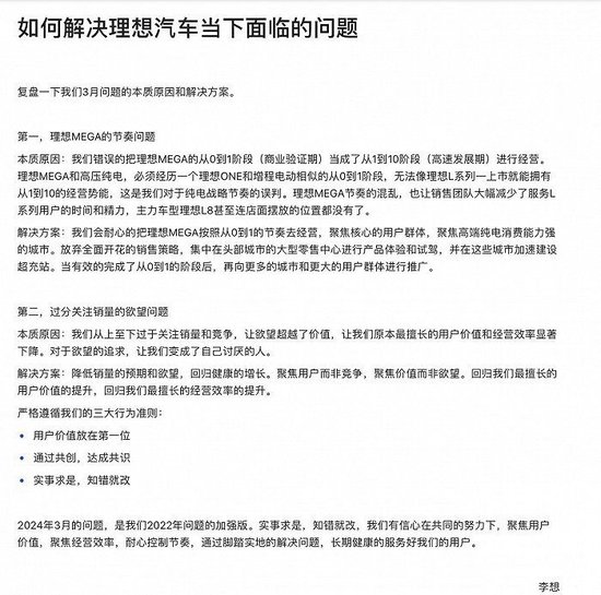
3月21日,理想汽车CEO李想发布全员内部信。他在内部信中复盘了理想汽车3月出现的问题和提出解决方案。李想认为,理想MEGA出现节奏问题,错误的把理想MEGA的从0到1阶段(商业验证期)当成了从1到10阶段(高速发展期)进行经营。另外,理想汽车从上至下过于关注销量和竞争,让欲望超越了价值。

李想认为,理想汽车将会耐心地把理想MEGA按照从0到1的节奏去经营,聚焦核心的用户群体,聚焦高端纯电消费能力强的城市。放弃全面开花的销售策略,集中在头部城市的大型零售中心进行产品体验和试驾,并在这些城市加速建设超充站。当有效的完成了从0到1的阶段后,再向更多的城市和更大的用户群体进行推广。

 

 

 

 

 

 

 

 

 

 

 

 

 

 

风险及免责提示:以上内容仅代表作者的个人立场和观点,不代表华盛的任何立场,华盛亦无法证实上述内容的真实性、准确性和原创性。投资者在做出任何投资决定前,应结合自身情况,考虑投资产品的风险。必要时,请咨询专业投资顾问的意见。华盛不提供任何投资建议,对此亦不做任何承诺和保证。