简体
  • 简体中文
  • 繁体中文

热门资讯> 正文

2024年值得关注的十大产业趋势

2024-02-13 16:00

本文来自:兴证策略张启尧,作者:兴证策略团队

引言:当前国内经济正从传统动能驱动转向新动能驱动,新动能是未来增长空间最为广阔的领域。以数字经济、AI、高端制造为代表的新动能方向近期产业催化不断,有望逐步映射到股市的投资机会中。

我们筛选出2024年产业发展迎来重要变革、有望成为重要投资主线的十大产业趋势,供各位投资者参考:

一、算力:海外头部加速“内卷”,国产厂商正在崛起

需求端,算力是数字时代的新生产力。数据海量增加,算法模型愈加复杂,应用场景的深入和发展,都带来了对算力需求的快速提升。AI发展主要依赖两个领域的创新和演进:一是模仿人脑的数学模型和算法,其次是支持AI训练计算的半导体芯片。AI芯片所代表的算力是人工智能的底层基石,随着大模型的参数量和训练数据不断增加,芯片对于算力的需求也进一步增长。2018年发布的GPT-1有1.2亿个参数,而2023年发布的GPT-4的参数量接近1.8万亿。据估计,以训练GPT-4为例,需要约2.5万块算力为19.5TFLOPS(浮点运算每秒19.5万亿次)的英伟达A100训练近百天才能完成。根据OpenAI数据显示,从2012年起,全球AI算力的需求增加了超过30万倍。

 

 

海外供给端,AI芯片头部厂商之间的激烈竞争推动产业发展。海外英伟达和AMD竞争激烈,双方分别在2023年11月和12月推出HGX H200和Instinct MI300X。H200在生成式人工智能、大语言模型、高性能计算方面取得了显著的进展。该产品搭载了HBM3e的GPU,成功突破了内存和带宽的瓶颈,不仅使推理速度和能效得到了极大提升,而且具备了超高性能计算的能力。MI300X基于AMD最新第三代CDNA架构,拥有惊人的1530亿个晶体管,超越了英伟达H100的800亿个晶体管。在FP8计算方面,MI300X达到42 petaFLOPs,相较于H100的32 petaFLOPs展现出显著的算力优势。如果能够成功实现量产,AMD的产品有望对英伟达构成有力挑战。英伟达和AMD之间的新一轮算力竞赛,推动头部产品在架构和工艺不断创新,持续引领产业发展。

国产供给端,国产AI芯片厂商正在崛起,国产化趋势有望加速。由于美当局在2023年10月发布针对芯片的出口禁令新规更加严格地限制了中国购买包括先进计算半导体、半导体制造设备和超级计算机项目等重高端芯片,AI芯片国产化趋势或将加速,国产AI芯片厂商正在崛起。华为在国产算力领域处于领先地位,基于昇腾系列AI处理器,构建了Atlas人工智能计算解决方案。2023年8月,科大讯飞发布星火一体机,并宣布正与华为合作打造面向超大规模参数大模型训练的国产算力集群,其性能将与英伟达的A100芯片媲美。这是昇腾910B芯片首个对外商业化产品,为昇腾产业链的未来展现良好前景。此外,上市公司海光信息[1]、寒武纪等和非上市公司如壁韧科技、燧原科技、摩尔线程等均推出了一系列对标大模型训练的国产AI芯片。总体来看,国产替代背景下,国产AI芯片正在加速追赶,性能发展空间巨大,技术前景广阔。

[1]注:海光信息为兴业证券科创板做市公司。

 

 

AI芯片作为算力的硬件基石,在需求端和供给端的双重催化下,全球AI芯片市场规模预计将持续扩大,而我国自主可控的AI芯片发展势头迅猛,市场规模增速预计将快于全球水平,关注国产芯片投资机会。根据IDC预测,到2025年,我国AI芯片市场规模将达到1780亿元,21-25年,我国AI芯片市场规模的复合年增长率(CAGR)预计为42.9%,高于同期全球市场规模增速(32.1%)。随着我国AI下游需求的爆发和海外芯片流入日益收紧,国产AI芯片算力有望持续迭代,量价未来可期,是值得关注的长期大趋势。

 

 

二、大模型:全球生态优化完善,国产大模型加速迭代

人工智能大模型正掀起新一轮科技发展热潮,重塑生产方式、优化产业结构、提升生产效率的赋能效应日益显现。大模型是参数量庞大的机器学习模型,随着AI硬件发展实现突破,大模型的快速训练成为可能,全球大语言模型的行业发展进入加速期。2023年一季度以OpenAI为代表开发的ChatGPT等大语言模型成为现象级产品,标志着AI大模型落地有了明确进展。此后海外微软、谷歌、Meta 等公司均发布自己的大模型产品,国内百度、阿里、科大讯飞等众多公司也迅速推出了自己的大模型。根据赛迪顾问数据,截至2023年7月底,国外大模型发布数量累计达138个,国产大模型增长迅速,共发布64个。

 

 

海外大模型行业率先起航,OpenAI 引领行业发展,谷歌成为有力竞争者。OpenAI以其领先地位逐步构建GPT生态圈,2023年11月公布的GPT-4 Turbo支持更大上下文窗口,具备视觉、语音合成等新能力;2024年1月11日上线的GPT商店,支持制作并上传各类大模型应用,促使OpenAI从软件服务商转型为生态构建者,未来有望构建人工智能的IOS生态。而谷歌作为人工智能领域的老牌巨头正持续追赶中,2023年12月宣布将推出第一款支持原生多模态的大模型Gemini,拥有复杂推理能力和高级编码能力,可以理解文本、图像、音频等多种形式内容,可能拥有接近甚至超越GPT-4的性能,有望在未来与GPT系列分庭抗礼。

 

 

国内大模型竞争格局仍未定型,未来行业龙头优势有望扩大。国内大模型正处于成长期,去年下半年百度发布文心一言4.0、科大讯飞发布星火3.0、腾讯更新混元大模型等,数量和质量逐步提升。根据SuperCLUE中文大模型排行榜,国产头部大模型的综合能力已超越GPT-3.5,接近GPT-4水平。此外,国内官方积极布局大模型领域,引导行业正向发展。2023年12月,国内首个官方“大模型标准符合性评测”揭晓,阿里云、百度、360、腾讯旗下的大模型产品成功通过评测,标志着它们在通用性和智能性等维度已达到国家相关标准要求。未来重点关注:1)通用模型领域行业龙头的优势将随时间不断扩大,强大的技术、资金、人才和应用使大型企业有望占主导地位。2)中小企业面临挑战和机遇,可以依靠在特定细分市场和数据处理方面的优势成为垂直领域的关键参与者。

 

 

三、消费电子:硬软件加成下,AI引领消费电子新浪潮

科技产业周期的演绎通常遵循从基础设施到硬件终端的规律,就像移动互联网从3G、4G到智能手机一样。当前,AI产业也在遵循这一规律演进。2023年,海内外AI基础大模型纷纷落地,而2024年将见证各种基于AI模型的消费电子产品如AIPC、AIXR、AI手机等相继亮相。

基于AI的消费电子产品已开始首轮商业化落地,作为最适合搭载大模型的理想平台,首当其冲的就是搭载AI驱动显卡和AIGC应用的AIPC产品。由于性能、内存、散热等优于手机,AI PC有望率先成为大批量落地的 AI终端。硬件端,英伟达于今年1月推出GeForce RTX 40 SUPER系列显卡,均由英伟达开发的Ada Lovelace架构(第三代RTX)提供动力支持。在由AI驱动的DLSS 3技术加持下,RTX 40 SUPER系列实现性能翻倍式增长,支持500多种RTX游戏和App。软件端,英伟达还发布了诸多生成式AI驱动的PC应用和服务,例如:ACE支持玩家与NPC进行自然语言交互,实现实时反馈;TensorRT显著提升了文生图AIGC应用Stable Diffusion的出图速度,让每秒百图成为现实;Chat with RTX技术Demo可将PC端侧大模型与本地数据进行连接,更好地理解用户。硬件端与软件端齐发力,AIPC行业迎重磅催化,有望引领新一轮PC消费热潮。

 

 

XR可穿戴终端的蓬勃发展与AI生成内容可深度耦合,驱动新的产业增长点。当前XR行业缺乏优秀内容,主要原因在于内容制造成本过高。而AIGC可通过AI方式生成3D场景,为XR行业提供所需的海量虚拟空间环境和虚拟人物。以腾讯为例,其在2023年游戏开发者大会提出了自研的3D虚拟场景自动生成解决方案,仅需数周即可搭建一座25万平方公里的3D虚拟城市,而过去通常需要多名美术师花费数年才能完成。同时,LLM模型和SAM模型有望提升XR设备的语言交互和物体识别能力,提升用户的交互式体验。AIGC可显著降低内容生产成本,提高用户交互体验,加速XR生态落地,驱动产业发展。

 

 

AIGC为手机赋能,各厂商推进移动端AI应用布局。高通、谷歌等多家海外巨头不断推进在手机端的生成式AI应用布局,国内手机厂商也在同时研发大模型端侧的应用,以推动手机端AI智能助理的发展。自2023年8月以来,国内外智能手机品牌积极引入AI功能, AI手机相继亮相。手机厂商将重心放在搭载本地AI大模型的智能手机上,这使得智能手机能够实现智能交互、AI文本创作、AI修图、实时语音翻译等特色功能。随着AI在系统协同层面的不断成熟,将有效提升用户的使用体验。移动端的科技创新有望缩短换机周期,带动全球智能手机出货量回归正增。

 

 

AI浪潮有望在硬软件的加成下逐步扩散至中下游消费电子应用市场。建议重点关注:1)AIPC:搭载AI驱动显卡和AIGC应用的个人电脑产品,联想、惠普等传统巨头将迅速导入该赛道,关注国内PC产业链机会;2)AIXR:与AIGC可深度耦合的可穿戴终端,苹果有望引领产业链快速发展,国内XR设备生产产业链有望受益;3)AI手机:搭载本地AI大模型的移动设备,华为、谷歌、VIVO等已在大模型有所突破的厂商有望拔得头筹。

 

 

四、数据要素:加快体系化构建,推动数据与产业融合发展

数据要素是国家基础建设的战略性资源,近年来市场规模快速增加。在国家顶层设计的持续加码、“十四五”规划对于数字经济逐渐重视的大背景下,数据要素市场进入体系化构建的快速发展阶段,市场规模快速增加,2023年市场规模有望达1300亿元左右,到2025年预计将突破2000亿元。细分领域来看,各环节市场规模分布相对比较均衡,数据生产、流通、应用及生态保障环节的市场规模均超过50亿元。

 

 

数据要素是驱动我国经济高质量发展的新动能,政府政策的密集出台推动行业加速发展。受地缘政治等多重因素影响,各个行业的产业链安全正越来越被受重视,而数据方面的安全则是建立国家安全的基础,同时数据要素也是促进劳动、技术、资本等生产要素增长的关键所在。因此近两年来国家以及地方政府频繁发布相关政策助力数据要素行业,激活行业内潜能,加快数据基础设施建设。尤其是“数据二十条”政策和数据要素进入“十四五”规划的举措都成为全方位、系统性发展该行业的重要依据。2023年10月,国家数据局正式挂牌成立,以此承担统筹推动中国数据要素基础建设、数字经济建设方案、国家数据战略等多项重要责任。国家高度重视下,数据要素产业有望持续受到政策催化从而加速发展。

 

 

除国家战略需求外,人工智能领域的高速发展也驱动数据要素行业的需求爆发。2023年最新的AI大模型GPT-4的数据需求量是上一代的10倍以上,健全的数据供给侧生态产业链将丰富数据集,并且减低数据获取成本,是推动我国人工智能领域高质量发展的必要条件。除此之外,2024年开始的“数据要素x”行动目标在未来三年内将数据与工业制造、科技创新、金融服务、医疗健康等12个行业融合发展,为数据要素产业带来跨行业创新和协同增长的巨大机遇。

 

 

未来人工智能高速发展驱动数据要素供给侧改革。作为AI大模型训练的基础,数据要素领域提供的训练数据在数量和质量方面都有严格要求。当前我国人工智能行业缺乏高质量的数据集供给,主因数据产业链的发展处于初级阶段,还需要在技术方面来提升数据质量,给大模型发展补充充足的养料。随着在采集、存储、流通、安全等各领域全产业链的体系化建设,各细分领域重难点技术或将逐步实现突破创新,我国也将在该发展阶段完成基础的数据领域发展建设,并向“数字中国”全速前进,同时数据要素与各类经济新动能交织融合,数据价值与行业发展相互交错,数据引擎正在被注入强大的动力。

 

 

投资方面,数据要素产业链建议重点关注:1)数据供给:数据供应商、数据服务商;2)数据流通:数据交易所参股企业;3)数据需求:数字化转型服务商、数据应用方。

五、智能驾驶:步入新阶段,高级别智能驾驶加速落地

国内新能源汽车销量持续超预期,伴随渗透率提升,汽车发展从电动化进入智能化新阶段。需求侧,2023年全年中国新能源汽车销量高达949.5万辆,市占率高达37.74%,产销量稳居全球第一,2023年12月发布的《2024中国汽车市场整体预测报告》预测2024年中国新能源汽车销量将达1150万辆左右。国内新能源汽车的强劲需求构筑汽车智能化基础,目前汽车行业已经进入新能源汽车智能驾驶新阶段,智能网联汽车作为汽车与电子、信息通信、交通等领域融合创新的重要载体,其发展对优化城市产业结构、提升城市交通效率、增加城市税收收入具有重要促进作用,且正在逐步由测试示范逐渐向商业化应用渗透,从单一交通工具蜕变为智慧城市建设的重要节点,未来市场规模有望快速扩张。

 

 

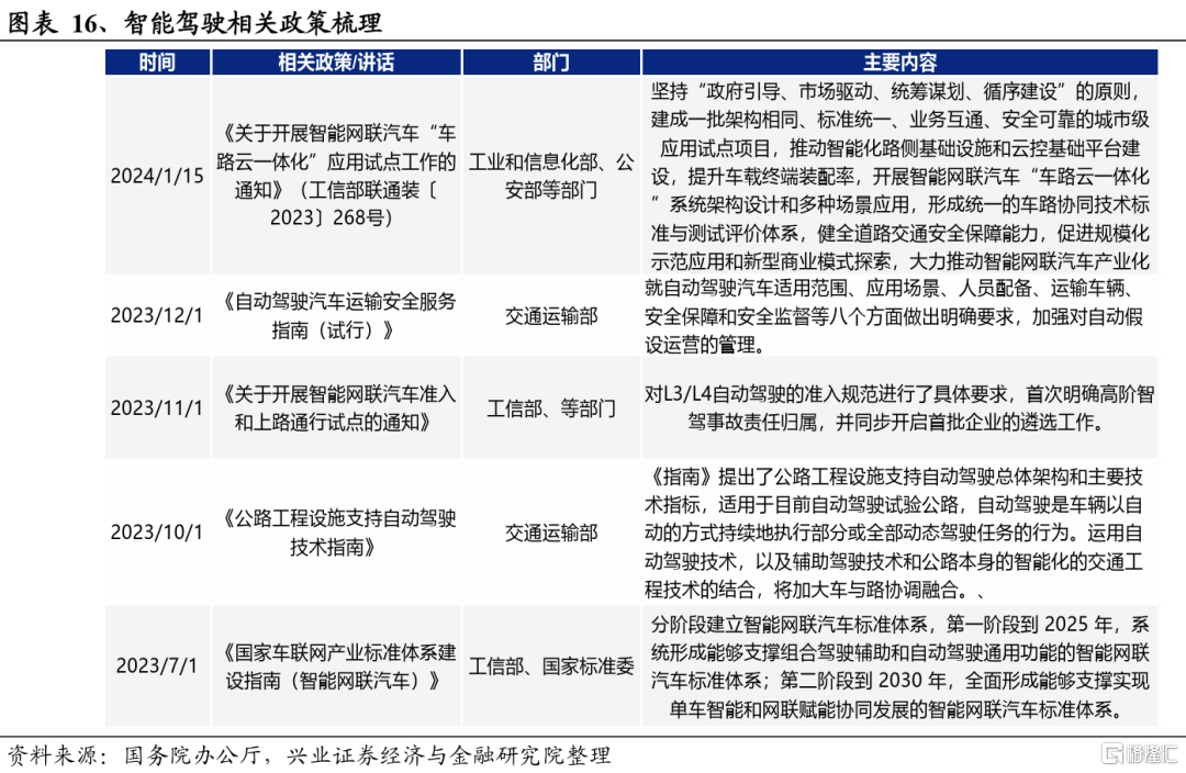
政策为智能驾驶行业重要驱动因素,近年来国家层面支持政策密集出台。其中 2023 年11 月、12 月接连发布《关于开展智能网联汽车准入和上路通行试点的通知》、《自动驾驶汽车运输安全服务指南(试行)》,通过前者对 L3/L4 自动驾驶的准入规范进行了具体要求,首次明确高阶智驾事故责任归属,并同步开启首批企业的遴选工作,通过后者对自动驾驶汽车适用范围、应用场景、人员配备、运输车辆、安全保障和安全监督等八个方面做出明确要求。政策为智能驾驶行业提供了重要的引导和规范,有望持续推动智能驾驶商业化加速落地。

 

 

高级别智能驾驶24年有望加速落地,当前多款智驾新能源汽车均为高级别智能驾驶设置了硬件冗余以供升级,多家厂商已取得L3智能驾驶测试牌照,消费者对自动驾驶持有更开放的态度。从算力层面来看,当前部分车企已经布局了足够支持L4智能驾驶的硬件基础,而特斯拉的Modle 3、Modle Y、Modle S和Modle X,小鹏的P5、P7,以及长安Uni-T、问界M7、蔚来ES8等多个热销产品在感知能力、算力等方面已经可以满足L3级自动驾驶的需要。在《指南》与《通知》发布后,宝马、智己、奔驰等汽车公司均已经获得所在城市的L3智能驾驶牌照,开展L3驾驶测试。同时,根据麦肯锡中国的调查显示,我国消费者对自动驾驶普遍保持一个开放的态度,为24年高阶自动驾驶落地商业化提供了较好的市场环境。

 

 

投资方面,未来重点关注:1)智能驾驶相关技术突破:随着人工智能、大数据、云计算等技术的发展,高级别智能驾驶技术有望持续实现重大突破,特别是在座舱、感知、决策和控制系统方面;2)商业应用加速:更多国内整车厂有望推出具备高级别智能驾驶功能的新车型,同时出行服务提供商可能会开始大规模部署自动驾驶出租车或无人配送车辆;3)车联网:智能驾驶快速发展为车联网提供落地空间,重点关注路侧核心设备、通信终端及设备、信息安全等环节。

六、人形机器人:商业化井喷正当时,产业化加速落地

商业化机器人产品迎来井喷,涉及多个应用领域。在CES 2024展会上十余款商业化机器人产品发布。三星、LG 推出智能家居机器人,提供智能家居管理、陪伴等功能;科沃斯推出多功能清洁一体机地宝 X2 COMBO;九号公司推出赛格威智能割草机器人;开普勒推出先行者系列通用人形机器人;Embodied推出教育机器人Moxie AI;宇树科技推出全尺寸通用机器人Unitree H1,各个重要技术参数上也全面超越Tesla-1、Tesla-2;Enchanted推出分别为面向医院和酒店场景的Miroka和Miroki;Richtech Robotics对双臂机器人ADAM进行了AI功能升级,ADAM可以执行更复杂的任务,例如模仿人类精度倒啤酒等。

 

 

重磅政策推动产业化加速落地。2023年11月2日工信部印发《人形机器人创新发展指导意见》提出,到 2025 年,人形机器人创新体系初步建立,“大脑、小脑、肢体”等一批关键技术取得突破,确保核心部组件安全有效供给;到2027年,人形机器人技术创新能力显著提升,形成安全可靠的产业链供应链体系,构建具有国际竞争力的产业生态,综合实力达到世界先进水平。这是全球第一次,政府真正出台有整体规划、明确目标和切实办法,而且落地到了具体细节,聚焦推动人形机器人产业发展的顶层设计文件。

 

 

2023年是多家机器人企业集中发布人形机器人产品的产业元年,行业进入实质性发展阶段,预计2024年或将进入小批量量产元年,带动全产业链受益。弗若斯特沙利文预计,2028年中国智能服务机器人及其解决方案市场规模将达到1832亿元,2022年至2028年的CAGR为23.5%。2023年11月,人形机器人研发企业傅利叶智能对外透露,傅利叶通用人形机器人GR-1已经实现量产,并在9月份开启预售,目前开始陆续交付。展望未来,我们认为智能机器人有望在2024年实现小规模量产,2025年有望大幅放量,带动全产业链受益。重点关注产业链价值量较大的零部件环节,例如电机、滚珠丝杠、减速器、传感器等。

七、低轨卫星通信:从0到1,低轨卫星网络全面铺开

低轨卫星通信用途横跨军、民等多领域,战略意义重大,现金流盈亏平衡证实商业模式可行性。在民用领域,星链的用户体验优秀,根据PCMag数据,星链下载速度最高超过200Mbps,延迟为20-50ms。此外,星链的Direct To Cell服务将在2024年支持短信,并在2025年推出语音和数据服务,适用于现有的所有4G和5G手机,不需要新的硬件或应用程序。2023年11月,据SpaceX的CEO马斯克透露,SpaceX的星链业务已经实现了现金盈亏平衡,证实商业模式可行性。

 

 

国内卫星通信应用领域不断拓展,商业化进程加快。国内手机及车载卫星通信加速渗透,中国联通已完成首个手机直连卫星验证,华为率先实现手机直连卫星;吉利未来出行星座第二批 11 颗卫星预计 2024 年初发射,赋能汽车自动驾驶等领域。随着卫星通信逐渐成为手机标配,叠加汽车等新兴应用领域涌现,国内卫星互联网商业落地或加速,C端应用空间广阔。

 

 

近地轨道资源有限,预计2024年是实现我国低轨卫星通信0到1的关键一年。根据国际电信联盟(ITU)的规定,位置和频段等近地轨道资源主要以“先到先得”的方式分配,且申请相关频率的单位必须在7年内完成卫星发射和信号验证才能真正拥有该频率的使用权。为抢占近地轨道资源,我国已申报多个互联网星座计划,合计预计发射卫星约4万颗,其中最大的为GW星座计划预计发射卫星约1.3万颗。其中GW计划在2020年9月申报,因此必须在2027年完成发射及信号印证,时间较为紧迫。此外,G60星链也将于2024年开始批量发射。我国2023共完成了4次卫星互联网相关卫星的发射,相比此前显著提速,预计2024年是卫星互联网相关卫星大规模发射,实现我国低轨卫星通信0到1的关键一年。

 

 

预计2027年市场空间超7000亿元,未来重点关注卫星发射产业链、可复用火箭研发进展情况、以及卫星互联网未来发展趋势等。根据德勤预测,2027年我国低轨卫星网络总规模有望达到3950颗,预计卫星制造、发射和地面设备总投资达1690亿元,卫星运营市场空间可达7000亿元。未来重点关注:1)由于卫星发射是低轨卫星通信产业链的最关键环节,因此发射成功次数和一箭多星数量决定了行业空间的上限。产业链层面,空间段及地面端基础设施建设先行,通信载荷、相控阵雷达、信关站核心网等上游卫星制造发射和地面站环节将深度受益;2)可复用火箭可以大幅降低单星发射成本,是实现低轨卫星通信大规模商业化应用的痛点环节,类比SpaceX试验情况,我们认为未来1-2年内有望实现入轨可回收;3)卫星互联网未来发展趋势,例如星上处理、星间链路、手机直连、高低轨协同、星地频率共享以及低轨导航增强等。

 

 

八、低空经济:eVTOL有望成为新“爆点”

2023年10月以来低空经济相关政策密集推出,中央高度重视,深圳经验有望在全国逐渐推广。2023年10月以来,低空经济相关政策密集推出。2023年10月27日,国家发改委等七部门发布《关于再次推广借鉴深圳综合改革试点创新举措和典型经验的通知》,提出推广深圳创新举措及典型经验共22条,其中创新低空经济发展新机制等举措拟在符合条件的特定范围内先行推广。2023年12月12日,中央经济工作会议将低空经济定位为“战略性新兴产业”,体现了中央对低空经济的高度重视。展望2024,我们认为深圳经验有望在全国逐渐推广。

 

 

产业链完善,市场空间广阔,2025年低空经济对国民经济贡献将达3到5万亿元。低空经济的产业链完善,目前以无人机产业为主导。据深圳市交通运输局统计,2023年,深圳新开通无人机航线77条,累计开通航线156条,完成载货无人机飞行量超60万架次。到2025年,深圳将网格化布设600个以上低空飞行器起降平台,开通220条以上市内无人机航线,链上企业突破1700家,产值规模突破1000亿元大关。根据IDEA低空经济白皮书,到2025年,低空经济对我国国民经济的贡献值将达3到5万亿元,市场空间广阔。

 

 

eVTOL处于0到1早期,预计2030年前CAGR达18.3%,有望成为低空经济新爆点,未来重点关注量产交付和适航认证情况。低空经济中的飞行汽车(eVTOL)处于0到1早期,2023年多家公司试飞成功,想象空间较大。根据市场研究和顾问公司Acumen Research and Consulting数据,2030年eVTOL市场规模将达到 305.19亿美元,CAGR为18.3%,有望成为低空经济新爆点。展望未来,eVTOL将在2024年巴黎奥运会期间试运营,并有望在2025年进入大规模量产阶段,未来重点关注量产交付和适航认证情况。

 

 

九、MR:Vision Pro开启新时代,安卓平台奇点将至

苹果Vision Pro于美国时间2月2日正式开售,开启MR新时代。1月19日,苹果Vision Pro在美国地区开启预售,并于美国时间2月2日正式开售。Vision Pro硬件配置方面采用苹果M2芯片和R1协处理器双芯片方案,基于3P Pancake光学方案,搭载Micro OLED 4.3K显示屏,支持100Hz高刷。系统方面,全新打造空间计算平台Vision OS,真正改变用户操作方式,给予用户革命性的使用体验。苹果 Vision Pro相较于前代参与 XR 设备的厂商,具备产品定位、软硬件性能、生态等多个层面的优势,有望打破 XR发展瓶颈,促进产业长远发展,拉动上下游全产业链受益。

 

 

高通推出第二代骁龙XR2+芯片,安卓平台MR大规模推出奇点将至。2024年1月4日,高通技术公司宣布推出第二代骁龙XR2+平台。该平台采用单芯片架构,支持90Hz的4.3K显示分辨率的空间计算,能够支持12路及以上摄像头和强大的终端侧AI,追踪用户的运动轨迹和周围环境。此外,为助力 OEM 厂商加快产品上市,高通技术公司还推出了由歌尔开发的全新MR和VR参考设计。我们认为芯片性能的提升有望推动安卓XR的软硬件生态发展,安卓平台MR大规模推出奇点将至。

 

 

预计2023-2029年CAGR为41.2%,未来重点关注MR新产品发布情况和爆款应用、内容推出情况,渗透率提升后国内XR制造产业链有望受益。中商产业研究院预测,2023年全球MR市场规模将达526亿美元,2029年MR市场规模将增长至4,166亿美元,CAGR为41.2%。内容方面,苹果已与迪士尼、NBA和美职联合作,未来将推出一系列3D影视内容,有望引领XR内容生态的发展。展望未来,我们认为平价MR产品的发布和爆款应用、内容的推出有望推动MR普及,未来重点关注:1)MR新产品发布情况,如三星、华为等。2)爆款应用、内容推出情况,如空间音视频、游戏、流媒体等。3)产品渗透率提升后,国内XR产业制造产业链有望受益,包括芯片、屏幕、光学与传感器等增量零部件,以及组装代工、显示、结构件及模组、设备等环节。

 

 

十、氢能:政策引领,风光氢一体化项目不断落地

氢储能可解决可再生能源电消纳及上网问题,风光氢一体化项目正在不断规划与落地。电消纳及上网问题随光伏和风电装机规模高增逐步凸显,风光耦合电解水制氢可实现风光装机无地域限制。近十年来,我国光伏和风电成本快速下降,为装机规模快速提升奠定了基础,但风光发电波动性的特点制约了其进一步扩大规模,因而需要配储以平抑波动性。当前氢能与传统的电池等技术同被认定为储能,纳入了强制配储需求可计算的比例内,可再生能源装机叠加配储需求,上游供给侧放量将推动氢储能发展,风光氢一体化项目正在不断规划与落地,仅内蒙古已批复实施风光一体化制氢项目已达31个,绿氢规模54万吨。

 

 

政策引领氢能产业发展。回溯政策历程,我国早在2022年3月印发的《氢能产业发展中长期规划(2021-2035年)》正式确立了氢能的能源战略地位,提出到2025年,基本掌握核心技术和制造工艺,燃料电池车辆保有量约5万辆,部署建设一批加氢站,可再生能源制氢量达到10-20万吨/年,实现二氧化碳减排100-200万吨/年。2023年7月国家发改委等六部门发布的《氢能产业发展中长期规划(2021-2035年)》是首个国家级氢能标准,系统构建了氢能制、储、输、用全产业链标准体系,涵盖基础与安全、氢制备、氢储存和输运、氢加注、氢能应用五个子体系,对氢能产业发展起引领作用。

 

 

预计2060年我国氢气的年需求量将增至1.3亿吨左右,未来重点关注制氢技术、储运技术和燃料电池的关键技术突破。根据中国氢能联盟预测,在2060年碳中和情景下,我国氢气的年需求量将增至1.3亿吨左右,在终端能源消费中占比约为20%。我们认为需关注以下投资趋势:1)制氢技术领域,未来重点关注电解槽关键零部件及材料技术突破情况;2)储运技术领域,未来重点关注氢能储运装备材料的迭代升级和氢储运装备设计制造的创新情况;3)燃料电池领域,未来重点关注通过工艺改良、构建自动化产线、新材料研发等方式,协同关键核心零部材持续优化,促进生产成本下降。

 

 

 

 

 

风险提示

 

 

 

 

 

本文基于历史数据分析报告,不构成对行业或个股的推荐和建议

注:文中报告节选自兴业证券经济与金融研究院2024年2月12日已公开发布研究报告《2024年值得关注的十大产业趋势》,报告分析师 :

 

张启尧  SAC执业证书编号:S0190521080005

程鲁尧  SAC执业证书编号:S0190521120004

 

 

 

 

风险及免责提示:以上内容仅代表作者的个人立场和观点,不代表华盛的任何立场,华盛亦无法证实上述内容的真实性、准确性和原创性。投资者在做出任何投资决定前,应结合自身情况,考虑投资产品的风险。必要时,请咨询专业投资顾问的意见。华盛不提供任何投资建议,对此亦不做任何承诺和保证。