简体
  • 简体中文
  • 繁体中文

热门资讯> 正文

逾60美元债务重组计划获批 中国奥园股价大涨超13%

2024-01-12 13:34

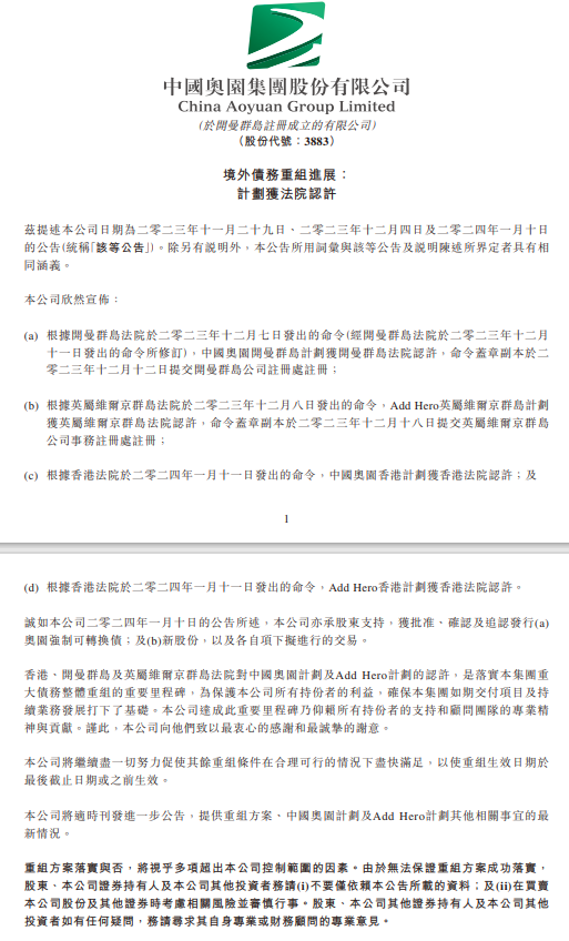
近期多家房地产公司传来利好消息。比如本周二万科、龙湖均向债券投资人通报了偿付债券的计划;今日早上,中国奥园(03883.HK)宣布其境外债务重组计划获批,再度引发市场关注。

截至发稿,中国奥园涨13.16%,报0.215港元。

根据今日公告,中国奥园分别获得香港、开曼群岛及英属维尔京群岛法院对公司境外债务重组计划及Add Hero计划的认许;公司也获得股东支持,获批准、确认及追认发行奥园强制可转换债及新股份。

image

注:中国奥园的公告

同时中国奥园还指出,该公司将继续尽一切努力促使其余重组条件在合理可行的情况下尽快满足,以使重组生效日期于最后截止日期或之前生效。

重组计划此前多数债券持有人通过

事实上,对于超60亿美元的境外债务计划获批,早在去年11月29日,中国奥园发布公告称,在11月28日举行的计划会议上取得足够的债券人支持,批准了中国奥园计划。1277名债券持有人参加了会议,所持债券金额约65.7亿美元。其中1216名持有人(所持债券金额约57.97亿 美元)赞成,所占表决金额总值的79%。

image

另外中国奥园公司直接全资附属公司Add Hero,也获得了1196名债券持有人(所持债券金额约37亿美元)的赞成,占比表决计划金额的88.31%,通过了Add Hero计划。当时这一重组计划将在2024年一月由法院聆讯,顺利获批后便能生效。

image

近日全球资管巨头齐声唱多中国地产股

除了房地产公司的重组计划获通过之外,近期一些全球顶级机构正在密切关注中国地产板块“困境反转”的潜在机会,比如全球资管巨头Loomis Sayles的基金经理Matt Eagan表示,近期中国地产股的债务重组正在产生结果,市场情绪的回暖可能会导致快于预期的反弹,在场外等待太久的投资人可能会错失这次的机会。

富达国际在新加坡设立的一只基金近期买入了一家中国国有地产企业的“小规模仓位”。数据显示,富达全球多元资产增长与收益基金的持仓中包含龙湖地产、华润置地和中国海外发展。

风险及免责提示:以上内容仅代表作者的个人立场和观点,不代表华盛的任何立场,华盛亦无法证实上述内容的真实性、准确性和原创性。投资者在做出任何投资决定前,应结合自身情况,考虑投资产品的风险。必要时,请咨询专业投资顾问的意见。华盛不提供任何投资建议,对此亦不做任何承诺和保证。