简体
  • 简体中文
  • 繁体中文

热门资讯> 正文

内房股涨势不停,中国恒大一度再升20%!任泽平:房地产政策正迎来历史性拐点

2023-09-07 09:54

9月7日讯,港股内房股涨势延续,截至发稿,融信中国暴涨38%;中国恒大再升20%,该股昨日暴涨82%;融创中国涨超10%。

一、下大雨了!楼市重磅利好组合拳出台,“调整优化房地产政策”

近期政策面好消息频出,继货币政策降息、活跃资本市场系列措施之后,楼市重磅利好组合拳出台。

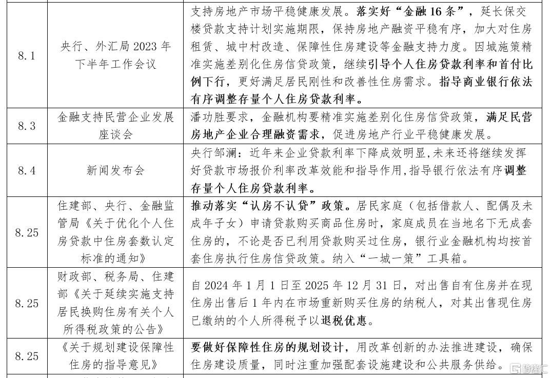
8月25日,嘉兴官宣全面取消限购。

8月30日,广州、深圳宣布执行认房不认贷政策。

8月31日,央行、金融监管总局发布通知,降低存量首套房贷利率,首套和二套最低首付比政策下限统一为不低于20%和30%,这意味着热点限购城市二套房首付比下调10%-40%;二套住房贷款利率政策下限由不低于LPR加60BP调整为不低于加20BP,大幅下调40BP。

9月1日,北京、上海等多地宣布落实认房不认贷政策;天津取消非城六区限购。

9月4日,沈阳取消限购、限售,实施认房不认贷政策。

这一系列政策组合拳,力度为过去十年之最,万众期待,真金白银,诚意满满。

这是7月24日会议的具体落实,“适应我国房地产市场供求关系发生重大变化的新形势,适时调整优化房地产政策”。

降低存量首套房贷利率,有助于减轻居民还贷压力,提振消费信心;可减少银行提前还贷造成的利息损失,留存优质客户,压缩违规使用经营贷、消费贷的空间。

降低住房贷款首付比例和利率下行,有助于降低购房门槛和购房成本,释放刚性和改善性住房需求。此前大多数低能级城市已大幅下调过首付比和贷款利率等,此次主要利好一二线核心城市。

该不该救楼市?作为第一大支柱行业,关联60多个行业、几千万人就业,稳楼市对于稳增长、稳就业、防风险至关重要。(参考《该不该救楼市》,《房地产政策正在起变化》)。

要下雨了,货币政策、房地产政策、资本市场政策全面转向友好,未来将逐步加码,提振市场信心,是该全力拼经济了。(参考《要下雨了》《是该全力拼经济了》)

“政策底-情绪底-市场底-经济底”将依次到来。

除了上述政策外,未来以下措施应加快研究出台:因城施策松绑限购限贷限价等限制性措施,通过贷款展期、债务重组、并购等方式化解优质房企风险此前七限八限政策,是三年前房地产处于过热状态时出台的,形势已变,过严的限制性措施应加快退出。通过“城市群战略、人地挂钩、金融稳定、租购并举”等构建新发展模式。

若后续各地尽快落实有力的稳楼市政策、房企加速推盘以及居民购房信心逐步恢复,金九银十或将迎来结构性行情。我们在专著《房地产大趋势》中指出,区域分化是未来房地产市场最大特征,大城市群都市圈人口人才流入的核心城市、“产业+地段”的优质板块、改善型住房或将率先回暖。

相信经过一系列实质有力的措施,一定能提振楼市信心,促进房地产长期平稳健康发展,为中国经济复苏贡献重要力量。

二、背景:楼市成交大幅低迷,明显超跌,显著拖累经济和就业

二季度以来,房地产市场大幅低迷,土地市场遇冷,民营房企甚至优质房企爆雷,市场明显超跌。

7月,房地产开发投资、商品房销售面积、房企到位资金等指标降幅均进一步扩大。7月商品房销售面积和销售额分别同比-23.8%和-24.1%。房地产开发资金来源同比-21.0%;其中,国内贷款、自筹资金、定金及预收款、个人按揭贷款到位的开发资金同比分别为-15.0%、-21.5%、-21.9%和-24.4%。房地产投资同比-17.8%。300城土地成交面积同比-41.7%,住宅用地出让金同比-50.1%。新开工、新增施工和竣工面积同比分别为-26.5%、-21.7%和32.7%。

近期房地产政策迎来历史性拐点,事情正在其变化。真金白银的措施频出,为楼市注入信心。

 

 

 

 

 

 

三、降低存量首套房贷利率:有助于降低居民还贷压力,提振消费信心

8月31日,中国人民银行、国家金融监督管理总局发布《关于降低存量首套住房贷款利率有关事项的通知》,自2023年9月25日起,存量首套住房商业性个人住房贷款的借款人可向承贷金融机构提出申请,由金融机构新发放贷款置换存量首套住房商业性个人住房贷款或协商变更合同约定的利率水平。新发放贷款的利率水平由金融机构与借款人自主协商确定,但在LPR上的加点幅度,不得低于原贷款发放时所在城市首套住房商业性个人住房贷款利率政策下限。

此次通知延续了之前的政策基调,存量首套房贷利率调整方式与7月14日提出的两种调降方式保持一致,同时8月21日降短期不降长期LPR利率也为新政提供空间。降低存量首套房贷利率靴子正式落地!

影响:

1)显著降低居民端负债压力,减轻居民财务负担。根据央行数据,2019-2022年,发放的平均房贷利率为5.15%,2023年上半年,发放的平均房贷利率为4.18%,理论上存量首套房贷利率调降空间在100个基点左右,将大幅减轻居民端负债压力。

2)减少因存量房贷、新增房贷利差较大导致的提前还贷、违规使用经营贷和消费贷现象,降低金融风险。

3)提振消费、投资,利好经济复苏。居民利息支出降低,消费、投资能力增加,利于提振消费、投资,扩大内需,促进中国经济复苏。

四、统一全国商业住房贷款最低首付比例,二套房贷利率下限大幅下调:有助于提升居民购房支付能力,释放刚需和改善型需求,利好楼市信心恢复和销售改善

8月31日,中国人民银行、国家金融监督管理总局发布《关于调整优化差别化住房信贷政策的通知》,通知提出:一,对于贷款购买商品住房的居民家庭,首套住房商业性个人住房贷款最低首付款比例统一为不低于20%,二套住房商业性个人住房贷款最低首付款比例统一为不低于30%。二,首套住房商业性个人住房贷款利率政策下限按现行规定执行,二套住房商业性个人住房贷款利率政策下限调整为不低于相应期限贷款市场报价利率加20个基点。

对比之前政策,此次通知亮点在于:1)统一全国商业性个人住房贷款最低首付比例,首套、二套最低首付比分别不低于20%、30%,不再区分限购城市、非限购城市,此前限购城市首套、二套最低首付比分别为30%、40%;2)二套房贷利率下限大幅下降,此前央行规定二套房贷利率下限为LPR+60个基点,本次调整为LPR+20个基点,下限下调40BP。

政策主要利好一二线核心城市楼市。

此前,由于房地产市场疲软,叠加2022年5月央行支持阶段性放宽部分城市首套房贷利率下限,很多低能级城市大幅下调首套、二套房贷利率加点幅度至下限及下限以下水平,同时,放宽限购、降低了首付比例。但一线城市、强二线城市利率加点相对稳定、限购及最低首付比政策变化不大。

 

 

利率方面,北上深目前执行的首套房贷利率下限大部分按LPR-20BP执行,无需调整;但二套房贷利率下限仍较高,三个城市分别为LPR+55BP、LPR+35BP、LPR+30BP。

首付比方面,北京购买二套普通住房最低首付60%,二套非普通住房最低首付比80%。无论二套房贷利率,还是首套、二套最低首付比,均存在较大下调空间。

五、稳楼市至关重要:第一大支柱行业,60多个行业,几千万人就业

稳楼市对于稳经济、稳就业、防风险至关重要。

房地产是国民经济第一大支柱行业,2022年房地产业增加值为7.3万亿元,占GDP的6.1%,房地产关系60多个行业、几千万人就业。

1、房地产是国民经济的重要支柱,2022年房地产业增加值为7.3万亿元,占GDP的6.1%

自2003年以来,国务院18号文将房地产定位为支柱性产业。20年来,房地产成为我国经济发展火车头之一。

从房地产业GDP增加值看,2000-2021年我国房地产业增加值由4141亿元增加到7.7万亿元,房地产业占GDP比例由4.13%增加到6.7%,一般而言,在经济中占比超5%的行业可以成为经济的支柱产业。

2022年,房地产行业占GDP比例下调至6.1%,受房地产行业调整及疫情冲击影响,降到了2015年的水平。

 

 

2、房地产占固定资产投资比重20%以上

从房地产开发投资看,2022年房地产开发投资13.3万亿元,受疫情及房地产周期影响,比上年下降10%,但仍占固定资产投资的22.93%。房地产开发指房地产开发企业本年完成的全部用于房屋建设工程、土地开发工程的投资额以及土地购置费等的投资,属于固定资产投资的统计范畴,进而构成GDP固定资本形成,说房地产是国民经济的重要支柱毫不为过。

1998年住房制度全面市场化以来,房地产业固定资产投资大幅增长。2000-2022年间,房地产开发投资从4902亿元到13.3万亿元,年均复合增长率为16.2%。房地产开发投资占固定资产投资的比重从14.9%到22.9%。

3、房地产带动60多个上下游行业

房地产通过投资、消费既直接带动与住房有关的建材、家具、批发等制造业部门,也明显带动金融、商务服务等第三产业。

根据国家统计局最新的2020年投入产出表,我们估算出广义的房地产业完全拉动上下游GDP10.02万亿元、直接拉动上下游GDP2.35万亿元。

分行业看,货币金融、零售、钢压延、石膏水泥由广义房地产行业拉动的GDP增加值居前列,分别为8107亿元、4230亿元、3527亿元、2820亿元。陶瓷制品、砖瓦等建材、石膏水泥由房地产完全拉动的GDP占该行业总GDP占比最高,高达51.2%、50.9%、47.1%。

 

 

 六、建议:优化调整房地产政策正当时,取消限制性措施,化解困境,回归市场化常态

建议尽快化解地产困境。当前房地产有三大关键任务:稳楼市、保交楼和房企重组。

在坚持“房住不炒”前提下,要按市场经济规律办事,发挥房地产实体经济属性,同时,避免其金融属性死灰复燃。

1、因城施策适度松绑限制性措施,促进房地产软着陆。

此前的限购限贷限价等七限八限政策,是三年前房地产还处于过热状态时候出台的,形势已变,此前过严的限制性措施应加快退出。

建议:增强“三支箭”实际落地效果,促进三好生融资;支持银行降低存量房贷利率、“带押过户”等便民善政;下调首套房贷款首付比及贷款利率以支持首套刚需;下调二套房首付比以支持改善型需求;适当调整普通住房认定标准、首套住房认定标准;对低收入家庭和应届毕业生的租房支出给予适当补贴,并扩大受益人群;放开二线城市外地首套购房限制、降低落户门槛,提高公积金贷款限额或允许提取未纳入贷款额度计算的公积金余额付首付;降低各项交易税费等。

2、通过贷款展期、债务重组、并购等方式化解房企风险。

压实地方主体责任建立房地产纾困基金并配套金融工具支持保交楼保稳定,支持优质房企尤其民营房企并配套AMC等进行行业内并购重组。

七、加快构建房地产新模式:城市群战略、人地挂钩、金融稳定、房地产税、租购并举

根据我们对发达经济体住房制度和房地产市场的研究,结合中国住房制度现状和发展阶段特点,建议以城市群战略、人地挂钩、金融稳定、房地产税、租购并举为核心加快构建房地产新模式。

1、推动都市圈城市群战略。人随产业走,人往高处走。二十大报告指出,深入实施区域协调发展战略、区域重大战略、主体功能区战略、新型城镇化战略。

2、以常住人口增量为核心改革“人地挂钩”,优化土地供应。推行新增常住人口与土地供应挂钩、跨省耕地占补平衡与城乡用地增减挂钩,严格执行“库存去化周期与供地挂钩”原则,优化当前土地供应模式。

3、保持货币政策和房地产金融政策长期稳定。稳定购房者预期,支持刚需和改善型购房需求。规范房企融资用途,支持房企合理融资需求,提供一定时间窗口让存在问题的房地产企业有自救机会。

4、稳步推动房地产税试点。房地产税替代土地财政是大势所趋,2021年,中央提出开展房地产税改革试点工作。未来有必要建立科学的经济模型评估房地产税对各方影响。

5、二十大报告强调,“加快建立多主体供给、多渠道保障、租购并举的住房制度”。

八、展望:若政策加大加快落实,市场信心有望恢复,金九银十或将迎来结构性行情,区域分化是最大特征

若后续各地尽快落实有力的稳楼市政策、房企加速推盘以及居民购房信心逐步恢复,金九银十或将迎来结构性行情。

政策端,7、8月中央层面持续推出稳楼市政策,若地方用好政策工具箱,加快执行速度,将有利于带动需求入市,助推楼市回暖,金九银十或将迎来结构性行情。

供应端,房企为销售去化、资金回流,一般会在9、10月加大推货力度。下半年近一半的地产成交量集中在9、10月,房企会选择在中秋国庆等销售黄金节点通过发放购房券、送家电、车位抵用券等优惠活动,促进商品房加快成交。

 

 

区域分化是未来房地产市场最大的特征,大城市群都市圈人口人才流入的核心城市、“产业+地段”优质的板块、改善型住房或将率先回暖。具体表现为:

1)东部沿海优于东北和西部,南方好于北方,发达城市群、都市圈潜力高。根据我们《中国住房存量研究报告》的研究结果,成熟市场套户比一般在1.1,表明该国住房供求基本实现平衡。2020年,中国套户比超过1.1的城市数量占比已达56.7%。未来中国70%的城市将出现房子过剩,只有20%多的城市房子有潜力。

2)城市内普涨时代结束,“产业+地段”为王。其一,历史积淀造就老城区“地段”,城市规划与发展创造新“地段”,“地段”通过吸引高购买力人群影响房地产价值。其二,产业集聚通过创造高购买力人群、影响土地成本,进而影响板块内房地产发展,产业外溢会带动周边板块房地产发展。

3)改善时代来临,产品力将成核心竞争力。中国住房整体短缺时代已过去,住房需求从“有没有”向“好不好”升级,从“有房住”“住小房”向“住好房”“住大房”升级,大户型、高品质、优质物业将越来越受购房者青睐,住房产品力将推动住房价值分化。

4)行业出清、剩者为王。纯开发房企向“轻重并举”转型。高杠杆时代已结束。房地产行业正向高质量发展转型,未来大部分开发型房企会消失,头部房企市场占有率将进一步提高。随着行业出清,“三高”经营模式终结,行业整体负债率将下降。经历行业寒冬后,越来越多的房企开始探索新发展模式,提高现金流安全垫,未来将向“轻重并举”新发展模式转型。

风险及免责提示:以上内容仅代表作者的个人立场和观点,不代表华盛的任何立场,华盛亦无法证实上述内容的真实性、准确性和原创性。投资者在做出任何投资决定前,应结合自身情况,考虑投资产品的风险。必要时,请咨询专业投资顾问的意见。华盛不提供任何投资建议,对此亦不做任何承诺和保证。