简体
  • 简体中文
  • 繁体中文

热门资讯> 正文

港股早知道 | 美团Q2净利77亿元,创历史新高;网易Q2营收环比降4%至240亿元

2023-08-25 08:11

【今日头条】

中国证监会召开机构投资者座谈会

8月24日,中国证监会召开全国社保基金理事会和部分大型银行保险机构主要负责人座谈会,证监会党委书记、主席易会满,金融监管总局党委委员、副局长丛林出席会议并讲话,证监会党委委员、副主席李超主持会议。会议围绕深入学习贯彻7月24日中央政治局会议精神,落实国务院常务会议和国务院全体会议工作部署,分析当前资本市场形势,就共同引导更多中长期资金入市、推进中国特色现代资本市场建设等问题进行了深入交流探讨。

下一步,证监会将认真研究相关机构提出的意见建议,主动加强与有关部门的政策协同,共同为养老金、保险资金、银行理财资金等中长期资金参与资本市场提供更加有力的支持保障,促进资本市场与中长期资金良性互动。

【大势展望】

隔夜美股三大股指集体收跌

隔夜美股截至收盘,道指跌373.56点,跌幅为1.08%,报34099.42点;纳指跌257.06点,跌幅为1.87%,报13463.97点;标普500指数跌59.70点,跌幅为1.35%,报4376.31点。纳斯达克中国金龙指数收跌0.66%,虎牙(HUYA.US)涨超6.5%,能链智电(NAAS.US)涨超8%。越南电动汽车生产商VinFast(VFS.US)逆势收涨32%并创收盘新高,市值达到1140亿美元。大幅高开的英伟达(NVDA.US)全天震荡走低,最终仅收涨0.1%。 港股ADR指数下跌,按比例计算,收报18029点,较香港收市跌183.12点或1.02%。

美联储官员相信利率已接近峰值,但不排除进一步加息可能。两位美联储官员表示,决策者可能接近完成加息,但其中一人称在更明确证据显示通胀处于下行通道前,不应排除进一步加息的可能性。国泰君安认为,港股迎来上涨窗口期,港股市场短期情绪或接近底部,可逐渐分批加仓。

【热点前瞻】

三家头部券商宣布降佣金

中信证券、中信建投、国泰君安官宣下调佣金。业内人士表示,后面还会有更多的券商陆续跟上。此前,监管要求,自2023年8月28日起,沪深交易所交易经手费按一定比例下调。“这在预料之中,并没有超出预期,3家都是按规定下调了经手费。照公告的内容来看,券商收取的纯佣金暂时没有变化”,北方一家券商营业部负责人向记者表示。

香港金管局通过贴现窗向银行贷款39.5亿港元 创2021年来新高

智通财经APP获悉,8月24日,根据香港金管局公布的数据,金管局通过贴现窗向银行贷款39.5亿港元(5.04亿美元),高于7月17日创下的今年迄今高点38.9亿港元,为2021年以来最高。

国家发改委等三部门印发《环境基础设施建设水平提升行动》

通知提出,到2025年,环境基础设施处理处置能力和水平显著提升,新增污水处理能力1200万立方米/日,新增和改造污水收集管网4.5万公里,新建、改建和扩建再生水生产能力不少于1000万立方米/日;全国生活垃圾分类收运能力达到70万吨/日以上,全国城镇生活垃圾焚烧处理能力达到80万吨/日以上。固体废弃物处置及综合利用能力和规模显著提升,危险废物处置能力充分保障,县级以上城市建成区医疗废物全部实现无害化处置。

中国银行间市场交易商协会对民生银行(01988)予以警告

8月24日,中国银行间市场交易商协会披露自律处分信息称,民生银行作为债务融资工具主承销商,存在以下违反银行间债券市场相关自律管理规则的行为:一是推荐撮合资产管理计划投资业务,客观上协助了相关企业债券的非市场化发行和规避交易监管。二是个别债项按照发行人预期或要求的利率执行包销,发行定价市场化程度不足。三是部分债项发行工作程序执行不规范。四是作为相关债项发行文件约定的持有人会议召集人,未及时召集持有人会议。根据银行间债券市场相关自律规定,经自律处分会议审议,对民生银行予以警告;责令其针对本次事件中暴露出的问题进行全面深入的整改。

瑞信:维持快手-W(01024)跑赢大市评级 目标价上调至102港元

瑞信发布研究报告称,维持快手-W“跑赢大市”评级,憧憬增长将跑赢同业,将今明两年每股盈测上调67%及7%,目标价从100港元上调至102港元。

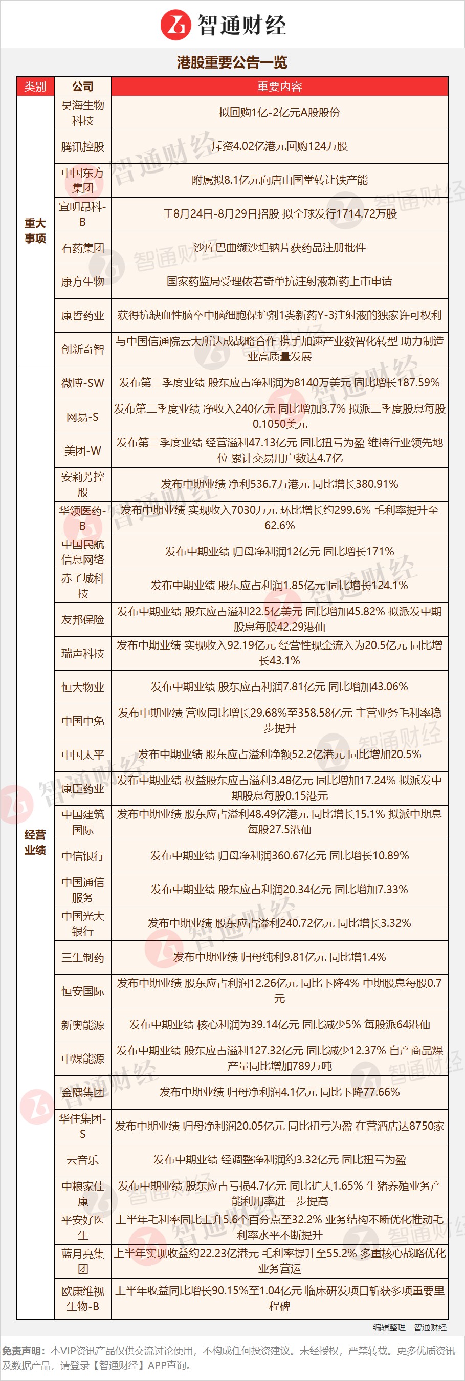
网易-S(09999)发布二季度业绩 实现净收入240亿元 同比增加3.7% 拟派二季度股利每股0.1050美元

智通财经APP讯,网易-S(09999)发布截至2023年6月30日止二季度业绩,该集团期内取得净收入240亿元(人民币,无标明单位则下同),同比增加3.7%;毛利润144亿元,同比增加11.1%;归属于公司股东的净利润82亿元;基本每股净利润0.35美元;拟派二季度股利每股0.1050美元。

毛利润约为人民币143.75亿元,同比增加11.1%。而非公认会计准则下归属于公司股东的持续经营净利润约90.18亿元,同比大幅增加67%。《逆水寒》手游被公认为是上半年移动端游戏的一大“爆款”。

脑机接口让失语者以意念准确“发声”

《自然》23日发表的两篇论文报告了新的脑机接口装置,其不仅能将大脑活动解码为语言,而且比当前所有技术都更迅速、更准确且覆盖词汇量更大。这一成果展示了在帮助严重瘫痪人群恢复沟通能力方面的技术进步。由美国斯坦福大学团队开发的脑机接口装置,可以通过插入大脑的细电极阵列收集单个细胞的神经活动,并训练人工神经网络来解码病人想说的话。在该装置的帮助下,一名肌萎缩性侧索硬化症病人能以每分钟62个词的速度进行交流,这种语速是此前类似装置的3.4倍,更加接近自然对话。该装置在50个单词的词汇量下错误率为9.1%,比此前最先进的语言脑机接口装置低至约1/3。在使用12500词汇量时,错误率为23.8%,团队认为这可能是首次成功演示大词汇量解码的研究。涉及相关概念港股南京熊猫电子股份(00553)、心玮医疗-B(06609)、创新医疗(002173.SZ)。

业内人士:港股正迎来窗口期

展望后市,国泰君安认为,港股迎来上涨窗口期,港股市场短期情绪或接近底部,可逐渐分批加仓。行业板块方面,建议以全球视野审视港股投资机会,关注能与全球景气周期共振、与流动性改善相关的优质标的,例如半导体、消费电子和创新药等。天风证券研究报告认为,当前港股估值处于相对低位水平,南向资金呈现明显净流入趋势,当前港股投资的潜在回报较高。从中期来看,随着港股中的优质科网公司AI大模型发展逐步兑现增量价值,有望持续吸引资金增配。中泰国际认为,8月24日港股各类股票普遍出现反弹,一些权重股表现较好也起到稳定市场的作用。未来,随着利好政策持续出台,此前超跌的港股有望迎来反弹机会。

【个股点晴】

美团-W(03690)第二季度实现经营溢利47.13亿元 同比扭亏为盈 维持行业领先地位 累计交易用户数达4.7亿

智通财经APP讯,美团-W(03690)发布截至2023年6月30日止三个月业绩,该集团期内取得收入679.64亿元(人民币,下同),同比增加33.43%;经营溢利47.13亿元,上年同期经营亏损4.93亿元,同比扭亏为盈;非国际财务报告准则计量经调整EBITDA76.82亿元,同比增加102.02%,创历史新高

美团二季度核心本地商业营收512亿元,同比增长39.2%,经营利润率为21.8%,去年同期为22.5%;即时配送交易笔数同比增长31.6%;二季度,美团闪购日订单量峰值再次突破1100万,年度活跃商家数同比增长30%;随着线下消费持续复苏,美团到店、酒店及旅游业务二季度交易额较去年同期增长超120%,年度活跃商家数及年交易用户数创下新高。

美团CEO王兴表示,“得益于传统消费旺季的到来,本季度公司各项业务均实现健康增长。”不过他同时预计三季度外卖业务增长将放缓,但到店和酒旅业务则有望实现较大增长。AI发展方面,6月29日,美团在港交所发布公告,称已完成光年之外境内外主体100%股权的收购,收购价约为20.65亿人民币。于本公告日期,光年之外集团的净现金状况总额约为2.85亿美元。

赤子城科技(09911.HK):发布中期业绩,股东应占利润1.85亿元,同比增长124.1%

中广核矿业(01164.HK):公布中期业绩,股东应占溢利约1.8亿港元,同比减少约49%

快狗打车(02246.HK):公布中期业绩,亏损6.43亿元 同比降38.7%

网易-S(09999.HK):二季度净收入240亿元,同比增加3.7%;非公认会计准则下持续经营净利润90亿元,同比增长67%

云音乐(09899.HK):上半年收入39.08亿元,同比减少8.2%;净利润2.94亿元,同比扭亏为盈

华住集团-S(01179.HK):上半年收入100.1亿元,同比增长65.1%;净利润20.05亿元,同比扭亏为盈

微博-SW(09898.HK):二季度净收入4.4亿美元,同比下降2%;净利润8140万美元,同比增长187.59%

中国中免(01880.HK):上半年营收358.58亿元,同比增长29.68%;净利润约38.66亿元,同比下降1.83%

中信银行(00998.HK):上半年经营收入1058.85亿元,同比减少2.16%;净利润360.67亿元,同比增长10.89%

中国光大银行(06818.HK):上半年利息净收入547.33亿元,同比减少3.43%;净利润240.72亿元,同比增长3.32%

cb7405640d77bac7d8019922a31165f.png
风险及免责提示:以上内容仅代表作者的个人立场和观点,不代表华盛的任何立场,华盛亦无法证实上述内容的真实性、准确性和原创性。投资者在做出任何投资决定前,应结合自身情况,考虑投资产品的风险。必要时,请咨询专业投资顾问的意见。华盛不提供任何投资建议,对此亦不做任何承诺和保证。