简体
  • 简体中文
  • 繁体中文

热门资讯> 正文

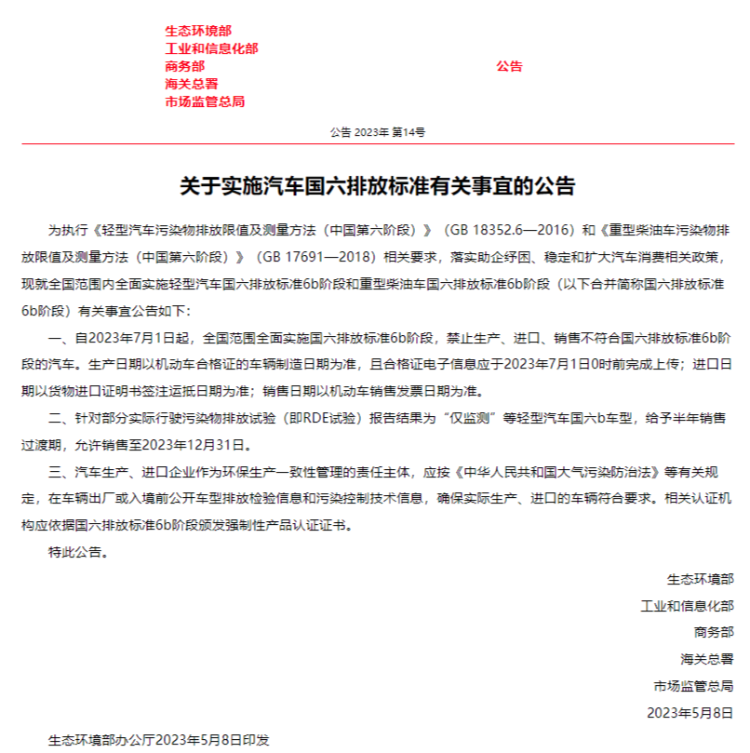
工信部等5部门:7月1日起全国禁止生产、进口、销售不符合国六排放标准6b阶段的汽车

2023-05-09 16:46

工信部等5部门发布关于实施汽车国六排放标准有关事宜的公告。自2023年7月1日起,全国范围全面实施国六排放标准6b阶段,禁止生产、进口、销售不符合国六排放标准6b阶段的汽车。针对部分实际行驶污染物排放试验(即RDE试验)报告结果为“仅监测”等轻型汽车国六b车型,给予半年销售过渡期,允许销售至2023年12月31日。

 

 

 

 

 

风险提示: 投资涉及风险,证券价格可升亦可跌,更可变得毫无价值。投资未必一定能够赚取利润,反而可能会招致损失。过往业绩并不代表将来的表现。在作出任何投资决定之前,投资者须评估本身的财政状况、投资目标、经验、承受风险的能力及了解有关产品之性质及风险。个别投资产品的性质及风险详情,请细阅相关销售文件,以了解更多资料。倘有任何疑问,应征询独立的专业意见。

 

风险及免责提示:以上内容仅代表作者的个人立场和观点,不代表华盛的任何立场,华盛亦无法证实上述内容的真实性、准确性和原创性。投资者在做出任何投资决定前,应结合自身情况,考虑投资产品的风险。必要时,请咨询专业投资顾问的意见。华盛不提供任何投资建议,对此亦不做任何承诺和保证。