热门资讯> 正文
2023-04-14 16:41

雷递网 雷建平 4月14日
号称是中国HRSaaS第一股的北森控股有限公司(简称:北森控股,股票代码为:“09669”)昨日在港交所上市。
不过,北森控股在资本市场的表现只能用惨淡来形容。
北森控股此次发行价为29.7港元,募资净额为1.55亿港元。北森控股此次只是释放了1.12%的股权,有点牺牲融资额保估值的意味。

不过,北森控股首日一度下跌至19.02港元,较发行价下跌35.74%;此后,公司拉升股价,收盘价为26.1港元,仍较发行价下跌12.12%。
今日,北森控股收盘价为17.44港元,较前一日下跌33.18%。截至今日收盘,北森控股股价为124亿港元。
也就是说,北森控股两天跌去41.27%,两天市值蒸发掉90亿港元。
北森控股是一家云端HCM解决方案提供商,2010年确定“一体化HRSaaS”战略,相继推出测评云、招聘云、绩效云、核心人力解决方案、学习云等不同HCM模块的SaaS软件。

北森控股有多家知名投资机构背书,包括红杉资本、软银、春华资本、经纬中国,元生资本、Fidelity等。

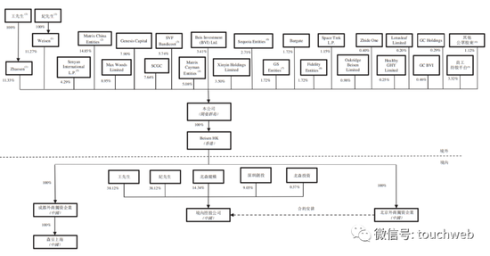
IPO后,北森控股股权结构
IPO后,MatrixChin持股为14.85%,王朝晖持股为11.33%,纪伟国持股为11.27%,Senyan持股4.29%,红杉桓森旗下Max Woods Limited持股为8.95%,Genesis Capital(元生资本)持股7.9%,SCGC持股7.64%,软银旗下SVF Bandicoot持股5.74%;MatrixV持股为4.6%;
Xinyin Holdings Limited持股为3.5%,Beis Investment (BVI) Ltd持股为3.41%,SCC VII持股为1.72%,Bargate持股为1.72%,WSGrowth持股为1.34%,Space Trek L.P. 持股为1.15%,Oakridge Beisen、SCC VI分别持股为0.98%,FCSSP持股为0.93%;
Fidelity Funds持股0.77%,Matrix V-A持股0.48%,GCBVI持股为0.46%,Zhide One持股为0.4%,GC Holdings持股为0.29%,GS II持股为0.26%,Healthy GHY Limited持股为0.25%,Lotusleaf Limited持股为0.2%;
WS Emp持股为0.12%,Fidelity Investment Funds持股为0.02%。Qiusen Holding Limited持股为2.35%,其他公众股东持股为1.12%。
有这么多知名基金背书,在资本市场依然无济于事。北森控股并不被资本市场看好,被讽刺为“丐中丐”。