简体
  • 简体中文
  • 繁体中文

热门资讯> 正文

联储首次降息节奏的三重超预期

2023-04-07 15:52

导读
 

联储政策转向节奏的三重超预期。一是通胀下行且变成联储次要目标,二是联储首次降息时点可能快于预期,三是降息幅度超预期。

摘要

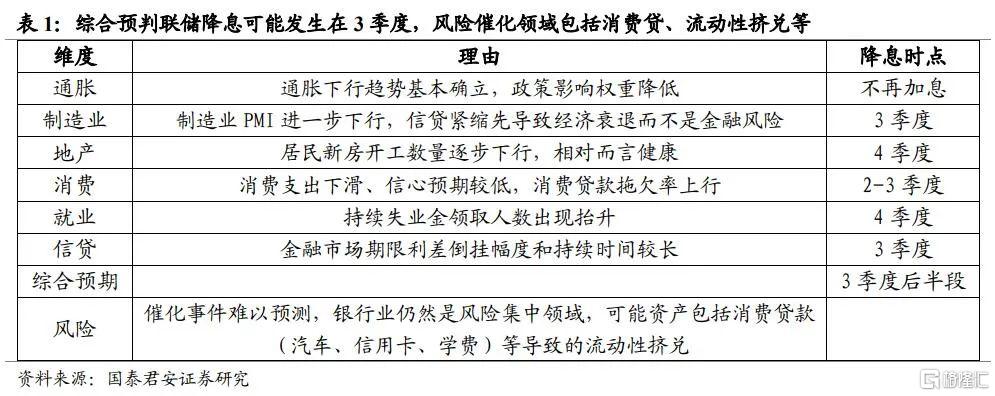
联储政策转向节奏的三重超预期。一是通胀下行且变成联储次要目标。两个供应链压力指标显示拐点已经在2022年末得到确认。供应链压力指标领先美国通胀拐点6个月左右,未来美国PCE同比可能在三季度下行至2.5-3%区间,略快于市场预期。3%的通胀水平比2.5%的合意中枢水平仅高0.5个百分点,意味着联储基本达成通胀目标。二是联储首次降息时点可能快于预期。当前期货市场隐含降息拐点在四季度,但我们认为降息时点有一定概率发生在三季度。有五点理由:(1)制造业PMI预示增长动能进一步放缓,信贷紧缩可能会带来更多的失业率上行。(2)居民新房开工数量逐步下行。(3)消费支出下滑,消费贷款拖欠率上行。(4)持续失业金领取人数出现抬升。(5)金融市场期限利差倒挂幅度和持续时间较长。三是降息幅度超预期。联储开始降息后节奏会比较快。1980年以来美国7次降息周期下,平均利率降幅在随后三个月累计分别为1.6/3.2/4.5次,是当前市场预期的两倍以上。

 

 

我们使用联储最新发布的美国资产持有细分估计数据(FWTW)进行检验。联储政策转向的受益受损方和影响渠道有三种可能:(1)金融紧缩致使风险爆发在信用债领域,整体风险较为可控,是一轮经济温和衰退;(2)金融紧缩致使商业地产暴雷,居民消费贷-商业地产现金流损失负反馈,银行流动性进一步制约出清。经济衰退程度大于第一种情形;(3)流动性挤兑,出现金融危机而不是经济衰退。资本充足率不足的银行以及有资产负债管理压力的养老金机构、保险机构出现fire-sale“贱卖资产”行为,从而导致整体金融市场价格出现大幅波动。金融市场会在短期内出现剧烈波动,投资的风险和机遇并存。

 

 

联储政策超预期转向对国内大类资产的影响:债券利率先上后下节奏被压缩,把握二季度配置机会;权益窗口期压缩,成长风格2-3季度受益于海外预期内的无风险利率回落,4季度之后价值占优;人民币汇率加速升值;大宗商品震荡但内部分化,把握黄金配置机会。

 

 

风险因素:地缘政治黑天鹅事件,通胀超预期上行。

01

联储政策转向节奏的三重超预期

本轮联储加息和未来降息周期距离上一次可比时期(2007年)已有15年,市场预期节奏存在不确定性。本质上,加息压缩了融资成本的盈利空间,对杠杆类资金业务影响最大,对消费信贷和商业地产也影响很大。联储转向既反映风险释放也蕴含配置机会。

受多重因素影响,美国与其他发达经济体在2021年迎来通胀快速上行,叠加长期通胀中枢上抬,直接导致了“薪资-就业”螺旋。但这种结构性问题没有对应的结构性货币政策调节工具,使用加息和缩表的方式既使得实际的薪资增速将至负值,还对其他部门造成非对称性的负面冲击。非对称性一方面将带来系统性风险加大和总量政策超预期转向,影响FICC交易节奏;另一方面将产生较大的资产表现分化,对配置的结构性机会把握带来较大挑战。

下面,我们分析联储政策转向节奏的三重超预期。

1.1. 超预期(一):通胀下行且变成联储次要目标

通胀持续下行将超市场一致预期。长期因素方面,去全球化趋势带来的是全球产业链格局重构,虽然短期内难以形成大幅通胀压力,但阶段性会降低全球平均经济运行效率,进而不断推升通胀中枢。从疫情前的1.5%升至2025年的2.5%是一个比较合理的估计。

两个供应链压力指标显示拐点已经在2022年末得到确认。供应链压力指标领先美国通胀拐点6个月左右,其中花旗供应链压力指数和圣路易斯联储供应链压力指数都继续处于下降通道,预测未来美国PCE同比可能在三季度下行至2.5-3%左右,略快于市场预期。联储关注的是核心CPI或者PCE的变动情况,因此短期油价波动对通胀目标的制约不大,3%的通胀预期比2.5%的合意中枢水平仅高0.5个百分点,意味着联储将逐渐达成通胀目标。

1.2. 超预期(二):联储首次降息时点可能快于预期

当前期货市场隐含降息拐点在四季度,但我们认为降息时点有一定概率发生在三季度。从4月份最新的联邦基金期货隐含的加息概率来看,认为5月或者6月加息1次的概率在50%左右,但是从7月份开始不再预期加息,11月议息会议降息一次,2024年1月再降息一次。从历史经验来看,市场在拐点判断的一致预期往往较为滞后,这在2000年、2008年等大周期都得到验证。从通胀压力来看,未来假如CPI或者PCE按照预计下行1-1.5个百分点,那么通胀问题阶段性缓解,联储政策工具箱留出更大空间应对就业和流动性风险问题。参照2007年降息时联储发言,下半年联储可能会出现“通胀上行风险与经济下行的风险大致相互持平”类似表述。参考过去经验,当联储观察到除服务分项外其他价格因素不再构成压力时,将吸取过去经验更快的转换政策方向。假如欧美金融业风险继续发酵,不排除2023年联储首次降息时点早于11月的可能性。从本质上看,这种降息时点综合因素影响类似于虚值期权向实值期权的转化,市场往往会低估其非线性影响和变化节奏。

历史总是压着相同的韵脚,市场对于拐点的判断往往趋谨慎。复盘2007年市场相对乐观的理由,或许能够为本轮宏观环境给与启发。在2007年9月联储首次降息时,除了隐约形成次贷风险,宏观背景如下:

(1)经济增长小幅放缓,略低于趋势增速;

(2)失业率小幅上升至4.6%,非农就业小幅下滑,持续失业金申领上升10万人;

(3)地产新房开工面积持续下滑,降幅4成左右,地产风险迹象明显;

(4)信贷市场流动性枯竭,上万亿即将到期的商业票据续作压力较大;

(5)英国第五大抵押借贷银行北岩(Northern Rock)面临挤兑风险,求援英格兰央行。

事后看,市场预期与联储出现偏差在于对风险排序出现差异。联储认为“信贷市场紧缩可能导致地产进一步恶化,并波及宏观其他领域”,而市场认为通胀仍是联储的首要目标。当时美国通胀仍然较高,7月核心PCE同比达短期新高2.4%。另外,2007年下半年油价继续上涨,为通胀上行预期带来不确定性。

我们发现某些方面的历史宏观环境有相似之处,唯一的不同点是美国服务消费通胀比较坚韧,可持续性难以证伪。那么,隐含的联储11月降息观点意味着货币政策是领先、同步还是滞后了?我们认为这次与历史一样,联储操作大概率是behind the curve,且市场还未充分定价。

理由1:制造业PMI预示增长动能进一步放缓,信贷紧缩可能会带来更多的失业率上行。

从过去65年经验来看,制造业PMI是非制造业PMI的领先指标,且当制造业PMI触达46时都会导致联储降息。另外有两次PMI在下行至48时,由于其他因素也导致联储降息。

本轮虽然非制造业相对强劲,但在通胀幻觉下,实际非制造业的景气度不如数据体现的那么强。目前,最新3月份制造业PMI下行1.4至46.3,距离46只有0.3个点。即便与1960-70年代高通胀时期对比,PMI的下行空间也不大了。向后看,一方面是在SVB和Signature等风险事件下,多数美国商业银行将更谨慎的管理流动性,减少低流动性的信贷风险暴露,另一方面是利率倒挂导致多数信贷项目吸引力大幅降低。我们预计制造业融资进一步收紧,资本扩张受到约束,PMI改善较难。

理由2:居民新房开工数量逐步下行。

资产端的另一个重要分项是住宅和商业地产。地产企业投资扩张行为和居民需求预期,是联储监测经济系统性风险的另一个维度。当前阶段美国地产市场相对健康,但是私人住宅新开工折年数也从1.8百万套下降至1.4百万套左右,是80年代以来联储首次降息下行幅度的一半左右,是60-80年代下行幅度的3/4左右。

理由3:消费支出下滑,消费贷款拖欠率上行。

联储重点关注的是消费者支出是否可持续。从分项数据看,虽然美国非耐用品消费弹性小于耐用品和服务消费,但是非耐用品是领先指标。另外,密歇根大学消费者信心也是消费支出的领先指标。最新消费支出数据显示,非耐用品消费同比虽然在2022下半年快速下滑,但是在23年同比从-1%左右升至0.9%;密歇根大学消费信心指数在22年下半年从51升至67,但是3月份数据下滑至62。从历史以往数据来看,当前消费信心和支出水平已经超过了历史上的降息阈值。

消费端方面,未来首先出现问题的可能在中小银行的信用卡贷款或者汽车贷款领域。目前中小行的信用卡贷款拖欠率已经突破疫情前和07年高位水平。另外,以汽车为代表的总消费贷款也出现了明显的违约迹象。

理由4:持续失业金领取人数出现抬升。

就业市场是联储的核心目标之一。在通胀下降过程中,降息窗口的一个重要标准就是失业金领取人数变化。我们提示除了首申失业金指标出现大幅上升之外,还可以重点关注持续失业金领取人数的周期低点和拐点位置。持续失业上升代表劳动力市场供求力量发生潜在变化,能够剔除摩擦性失业的干扰。2022年4季度以来,美国持续领取失业金人数从137万逐步上升至168万人,结束了长达12年的失业人数下行大趋势(不考虑疫情冲击)。从历史上来看,持续领取人数短期内上升40万人与联储首次降息之间的相关关系比较明显。

理由5:金融市场期限利差倒挂幅度和持续时间较长。

当前美债期限利差10Y-2Y或者10Y-3M持续时间在8个月左右,倒挂程度超过100bp。纵观美国60-80年代通胀上行和80年代后通胀下行周期,除了1979年由于超高通胀导致联储继续加息至18%之外,其余周期下基本上在后续1-3个月都出现首次降息,较目前市场判断起码提前3个月。

1.3. 超预期(三):联储降息节奏/幅度

除了首次降息时间点,另一个重要问题是降息幅度。我们可能难以预测降息决策的催化事件,但是比较确定的是,联储开始降息后节奏会比较快。复盘1980年以来美国7次降息周期发现,实际平均利率降幅在随后的三个月累计分别下降1.6/3.2/4.5次,并且每次降息周期的节奏差异较小。换而言之,即便目前期货隐含降息拐点正确,隐含降息幅度仍然是比较乐观的。

总结:我们认为未来可能出现两种货币政策情形。第一种情况是联储降息时点如目前联邦基金期货隐含降息的判断,但是降息幅度大于预期。我们认为这种情形出现的概率为30%。这种条件下,市场逐渐计价利率下行幅度,在衰退可控情形下,将对衰退前的股市略微利好,长端利率逐渐下行。

第二种情况是联储降息时点早于11月,降息幅度同时大于预期。我们认为这种情形出现的概率为70%。降息时点的提前主要体现的是未能预判一些(非线性变化的)系统性风险,或者对联储政策框架理解出现偏差。这将导致风险偏好下行,导致在2-3季度出现阶段性的利率大幅下行和权益风险释放。

02

联储降息的影响渠道以及受益/受损方

本轮联储在长短端利差倒挂情形下的政策转松,将产生诸多结构性影响。

我们希望整理危机可能触发产业或影响部门。从总体视角来看,联储研究认为金融机构的权益回报偏度(Skewness)是影响信贷的一个重要市场领先指标。从目前的情形看,美国银行股表现的偏度已经有触发警报的迹象。

联储关注风险的潜在传导路径。由于联储金融账户H1表不统计各机构与产品的详细持有情况,但是近期联储也特别关注可能的风险来源,因此联储官员Batty等人利用经验法则和插值法,估计出美国资产持有细分[1]。观察几个比较“热门”的资产持有情况(22Q4)。

(1)在活期存款中,居民和企业部门绝对占比较高,地方政府和财险相对自身规模的占比也较高。整体而言,对于相对居民/企业部门5%左右的活期存款搬家,假定在极端情况下配置转化率50%,那么将使得活期存款减少2.5万亿美元,货基增加2.5万亿美元。这部分流动性收紧对于大银行来讲可以应对,但是对部分资本充足率不高的小银行将成为流动性风险的一个重要来源。

(2)货基的持有机构中,居民部门占比在55%左右,其次是企业部门和其他机构等。从机构自身占比来看,目前居民企业和险资的现金类资产占比在3%左右,养老金占比在1.5%左右。从居民部门的现金类资产配置周期来看,在后金融危机低利率时期,活期存款占比不断上升,虽然在18年加息周期中有所下降,但是却由于疫情原因继续下降。向后看,随着无风险利率维持在2%左右,存款腾挪至货基的概率较大。

(3)商业地产和公司债的主要持有机构分别是商业银行和寿险。其中,商业地产的持有集中度较高,公司债持有较为分散。资产端传导路径推测,假如需求下滑导致商业地产出现经营性风险,那么商行的违约率将出现大幅提升,进而存在诱发金融风险的可能。这一链条的一个催化剂是消费信贷的大面积违约;假如企业经营风险加剧,那么高收益债的信用利差可能会快速拉大,目前我们已经看到美国投资级和高收益级的信用利差有拉大的迹象。BBB级投资级信用利差短期升高30bp。

综合来看,联储超预期降息的受益受损方和影响渠道有以下几点:

(1)假如金融紧缩致使风险爆发在信用债领域,那么整体风险较为可控,是一轮温和衰退,主要影响是制造业部门衰退和逐渐修复,金融部门中险资和养老金等承担大部分违约损失、居民部门和商行承担小部分违约损失。

(2)假如金融紧缩致使风险爆发在商业地产领域,那么导火索可能是居民消费暴雷-商业地产预期现金流损失等情形下的负反馈影响。银行在流动性风险和融资成本上升的环境下,对商业地产再融资的雪中送炭不会有实质性帮助。在这种情形下,衰退程度要更加严重一些。商业地产相关企业面临一波出清,而商业银行风险集中度较大,中小行也将面临一波资产负债表压力。

(3)假如风险体现为流动性挤兑,那么出现金融风险而不是经济衰退的概率较大。届时我们有可能看到的是资本充足率不足的银行以及有资产负债管理压力的养老金机构、保险机构出现fire-sale“贱卖资产”行为,从而导致整体金融市场价格出现大幅波动。因此,我们认为期限利差倒挂所导致的风险出现体现为资产负债管理机构引起的波动,需要密切关注养老金、险资等行为。之前英国养老金和小银行风险似乎已有些许征兆。这种情形下的金融风险虽然对宏观影响不大,但是金融市场会在短期内出现剧烈波动,资产对手方在天量换手下出现收益的大幅分化,风险和机遇并存。

03

对国内大类资产的影响

3.1. 债券利率先上后下节奏被压缩,把握二季度配置机会

由于我国货币政策面临的内部环境较为独立,因此中美利率走势相关性不高。假如联储的降息拐点和幅度有所超预期的话,那么从历史规律来看,将会从外需和资金角度对我国的信贷环境形成一定的制约。从历史表现来看,我国政策利率调整在经济周期尾声阶段一般滞后美国基准利率半年左右。

经济渠道的影响可能会间接影响到我国国债10Y节奏。我们认为,在二季度国债利率有所上行之后(预计达到3.0-3.1%区间),三季度之后会面临比较强的外部压力。不排除在四季度出现明显的利率下行。因此,假如联储政策转向超预期,境内固收配置窗口期将被压缩到二季度至年中附近,其中二季度可能会是一个更优的配置窗口。信用债方面,我们发现自2010年以来,中美信用利差有明显负相关关系,代表着中美经济金融周期的错位。未来预计美国信用利差继续拉宽,我国信用利差维持在较低位置,但届时低评级产业债可能会阶段性的利差走阔。

3.2. 权益:不同情形下的结构性机会

权益影响较为复杂。权益大盘走势在2023年是国内小周期和海外大周期的加总。整体来看,在70%概率情形下,大盘维持3100-3400的区间震荡,当3季度联储调整降息节奏时,权益可能出现风险偏好回落导致的大周期风格震荡;在30%概率情形下,市场走势较为平稳,预计在4季度触达高点。

从风格来看,2-3季度受益于海外预期内的无风险利率回落,整体利好大周期板块下的半导体、医药等行业。4季度之后波动加大。对于小周期主导的风格/行业来看,则受到海外影响较为有限,主要集中在大金融的风险偏好因素。

3.3. 人民币汇率:进一步加速人民币升值

对比宏观经济状态,我国当前阶段性复苏的景气程度好于大多数西方国家。未来一旦联储确认美国存在风险扩散,那么将导致全球离岸美元向人民币资产寻找避险溢价。复盘日元在2007年下半年表现,也可以明显发现日元的升值出现加速。整体而言,在联储降息的早期阶段,美元指数将进一步回落,人民币汇率升值加速。在降息后半段,则需要观察各国相对经济稳定程度,美元可能出现反弹。

3.4. 大宗商品:震荡但内部分化

在经济周期尾声阶段,大宗商品的表现不会特别弱,其中主要有几点影响:一是商品里面的贵金属阶段性走强,二是能源类商品会适应性缩减供给,以匹配预期需求。在联储降息早期往往仍有阶段性小幅震荡上行,但是这个窗口期不宜看得过长。从2007-08年的原油大周期来看,能源品的持续走强时间要长于过去其他几轮周期。三是农产品一般在衰退前期表现比较稳定。另外,工业金属受到存货和制造需求影响更大,表现弱于能源。综合来看,我们认为大宗商品在联储触发降息操作的时间段中,将整体震荡但是内部有结构性的交易机会。无论是联储出现超预期的提前降息还是按照预期走完2023年,都从风险偏好和实际利率的角度利好黄金表现,当出现超预期的降息节奏时,则需要关注能源、工业金属的风险提前可能性。

从相对表现来看,南华综指在联储开始降息之后表现要好于海外的CRB指数,显示出我国商品内需平均好于外需的特征。

注:本文来自国泰君安证券发布的《联储首次降息节奏的三重超预期——外部政策转向对大类资产的影响展望》,报告分析师:廖静池,资格证书编号S0880522090003;刘扬

免责声明:以上内容仅代表作者的个人立场和观点,不代表华盛的任何立场,亦并非旨在提供任何投资意见。有关内容不构成任何专业意见、买卖任何投资产品或服务的要约、招揽或建议。本页面的内容可随时进行修改,而本公司毋须另作通知。本公司已尽力确保以上所载之数据及内容的准确性及完整性,如对上述内容有任何疑问,应征询独立的专业意见,本公司不会对任何因该等资料而引致的损失承担任何责任。以上内容未经香港证监会审阅。

风险及免责提示:以上内容仅代表作者的个人立场和观点,不代表华盛的任何立场,华盛亦无法证实上述内容的真实性、准确性和原创性。投资者在做出任何投资决定前,应结合自身情况,考虑投资产品的风险。必要时,请咨询专业投资顾问的意见。华盛不提供任何投资建议,对此亦不做任何承诺和保证。