简体
  • 简体中文
  • 繁体中文

热门资讯> 正文

领克车主发表联合声明要求为旧车型提供更新 官方回应

2023-03-26 14:29

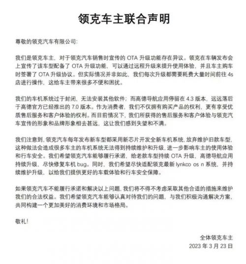
财经网汽车讯 3 月 26 日 ,据IT之家报道,由于硬件问题,部分旧车型无法获得新系统的体验,因此有大量老车主在领克论坛发表联合声明,反对领克拒绝为老车机升级新系统的行为。

上周,领克推了出新一代智能座舱操作系统 ——LYNK OS N,该系统将于 3 月 29 日起向所有领克 09 用户全面推送,之后会推送到其他搭载 8155 车机芯片的产品上。

领克车主表示,领克汽车承诺的 OTA 空中升级不实,每次升级需前往 4S 店进行操作,为车主带来很多不便和困扰。此外,领克车机系统过于老旧且无法安装其他应用软件,甚至高德导航还停留在 4.3 版本(IT之家注:最新为 7.0 版本)。他们认为官方这一做法属于是“放弃维护旧款车型,影响用户体验”。

这些用户表示,领克每年发布新车型都会采用新芯片开发全新的车机系统,对于旧款车型放弃维护,这种做法会造成很多车主的车机系统无法地得到持续维护和升级,进一步影响车主的使用体验和行车安全。

鉴于以上原因,他们希望领克汽车能够履行承诺,为老款车型持续 OTA 升级,修复车机 BUG 等;同时希望尽快适配最新的 lynkco os n 系统。

面对这一问题,领克官方回应称:

与手机芯片的状况不同,近两年,车规级芯片的升级启动了“开挂模式”,导致了车规级芯片之间性能代差极大。同时,与之相匹配的整车电子电气架构的能力也在快速升级,这两者成为了操作系统能否更新的决定性因素。

前几日发布的 LYNK OS N,是基于 8155 芯片与 GEEA2.0 电子电气架构研发的智能座舱操作系统。我们车机上一代的硬件配置,无法承载基于现一代硬件全新研发的操作系统。硬件条件绝不是“不管不顾”的借口。

今年对搭载 820A / E03 芯片车机的领克车型,我们会根据已收集到的用户需求,在硬件条件支持的前提下,于二季度起将陆续上线 / 更新导航类、娱乐的音频类、视频类等第三方高频应用软件,努力满足大家的需求。

关于 OTA 升级,领克 01/05 (820A 芯片) 可支持 SOTA 升级,即应用软件的 OTA 升级。领克 01/05 (820A 芯片) 搭载的高德地图,是领克与高德进行联合深度定制开发的车端专版,与手机端应用的升级逻辑不同,车机端虽然版本号为固定,但导航地图数据以及实时路况功能持续在线,同步更新。

领克汽车官方在今年 1 月份,为解决老款车型车机卡顿死机问题曾针对老款 01、02、03 车型推出“付费升级 E03 芯片 + 软件服务”,但需要用户付费 2950 元。

根据领克官方的配置显示,2023 款领克 03、2023 款领克 05、2023 款领克 01 EM-P 等车型搭载了目前主流的高通骁龙 8155 芯片,而老款 01/02/03 车型均搭载了来自亿咖通科技的 E01、E02 芯片,领克 05 则搭载了高通骁龙 820A 芯片,后述两款芯片在性能上、拓展性与业界主流的高通骁龙 8155 芯片差异明显。

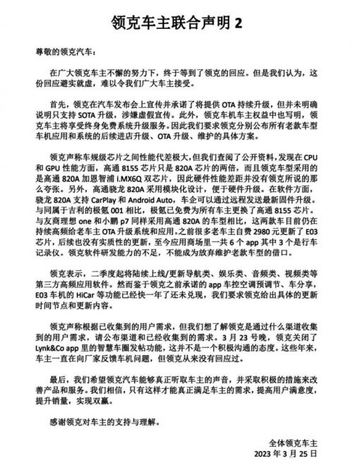
在看到领克官方声明之后,领克车主再次发表了第二份联合声明,要求领克分别公布所有老款车型车机应用和系统的后续进店升级、OTA 升级、维护的具体方案,以及系统更新具体时间节点和更新内容,同时驳斥了领克所说硬件性能问题。

据称,领克应用商店中目前一共 6 款 App,其中 3 个是行车记录仪。因此用户认为领克软件研发能力的不足,这是他们放弃维护老款车型的借口。这些车主希望领克汽车能够真正听取车主的声音,并采取积极的措施来改善产品和服务。

为此财经网汽车联系到领克汽车相关负责人,截至发稿时,领克汽车还未对车主第二份联合声明做出回应。

风险及免责提示:以上内容仅代表作者的个人立场和观点,不代表华盛的任何立场,华盛亦无法证实上述内容的真实性、准确性和原创性。投资者在做出任何投资决定前,应结合自身情况,考虑投资产品的风险。必要时,请咨询专业投资顾问的意见。华盛不提供任何投资建议,对此亦不做任何承诺和保证。