简体
  • 简体中文
  • 繁体中文

热门资讯> 正文

【建议收藏】重磅!2023年江门市化工新材料产业链全景图谱(附产业政策、产业链现状图谱、产业资源空间布局、产业链发展规划)

2023-03-08 10:00

转自:前瞻产业研究院

行业主要上市公司:中材科技(002080);万华化学(600309);南大光电(300346);华峰化学(002064);金发科技(600143);多氟多(002407);回天新材(300041);彤程新材(603650);新和成(002001);沃特股份(002886)等

本文核心数据:全国化工新材料市场规模;江门化工新材料企业数量;江门化工新材料发展目标;

化工新材料产业发展现状及价值链分布

——全国化工新材料产业发展规模

“十三五”期间我国化工新材料企业快速发展,产值规模大幅增长。中国石油和化学工业联合会数据显示,自给率由2015年的53%提高到70%。2020年我国化工新材料产值超过6500亿元,近5年年均增速超过10%。

目前,中国化工新材料产业已初步形成了较齐备的研发、设计、生产和应用体系,化工新材料产业产值达数千亿元,成为全球化工新材料领域不可忽视的力量和全球重要的市场。经初步核算,2021年中国化工新材料产值为7100亿元,同比增长10.7%。

——化工新材料产业价值链分布

发展化工新材料产业对国民经济各个领域,尤其是高技术及尖端技术领域具有重要支撑作用。从产业链来看,化工新材料行业位于产业链中下游,上游主要包括行业所需要的关键原料,中游细分领域包括电子化学品化工新材料(锂电池材料、半导体材料、先显示材料)、有机硅新材料、氟化工新材料、可降解塑料及改性塑料领域新材料等,下游为新材料所运用的各个制造加工领域。整体来看,产业价值链主要分布于上游及中游重点细分材料领域。

注:上述毛利率区间以行业代表性上市公司2022年上半年毛利率填列 注:上述毛利率区间以行业代表性上市公司2022年上半年毛利率填列

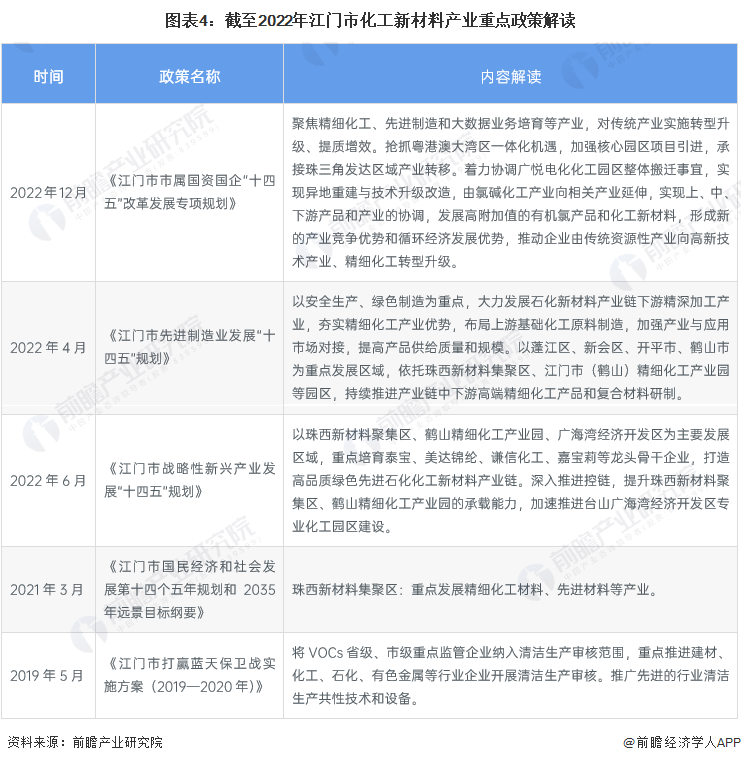
江门市化工新材料产业政策环境

江门市针对化工新材料的政策相对较少,但相关政策中对化工新材料的发展有重点提及。《江门市市属国资国企“十四五”改革发展专项规划》提出聚焦精细化工,实现技术升级改造,发展高附加值的先进化工新材料,推动企业由传统资源性产业向高新技术产业、精细化工转型升级。《江门市先进制造业发展“十四五”规划》中提及以安全生产、绿色制造为重点,大力发展石化新材料产业链下游精深加工产业,夯实精细化工产业优势,布局上游基础化工原料制造,加强产业与应用市场对接,提高产品供给质量和规模。

江门市化工新材料产业链现状图谱

——江门市化工新材料产业链图谱

从化工新材料产业链的企业分布数量来看,上游的原料企业超1800家,其中石油生产企业超过1300家;中游化工新材料加工制造企业有910家;下游合成的材料分类中,半导体材料的企业最多,达482家,其次是显示材料,达223家,改性材料86家,锂电材料10家。

——江门市化工新材料产业链企业地图

从产业链各环节的代表性企业分布地图来看,鹤山市、蓬江区、江海区、新会区的产业链最完善,鹤山市的化工材料发展竞争力较好,有著名企业创维显示,东旭化学等。各地区化工新材料企业聚集程度高,为下游显示材料、半导体材料等合成提供了有力的供应支持。

——江门市化工新材料产业发展载体图谱

“十三五”期间,江门市结合产业布局,在此谋划建设园区,作为发展新材料产业、承接主城区化工企业搬迁改造和省内危险化学品生产企业产业转移的重要载体,随着粤港澳大湾区(珠西)高端产业集聚区的发展战略和空间布局逐渐清晰,拥有优越区位优势、享受省产业转移政策的珠西新材料集聚区近年来坚持高标准规划、高品质建设、高效能管理的发展思路,吸引一大批优质项目先后落户。

江门市化工新材料产业发展现状

——化工新材料产值不断提升

江门市化工新材料中,涂料油墨基础深厚,江门市涂料和油墨生产规模较大,品种齐全,水性涂料、汽车涂料、耐高温防腐漆等在国内处于领先位置,拥有嘉宝莉、巴斯夫、千色花、东洋油墨等一批龙头骨干企业。化学纤维优势明显,江门的聚己内酷胺切片,聚对苯二甲酸乙二醇酷切片、芳纶、超高分子量聚乙烯纤维、无机改性高聚物复合材料等化学纤维产品在广东省内具有明显优势,拥有美达锦纶、泰宝、联新等化学纤维生龙头企业。2021年规上石化新材料企业近250家,2021年实现总产值约439.98亿元,增长19.9%;增加值约96.73亿元,增长11.3%,占全市规上增加值的7.6%。初步核算,2022年全市化工新材料产值超502亿元,目前江门市初步形成以精细化工、化学纤维为主的特色化工材料产业。

——2022年为注册高潮期

根据企查猫查询数据显示,近年来化工新材料历年新注册企业数量稳步增长。截至2023年2月,江门化工新材料产业相关的存续在业企业910家,其中2022年新注册企业数量达188家,为历年最多;2023年1-2月,江门化工新材料产业注册企业数量为17家。

注:企业状态为存续/在业;企业经营范围为化工新材料 注:企业状态为存续/在业;企业经营范围为化工新材料

江门市化工新材料产业发展前景及规划

——江门市化工新材料产业发展前景

江门市对化工新材料产业发展极为重视,化工新材料已是江门发展五大产业链的重要一环。2022年7月,江门市拟定产业链链长制实施方案进一步明确:力争到2025年,化工新材料产业生态圈规模超5000亿元。2022年江门独角兽、准独角兽榜单,就有相当一部分是化工新材料公司。

《关于加快江门市化工新材料产业高质量发展的若干意见》提出,为立足江门化工新材料产业基础,围绕产业全领域生态,力争至2030年全市化工新材料与健康产业规模达到万亿级。

《江门市战略性新兴产业发展“十四五”规划》中提出,促进先进石化化工新材料高品质发展。打造高品质绿色先进石化化工新材料产业链。深入推进控链,提升珠西新材料聚集区、鹤山精细化工产业园的承载能力,加速推进台山广海湾经济开发区专业化工园区建设,鼓励和推动石化企业搬迁入园或就地改造,加快石化产品生产工艺升级改造,实现绿色智能化生产。

——江门市化工新材料产业发展规划

在空间布局规划上,江门市计划新会区做好珠西新材料集聚区、鹤山做好江门(鹤山)精细化工产业园、台山做好广海湾工业园区的平台载体建设,加快推动现有化工园区扩容,完善园区基础配套,提升园区承载能力,加快园区相关规划编制,争取国家工信部《化工园区认定管理办法》印发后立刻上报认定。开展产业链精准招商,储备一批项目,积极引进优质新项目,推动化工园区高质量发展。重视安全生产及消防安全工作。

重点发展深加工化学纤维、高性能合成材料、功能橡胶、油墨及涂料等绿色高品质产品,提升产品竞争力。加速谋划延链,强化产业对接,促进先进石化化工新材料向新能源汽车、电子信息等下游延伸,扩大江门市本地先进石化产业内循环。

更多本行业研究分析详见前瞻产业研究院《中国化工新材料行业发展前景与投资战略规划分析报告》,同时前瞻产业研究院还提供产业大数据、产业研究、产业规划、园区规划、产业招商、产业图谱、产业链咨询、技术咨询、IPO募投可研、IPO业务与技术撰写、IPO工作底稿咨询等解决方案。

更多深度行业分析尽在【前瞻经济学人APP】,还可以与500+经济学家/资深行业研究员交流互动。

风险及免责提示:以上内容仅代表作者的个人立场和观点,不代表华盛的任何立场,华盛亦无法证实上述内容的真实性、准确性和原创性。投资者在做出任何投资决定前,应结合自身情况,考虑投资产品的风险。必要时,请咨询专业投资顾问的意见。华盛不提供任何投资建议,对此亦不做任何承诺和保证。