热门资讯> 正文
2023-01-16 12:10

雷递网 雷建平 1月16日
由演员刘涛代言的美丽田园医疗健康产业有限公司(简称:“美丽田园”,Beauty Farm,股票代码为:“02373”)今日在港交所上市。
美丽田园此次发行价为19.32港元,募资净额为3.87亿港元。

美丽田园的基石投资者包括TruMed、貝泰妮、Juzi Holding、Harvest,一共认购5388万美元。
美丽田园开盘价为30.5港元,较发行价上涨57.87%;截至目前,公司市值约70亿港元。美丽田园由此成为“美容院第一股”。
半年期内利润下降近80%

美丽田园首家门店1993年成立,至今美丽田园集团(旗下包括美丽田园、贝黎诗、秀可儿与研源)已建立一个由177家门店组成的全国门店网络,包括位于一线城市的87家门店及位于新一线城市的70家门店。
招股书显示,美丽田园2019年、2020年、2021年营收分别为14亿元、15亿元、17.8亿元;毛利分别为7.08亿、7亿、8.34亿;毛利率分别为50.4%、46.6%、46.8%;

美丽田园2019年、2020年、2021年经营利润分别为2.07亿、2.13亿、2.78亿;经营利润率分别为14.7%、14.2%、15.6%;年内盈利分别为1.47亿元、1.52亿元、2.08亿元;年内盈利率分别为10.5%、10.1%、11.7%。

美丽田园2022年上半年营收7.34亿,较上年同期的8.37亿元下降12.3%;经营利润为4016万元,较上年同期的1.39亿元下降71.2%;期内利润为2296万元,较上年同期的1.05亿元下降78.8%。

美丽田园旗下品牌包括美丽田园、贝黎诗、秀可儿、研源、加盟商及其他。

其中,美丽田园2022年上半年来自美丽田园营收为3.52亿元,占营收比例为48%;来自秀可儿营收为2.76亿元,占营收比例为37.5%;来自贝黎诗营收为3107万元,占营收比例为4.2%。

美丽田园2019年、2020年、2021年经调整利润分别为1.49亿元、1.59亿元、2.27亿元;美丽田园2022年上半年经调整利润为5064万元,较上年同期的经调整利润1.08亿元下降53.11%。

美丽田园2019至2021年分别分红7710万元、7280万元及8670万元。2022年2月中旬,美丽田园再度分红1.2亿元。

截至2022年6月30日,美丽田园持有现金及现金等价物为1.5亿元。
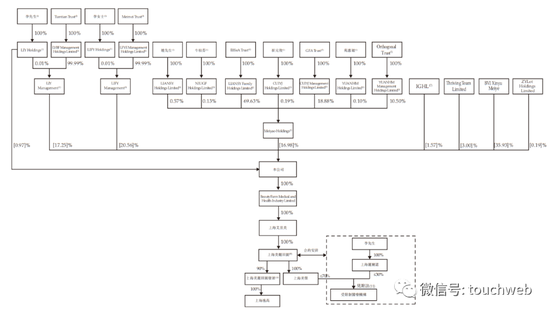
一致行动人控制55.77%投票权
美丽田园由王莉女士创办,王莉女士为李阳已故妻子。
美丽田园执行董事分别为李阳、连松泳;非执行董事分别为翟锋、耿嘉琦、李方雨(原名李芳芊)女士;独立非执行董事分别为范铭超、程雁女士、江华。

李方雨女士,为非执行董事及李阳的女儿。连松泳为公司CEO,Meiyao持股为16.98%。

IPO前,一致行动人士(包括李阳、李方雨女士、连松泳、LIY Holdings、LYBF Management、LIY Management、LIFY Holdings、LEYE Management、LIFY Management、Meiyao Holdings、LIANSY Holdings、NIUGF Holdings、LIANSYFamily、CUIYJ Holdings、CUIYJ Management、YUANHM、YUANHM Management、牛桂芬、崔元俊及苑惠敏)有权共同行使公司已发行股本总额约55.77%投票权。

其中,李阳间接持股为17.25%,直接持股为0.97%;李方雨女士间接持股为20.56%,Meiyao Holdings持股为16.98%,员工持股平台IGHL持股为1.57%,Thriving Team Limited持股为3%。
CITICPE自2013年12月起成投资人。CITICPE通过BVI Xinyu Meiye持有公司35.93%股份。藏瞱2022年3月通过ZYLot投资公司,持有公司0.19%股份。
Meiyao Holdings存在多个股东,其中,连松泳持有Meiyao Holdings约0.57%股权,牛桂芬持股0.13%,连松泳的家族信托EffieA Trust持股69.63%,崔元俊持股0.19%,崔元俊的家族信托GFA Trust持股18.88%,苑惠敏家族信托Orthogonal持股10.5%。