简体
  • 简体中文
  • 繁体中文

热门资讯> 正文

【建议收藏】重磅!2023年无锡市集成电路产业链全景图谱(附产业政策、产业链现状图谱、产业资源空间布局、产业链发展规划)

2022-12-10 11:00

转自:前瞻产业研究院

行业主要上市公司:钜芯集成(838981.NQ);长电科技(600584);卓胜微(300782)等

本文核心数据:全国集成电路供需规模;无锡集成电路产量;无锡集成电路企业数量

集成电路产业发展现状及价值链分布

——全国集成电路产业发展规模

据中国半导体行业协会的数据显示,2017-2021年,中国集成电路产业销售额呈逐年上升的趋势,增长速度维持较高的水平。2021年是中国“十四五”开局之年,在国内宏观经济运行良好的驱动下,国内集成电路产业继续保持快速、平稳增长态势,2021年中国集成电路产业首次突破万亿元,产业销售额为10458.3亿元,同比增长18.2%。

——集成电路产业价值链分布

集成电路产业链上中下游紧密联系。上游为集成电路设计与制造所需的自动化工具EDA(Electronic Design Automation,电子设计自动化);搭建系统级芯片(System on a Chip,SoC)所需的核心功能模块半导体知识产权核(Intellectual Property core,IP核);其中前两者的价值分布高达80%以上;

集成电路制造环节的核心生产设备及材料;中游是IC设计厂商;集成电路的制造厂商;为芯片提供与外部器件连接并提供物理机械保护的封装和测试厂商;中游的价值链在10-25%之间。

下游应用场景十分广阔,消费电子、汽车电子、计算机、物联网等,价值分布在18-32%不等。

注:上述毛利率区间以行业代表性上市公司2021年毛利率填列 注:上述毛利率区间以行业代表性上市公司2021年毛利率填列

无锡市集成电路产业政策环境

多年来,无锡专注强“芯”,打造从设计、制造、封测到原材料乃至设备较为完整的集成电路全产业链。“十三五”以来,无锡颁布实施了多项行动方案促进集成电路的发展;2016-2022年,无锡每年均制定了集成电路推广应用财政支持政策,鼓励和支持集成电路在各个领域的应用;2020年1月,无锡出台《无锡市集成电路产业发展三年行动计划》,其中明确提出了围绕集成电路等产业大力进行技术布局;2022年,截至11月末,无锡市共有9条相关政策公布。

无锡市集成电路产业链现状图谱

——无锡市集成电路产业链图谱

在政策指引和市场需求的驱动下,无锡市集成电路产业链不断完善,其中,在半导体材料、半导体设备,中游环节在集成电路设计、集成电路制造以及集成电路封装测试领域均有布局;下游应用领域中主要涉及汽车电子和计算机领域。

——无锡市集成电路产业链企业地图

从产业链各环节的代表性企业分布地图来看,目前无锡市各辖区均有半导体材料、集成电路设计环节的企业分布,集成电路设计主要分布在滨湖区、惠山区。相对而言,惠山区、滨湖区和锡山区的产业链布局更完善。

——无锡市集成电路产业发展载体图谱

发展集成电路产业是构建城市发展新格局的重要路径之一,2015年以来,无锡市开始大力推动集成电路推广应用,当前已形成了3大主要的集成电路产业聚集区:无锡锡山集成电路装备产业园和无锡惠山国家先进半导体产业园,以及位于新吴高新区的无锡金投集成电路产业园。

无锡市集成电路产业发展现状

——新增注册企业波动增长

根据企查猫查询数据显示,近年来集成电路历年新注册企业数量也快速增长。截至2022年11月29日,无锡集成电路产业相关的注册企业超4700家,其中2022年1-11月,无锡集成电路产业注册企业数量为1200家,处于历史高位,表明无锡集成电路产业的发展热潮未减。

从专利申请数量的角度来看,无锡市集成电路专利申请数量规模呈现动态趋势,其中2020年和2021年专利申请数量较高,超过1500项。截止2022年11月,无锡市集成电路专利申请数量超过900项。

——产业规模稳步提升

集成电路是“十四五”无锡构建“465”现代产业体系中的重要一环。在集成电路产业规模方面,根据无锡半导体行业协会公布的数据来看2021年无锡集成电路产业规模达到1780亿元,同比增长25.5%,高于全国17.5%的平均水平。

无锡市集成电路产业发展前景及规划

——无锡市集成电路产业发展前景

根据2022年3月无锡市发改委出台的《无锡高新区关于进一步加快推进集成电路产业高质量发展的政策意见(试行)》, 到2025年,全市集成电路产业规模超过2000亿元,无锡高新区培育上市企业超过8家。

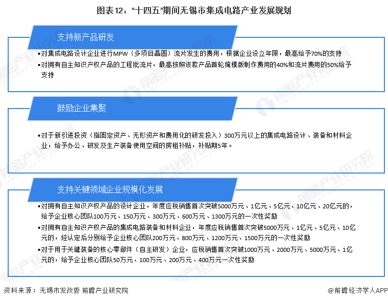
——无锡市集成电路产业发展规划

“十四五”期间,无锡市将从以下几方面发展集成电路产业:

更多本行业研究分析详见前瞻产业研究院《无锡市集成电路产业大数据招商指南 (两链两图两池两库两平台两清单两报告)》,同时前瞻产业研究院还提供产业大数据、产业研究、政策研究、产业链咨询、产业图谱、产业规划、园区规划、产业招商引资、IPO募投可研、IPO业务与技术撰写、IPO工作底稿咨询等解决方案。

更多深度行业分析尽在【前瞻经济学人APP】,还可以与500+经济学家/资深行业研究员交流互动。

风险及免责提示:以上内容仅代表作者的个人立场和观点,不代表华盛的任何立场,华盛亦无法证实上述内容的真实性、准确性和原创性。投资者在做出任何投资决定前,应结合自身情况,考虑投资产品的风险。必要时,请咨询专业投资顾问的意见。华盛不提供任何投资建议,对此亦不做任何承诺和保证。