简体
  • 简体中文
  • 繁体中文

热门资讯> 正文

区域·划定调整丨渝中、江北、沙坪坝、​九龙坡、巴南、重庆高新区

2022-11-12 21:44

精准防控  动态调整

11月12日

渝中区、江北区、沙坪坝区

九龙坡、巴南区、重庆高新区

划定、调整疫情风险区

具体如下

↓↓↓

渝中区

重庆市渝中区新型冠状病毒肺炎疫情防控工作指挥部发布关于调整疫情风险区的通告(2022年第76号)。

按照《新型冠状病毒肺炎防控方案(第九版)》《关于进一步优化新冠肺炎疫情防控措施科学精准做好防控工作的通知》相关规定,根据当前渝中区疫情防控工作需要,经专家研判和区疫情防控指挥部研究,决定对渝中区部分疫情风险区进行调整。具体如下:

一、划定高风险区

(一)具体点位

1.解放碑街道(7个):新华路88号附2号,新华国际酒店34楼,临江支路26号2单元,八一路13号林华环岛名都9楼以上住宅楼层和临江路60号1、2、4、5单元,临江路60号3单元,怡景大厦C座;.

2.朝天门街道(3个):解放东路129号金宏大厦,世纪龙门住宅楼层,都市庭院9单元上8层;

3.七星岗街道(5个):华一坡5号,临华路20号,金汤街80号附7号,纯阳洞小区1号楼,江悦华庭B栋;

4.南纪门街道(5个):文化街41号,下回水沟1号,十八梯综合大楼A栋和B栋,蔡家石堡1号,上回水沟11号;

5.菜园坝街道(3个):交通街51号,菜袁路168号江屿朗庭C1,菜袁路53号;

6.大溪沟街道(2个):华福巷53号书香苑小区,张家花园街72号;

7.两路口街道(5个):华安大厦,重庆中德生殖医院,花园大厦,两路口街道皇冠大厦,枇杷山宝库;

8.上清寺街道(2个):山益村21号,嘉西村87号;

9.大坪街道(8个):经纬大道286号2单元,长江二路86号爱华龙都,兰波红城丽景小区3栋,和泓江山国际小区1栋,肖家湾电视塔村8号,金鹏花园小区1栋,新东福花园小区江山阁,九坑子68号。

10.石油路街道(4个):阿卡迪亚66栋2单元,万科锦程小区18栋、19栋,大坪正街118号soho商务中心3楼珑洲酒店,新医村9号;

11.化龙桥街道(2个):长帆江岸小区1单元,临江佳园小区1单元。

以上高风险区均为原有的中风险区调整,划定时间以原中风险区起算时间为准。

(二)管控措施

1.管控期间实行“足不出户、上门服务”,防止人员外出流动。每日开展健康监测,居家时做好环境消毒、居室通风等措施。

2.管控时限暂定5天,按要求开展相应频次核酸检测,连续5天无新增感染者且第5天风险区域内所有人员完成一轮核酸筛查均为阴性,降为低风险区管理。

3.管控期间暂停区域内所有聚集性活动及经营性活动。

4.区域外人员原则上不进入该区域,生活保障等特殊人员可在做好防护情况下,不接触做好生活物资等保障。所有出入人员严格落实查证、验码、测温、登记。

5.做好心理疏导,落实好物资保障、特殊群体就医等服务;规范消毒和垃圾分类处置。

二、临时管控区范围调整

(一)具体范围

除上述高风险区外的渝中区全域划定为临时管控区。

(二)防控措施

1.管控期间实行“人不出区、错峰取物”,防止人员外出流动。暂停区域内所有聚集性活动及经营性活动。

2.管控时限暂定3天,连续开展3次核酸检测,后续检测频次根据检测结果确定。每日开展健康监测,落实好物资保障、特殊群体就医等服务,居家时做好环境消毒、居室通风等措施。

3.区域外人员原则上不进入该区域,生活保障等特殊人员可在做好防护情况下,不接触做好生活物资等保障。所有出入人员严格落实查证、验码、测温、登记。

希望广大市民积极配合开展疫情防控工作,严格遵守法律法规,切实履行个人疫情防控责任,做好个人防护,按时参加核酸检测,规范居家健康管理,一起努力、共同抗疫,全力争取早日恢复正常生产生活秩序。

后续管控措施将根据疫情形势动态调整。未尽事宜,以渝中区疫情防控指挥部解释为准。

重庆市渝中区新型冠状病毒肺炎

疫情防控工作指挥部

2022年11月12日

江北区

重庆市江北区新型冠状病毒肺炎疫情防控指挥部关于划定疫情风险区的通告(2022年第60号)。

根据当前疫情防控形势,按照国务院联防联控机制相关规定,经专家研判和江北区新冠肺炎疫情防控指挥部研究决定,自2022年11月12日起,将江北区部分区域划定为高风险区,现通告如下:

一、具体点位

(一)原中风险区调整为高风险区(15个)

石马河街道(1个):保利香雪15栋;

大石坝街道(4个):首创鸿恩3期1幢、恋恋上层小区1栋、九村174号居民区、五福苑238号;

华新街街道(1个):御龙天峰12栋;

观音桥街道(1个):洋河二村2号;

五里店街道(4个):融景城郦苑3栋、融景城尚峰3栋、万丰二村(51栋、54栋)、金桥北岸1栋;

寸滩街道(3个):保利观澜一期6栋1单元、西派城一期7栋、西派城二期2栋;

鱼嘴镇(1个):金鑫花园6栋。

(二)新增高风险区(110个)

石马河街道(35个):可乐小镇A区2栋、可乐小镇B区6栋、可乐小镇C区(1栋、2栋、3栋、4栋)、百年佳苑(1栋、2栋、3栋)、金色年华(2栋、4栋、10栋)、悠哉悠宅(3栋、4栋、5栋)、国奥村2期7栋、山水丽都(37栋、105栋)、翠苑小区2栋、大川壹江城6栋、新城馨苑2栋、南石家园2栋3单元、海悦蓝庭小区1栋、竹园小区3栋2单元、小天鹅花园小区8A栋、金果园小区A73栋、宏帆天地1栋、金科十年城52栋、天下城6栋、金果园2号1单元、凤凰湾小区16栋、维丰小区11栋、华美翡丽山二期(1栋、2栋)、中德阳光花城3栋、龙湖源著2幢2单元、华渝西苑208幢1单元、升伟新意境9栋、聚慧雅苑小区10栋、江湾丽景A栋、保利香雪26栋、文景苑1栋、中德阳光花城6栋、龙湖源著16栋、万科悦湾28栋、佳禾园A区3幢;

大石坝街道(13个):东原D7四期9栋、东方明珠(2栋、A1栋)、雪屿佳苑C栋、首创洪恩2期8栋、首创洪恩4期1栋、首创鸿恩1期5栋、首创鸿恩3期7栋、石油大庆村小区29栋、无名地157栋、中海北滨华庭66栋、华润中央公园19栋、东海岸小区A区12栋、大路村(94号、95号);

华新街街道(10个):御龙天峰9栋、春森彼岸1期6栋、嘉陵三村10栋、江建村(163号、165号)、福康村202号、观府国际小区5栋、平安摩卡2栋、绿湾嘉景苑338号、阳光海岸B栋、嘉陵三村113号;

观音桥街道(40个):新城绿洲(3栋、4栋)、北城旺角D栋、蔚蓝世纪B栋、塔坪103号(1单元、3单元)、油脂小区1单元、春晖园小区(7号、29号)、北国风光(9栋、17栋、18栋)、锦绣嘉陵A区(2栋、5栋、7栋)、锦绣嘉陵B区1栋、万象时代2栋、小苑一村24号、保利江上明珠乐园3栋、玉景苑、青青雅舍2栋、伟岸滨州1栋、聚金花园5栋、兴竹路18号附1号、建北一村30号、时代名居C栋、桥鸿一村(35号2单元、36号2单元)、天地豪园73栋、耐德佳苑小区(1栋、2栋、3栋)、建东一村61号、祺山品阁3栋、半山华府14栋、保利山庄海棠5栋3单元、兴隆路6号3单元、翠海朗园4栋、祥和家园1栋、九鼎花园(2栋、7栋)、银泰新苑A栋、瑜然星座一期2单元、渝北四村181号、红黄路18号4单元、国美江天御府31栋、中瀚名苑9号、五岳国际、黄桷园10号、邦兴渝珠花园7栋、罗丹公馆2栋;

五里店街道(2个):天缘居1栋、工校三村单工四宿舍;

寸滩街道(4个):海语江山(2栋、4栋、6栋、7栋、8栋、10栋、11栋、16栋)、康兴园北C区13栋3单元、万科御澜道(9栋、10栋)、西派城一期(8栋、9栋);

铁山坪街道(2个):港兴小区3栋、港盛小区41栋;

鱼嘴镇(4个):棠富园小区6栋、和韵家园南区8栋、棠锦园5栋3单元、移民房7栋1单元。

二、管控措施

1.实行封控管理,期间严格做到“足不出户、上门服务”,对因就医等特殊情况确需外出的,须经社区(村)审核同意并协调安排专人专车,严格实行闭环转运;居家时做好环境消毒、居室通风等措施。

2.实施封控管理后开展相应频次核酸检测,连续5天无新增感染者且第5天风险区域内所有人员完成一轮核酸筛查均为阴性,调整为低风险区。

3.每日开展健康监测。

4.区域外人员原则上不进入该区域,生活保障等特殊人员可在做好防护情况下,无接触做好生活物资等保障,规范消毒和垃圾分类处置。

后续管控措施根据疫情形势实时动态调整。未尽事宜,以区新冠肺炎疫情防控指挥部解释为准。

重庆市江北区新型冠状病毒

肺炎疫情防控指挥部

2022年11月12日

沙坪坝区

重庆市沙坪坝区新冠肺炎疫情防控指挥部发布关于调整疫情风险区的通告。

按照国务院联防联控机制综合组《关于进一步优化新冠肺炎疫情防控措施科学精准做好防控工作的通知》相关规定,结合我区疫情形势,经市区疾控专家研判和区新冠肺炎疫情防控指挥部研究决定,自2022年11月12日14时起,调整疫情风险区,具体如下:

一、调降为低风险区

(一)具体点位

1.渝碚路街道:渝碚路131号26-29栋,小新街66号,渝碚路南开苑B1、B3栋,煌华新纪元1栋、杨公桥西城丽景5幢,宏信大厦A栋、三峡广场老基地火锅(银座店)、渝碚路135号信诚宠物诊所;

2.沙坪坝街道:松林村223号,劳动路79号,沙正街91号,劳动路宏浩大厦二单元A栋;

3.土湾街道:财信沙滨城市C区,金沙时代南苑2栋和7栋,工人村64号;

4.童家桥街道:壮志路33号除高风险区安居小苑2栋、4栋、10栋以外区域,九鼎名都小区2栋,翰林景园小区12单元,阳光水城3期4栋,童家桥正街2号,金悦城一期9栋;

5.覃家岗街道:童话里D区除2栋外区域,金磁路8号金悦府4栋,凤天大道天骄年华兰园F栋,金星社区金悦锦城3栋,畔山桃园4栋;

6.天星桥街道:融汇温泉城上筑4栋,雅豪丽景雅观2栋,紫荆花园1栋,小龙坎正街398号,小龙坎正街237号;

7.石井坡街道:大河沟120号,马桑岚垭13号;

8.土主街道:和睦街15号,金科天宸3街区1栋,好城时光3栋,首创光合城2期5栋,恒大优活城2期10栋;

9.新桥街道:上桥新街39号附4号,新怡康居小区B栋,三陵雅园B区A栋1单元,上桥2村41栋;

10.中梁镇:天蓝雅园1栋4单元、天蓝雅园1栋3单元;

11.联芳街道:联芳桥22栋,苹果派2期48号1单元,联芳花园六期42栋3单元,逸静花开香地小区6栋;

12.井口街道:经济桥83号,宏城名都C区10栋,经济桥111号,南溪村檬梓堡12号,南溪村郭家岚1号中国航油井口加油站,美丽阳光家园一期3栋;

13.小龙坎街道:黄桷湾179号;

14.双碑街道:大石村9号;

15.陈家桥街道:金科天宸10街区1栋;

16.磁器口街道:百年世家小区9、10栋。

(二)管控措施

1.实行“个人防护、避免聚集”等防控措施,区域内各类人员按照要求开展核酸检测。

2.严格执行11月12日《沙坪坝区新冠肺炎疫情防控指挥部关于进一步加强社会面防控工作的通告》相关措施。

3.后续管控措施根据疫情形势实时动态调整。

二、将11月7日以来,沙坪坝区新冠肺炎疫情防控指挥部《关于划定疫情风险区的通告》中,划定的原中风险区调整为高风险区,管控时间从划定为原中风险区之日起计算;如高风险区内发现新增感染者,则重新计算管控时间。管控措施如下:

1.实行封控措施,期间“足不出户,上门服务”,对因就医等特殊情况确需外出的,须经社区审核同意并协调安排专人专车,全程做好个人防护,落实闭环管理。

2.经营场所暂停营业,暂停区域内所有聚集性活动和聚餐。

3.区域外人员不进入该区域,生活保障等特殊人员可在做好防护情况下,不接触做好生活物资保障等工作。落实好慢性病患者等特殊群体医疗等服务,规范消毒和垃圾分类处置。

4.每天上、下午各开展一次体温检测和症状问询。

5.实施封控管理后开展相应频次核酸检测,连续5天无新增感染者且第5天风险区域内所有人员完成一轮核酸筛查均为阴性,降为低风险区。

未尽事宜,以沙坪坝区新冠肺炎疫情防控指挥部解释为准。

重庆市沙坪坝区新型冠状

病毒肺炎疫情防控指挥部

2022年11月12日

九龙坡区

重庆市九龙坡区新型冠状病毒肺炎疫情防控工作指挥部发布关于新增、调整高风险区的通告。

根据当前九龙坡区疫情防控工作需要,按照《新型冠状病毒肺炎防控方案(第九版)》及《关于进一步优化新冠肺炎疫情防控措施科学精准做好防控工作的通知》相关规定,经专家研判并经区疫情防控工作指挥部研究,新增铜罐驿镇疫情高风险区,具体如下:

一、具体点位

新合村:新合村8组7号。

二、防控措施

1.实行封控措施,期间“足不出户,上门服务”,安排24小时巡逻值守,防止人员外出流动,严格做到足不出户。对因就医等特殊确需外出的,须经社区防控办公室协调安排,实行专人专车,全程做好个人防护,落实闭环管理。

2.经营场所暂停营业。

3.暂停区域内所有聚集性活动和聚餐。

4.区域外人员不进入该区域,生活保障等特殊人员可在做好防护情况下,不接触做好生活物资等保障。

5.每天上午、下午各开展一次体温检测和症状问询,填写健康监测登记表。

6.实施封控管理后开展相应频次核酸检测,连续5天无新增感染者且第5天风险区域内所有人员完成一轮核酸筛查均为阴性,降为低风险区。

7.做好心理疏导、生活物资保障,落实好慢性病患者等特殊群体医疗等服务;规范消毒和垃圾分类处置。

特此通告。

重庆市九龙坡区新型冠状病毒

肺炎疫情防控工作指挥部

2022年11月12日

附件

各点位管控时间更新表

根据当前九龙坡区疫情防控工作需要,按照《新型冠状病毒肺炎防控方案(第九版)》及《关于进一步优化新冠肺炎疫情防控措施科学精准做好防控工作的通知》相关规定,经专家研判并经区疫情防控工作指挥部研究,调整石桥铺街道疫情高风险区,具体如下:

一、具体点位

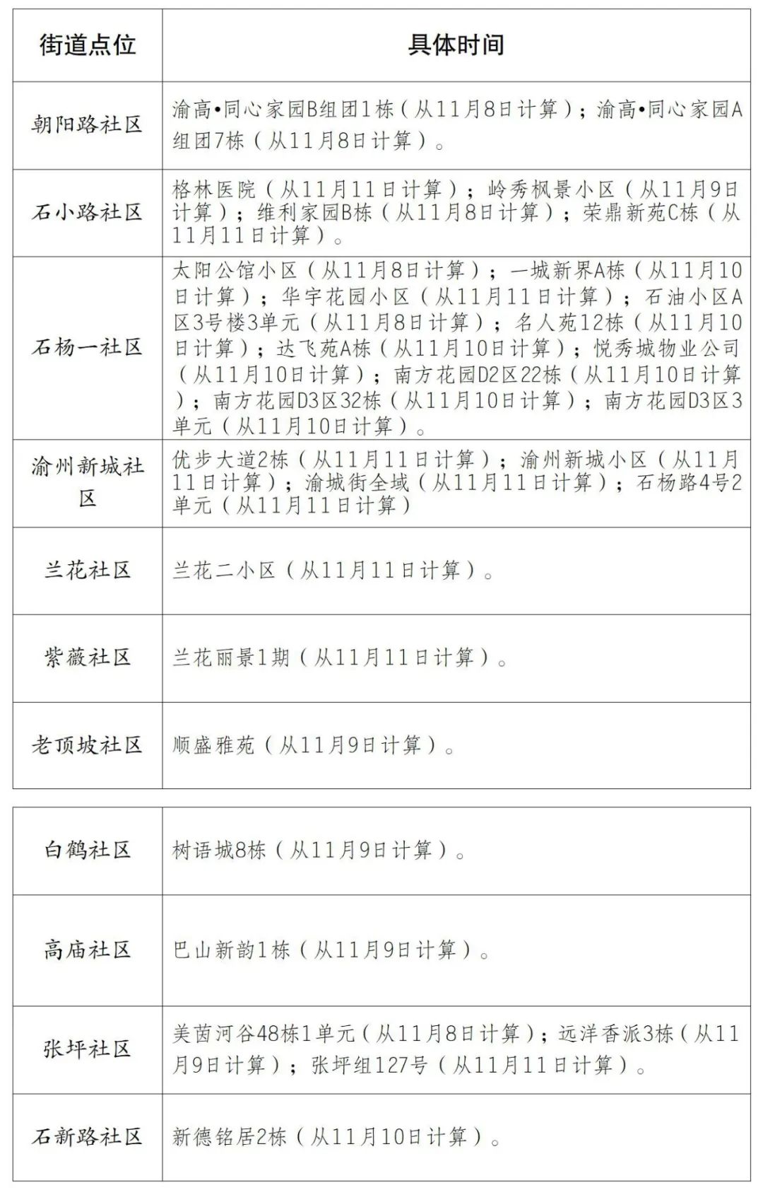
朝阳路社区:渝高•同心家园B组团1栋;渝高•同心家园A组团7栋。

石小路社区:格林医院;岭秀枫景小区;维利家园B栋;荣鼎新苑C栋。

石杨一社区:太阳公馆小区;一城新界A栋;华宇花园小区;石油小区A区3号楼3单元;名人苑12栋;达飞苑A栋;悦秀城物业公司;南方花园D2区22栋;南方花园D3区32栋;南方花园D3区3单元。

渝州新城社区:优步大道2栋;渝州新城小区;渝城街全域;石杨路4号2单元。

兰花社区:兰花二小区。

紫薇社区:兰花丽景1期。

老顶坡社区:顺盛雅苑。

白鹤社区:树语城8栋。

高庙社区:巴山新韵1栋。

张坪社区:美茵河谷48栋1单元;远洋香派3栋;张坪组127号。

石新路社区:新德铭居2栋。

二、防控措施

1.实行封控措施,期间“足不出户,上门服务”,安排24小时巡逻值守,防止人员外出流动,严格做到足不出户。对因就医等特殊确需外出的,须经社区防控办公室协调安排,实行专人专车,全程做好个人防护,落实闭环管理。

2.经营场所暂停营业。

3.暂停区域内所有聚集性活动和聚餐。

4.区域外人员不进入该区域,生活保障等特殊人员可在做好防护情况下,不接触做好生活物资等保障。

5.每天上午、下午各开展一次体温检测和症状问询,填写健康监测登记表。

6.实施封控管理后开展相应频次核酸检测,连续5天无新增感染者且第5天风险区域内所有人员完成一轮核酸筛查均为阴性,降为低风险区。

7.做好心理疏导、生活物资保障,落实好慢性病患者等特殊群体医疗等服务;规范消毒和垃圾分类处置。

特此通告。

重庆市九龙坡区新型冠状病毒

肺炎疫情防控工作指挥部

2022年11月12日

附件

各点位管控时间更新表

根据当前九龙坡区疫情防控工作需要,按照《新型冠状病毒肺炎防控方案(第九版)》及《关于进一步优化新冠肺炎疫情防控措施科学精准做好防控工作的通知》相关规定,经专家研判并经区疫情防控工作指挥部研究,调整西彭镇疫情高风险区,具体如下:

一、具体点位

西竹路社区:大同街90号二单元;宏达花园6栋二单元;大同街63号。

银燕社区:新天地小区8栋4单元。

城西家园社区:西海岸1期3栋。

二、防控措施

1.实行封控措施,期间“足不出户,上门服务”,安排24小时巡逻值守,防止人员外出流动,严格做到足不出户。对因就医等特殊确需外出的,须经社区防控办公室协调安排,实行专人专车,全程做好个人防护,落实闭环管理。

2.经营场所暂停营业。

3.暂停区域内所有聚集性活动和聚餐。

4.区域外人员不进入该区域,生活保障等特殊人员可在做好防护情况下,不接触做好生活物资等保障。

5.每天上午、下午各开展一次体温检测和症状问询,填写健康监测登记表。

6.实施封控管理后开展相应频次核酸检测,连续5天无新增感染者且第5天风险区域内所有人员完成一轮核酸筛查均为阴性,降为低风险区。

7.做好心理疏导、生活物资保障,落实好慢性病患者等特殊群体医疗等服务;规范消毒和垃圾分类处置。

特此通告。

重庆市九龙坡区新型冠状病毒

肺炎疫情防控工作指挥部

2022年11月12日

附件

各点位管控时间更新表

根据当前九龙坡区疫情防控工作需要,按照《新型冠状病毒肺炎防控方案(第九版)》及《关于进一步优化新冠肺炎疫情防控措施科学精准做好防控工作的通知》相关规定,经专家研判并经区疫情防控工作指挥部研究,调整黄桷坪街道疫情高风险区,具体如下:

一、具体点位

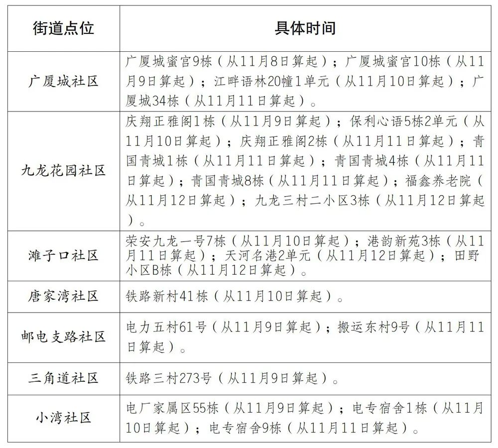
广厦城社区:广厦城34栋;广厦城蜜宫9栋;广厦城蜜宫10栋;江畔语林20幢1单元。

九龙花园社区:保利心语5栋2单元;九龙三村二小区3栋;庆翔正雅阁1栋;庆翔正雅阁2栋;青国青城1栋;青国青城4栋;青国青城8栋;福鑫养老院。

滩子口社区:荣安九龙一号7栋;天河名港2单元;田野小区B栋;港韵新苑3栋。

唐家湾社区:铁路新村41栋。

邮电支路社区:电力五村61号;搬运东村9号。

三角道社区:铁路三村273号。

小湾社区:电厂家属区55栋;电专宿舍9栋;电专宿舍1栋。

二、防控措施

1.实行封控措施,期间“足不出户,上门服务”,安排24小时巡逻值守,防止人员外出流动,严格做到足不出户。对因就医等特殊确需外出的,须经社区防控办公室协调安排,实行专人专车,全程做好个人防护,落实闭环管理。

2.经营场所暂停营业。

3.暂停区域内所有聚集性活动和聚餐。

4.区域外人员不进入该区域,生活保障等特殊人员可在做好防护情况下,不接触做好生活物资等保障。

5.每天上午、下午各开展一次体温检测和症状问询,填写健康监测登记表。

6.实施封控管理后开展相应频次核酸检测,连续5天无新增感染者且第5天风险区域内所有人员完成一轮核酸筛查均为阴性,降为低风险区。

7.做好心理疏导、生活物资保障,落实好慢性病患者等特殊群体医疗等服务;规范消毒和垃圾分类处置。

特此通告。

重庆市九龙坡区新型冠状病毒

肺炎疫情防控工作指挥部

2022年11月12日

附件

各点位管控时间更新表

根据当前九龙坡区疫情防控工作需要,按照《新型冠状病毒肺炎防控方案(第九版)》及《关于进一步优化新冠肺炎疫情防控措施科学精准做好防控工作的通知》相关规定,经专家研判并经区疫情防控工作指挥部研究,调整中梁山街道疫情高风险区,具体如下:

一、具体点位

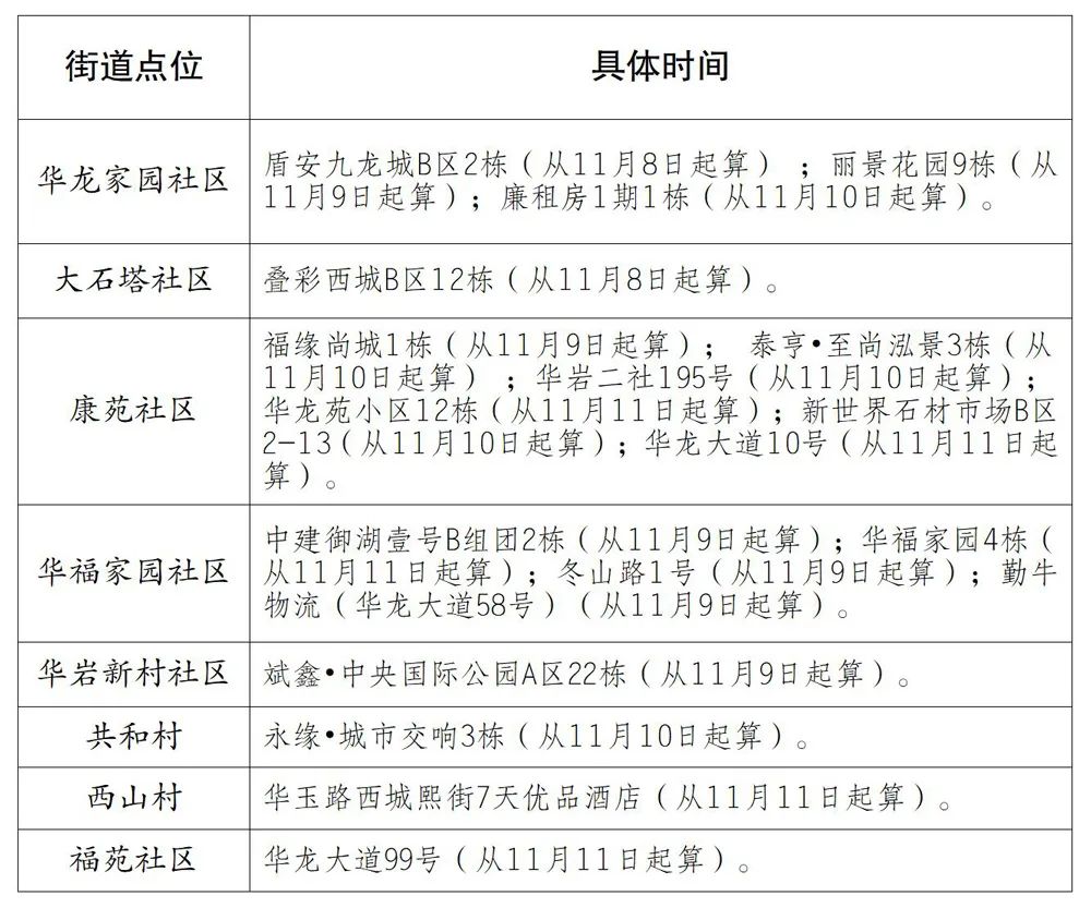
华龙家园社区:盾安九龙城B区2栋;丽景花园9栋;廉租房1期1栋。

大石塔社区:叠彩西城B区12栋。

康苑社区:福缘尚城1栋;泰亨·至尚泓景3栋;华岩二社195号;华龙苑小区12栋;新世界石材市场B区2-13;华龙大道10号。

华福家园社区:中建御湖壹号B组团2栋;华福家园4栋;冬山路1号;勤牛物流(华龙大道58号)。

华岩新村社区:斌鑫·中央国际公园A区22栋。

共和村:永缘·城市交响3栋。

西山村:华玉路西城熙街7天优品酒店。

福苑社区:华龙大道99号。

二、防控措施

1.实行封控措施,期间“足不出户,上门服务”,安排24小时巡逻值守,防止人员外出流动,严格做到足不出户。对因就医等特殊确需外出的,须经社区防控办公室协调安排,实行专人专车,全程做好个人防护,落实闭环管理。

2.经营场所暂停营业。

3.暂停区域内所有聚集性活动和聚餐。

4.区域外人员不进入该区域,生活保障等特殊人员可在做好防护情况下,不接触做好生活物资等保障。

5.每天上午、下午各开展一次体温检测和症状问询,填写健康监测登记表。

6.实施封控管理后开展相应频次核酸检测,连续5天无新增感染者且第5天风险区域内所有人员完成一轮核酸筛查均为阴性,降为低风险区。

7.做好心理疏导、生活物资保障,落实好慢性病患者等特殊群体医疗等服务;规范消毒和垃圾分类处置。

特此通告。

重庆市九龙坡区新型冠状病毒

肺炎疫情防控工作指挥部

2022年11月12日

附件

各点位管控时间更新表

根据当前九龙坡区疫情防控工作需要,按照《新型冠状病毒肺炎防控方案(第九版)》及《关于进一步优化新冠肺炎疫情防控措施科学精准做好防控工作的通知》相关规定,经专家研判并经区疫情防控工作指挥部研究,调整二郎街道疫情高风险区,具体如下:

一、具体点位

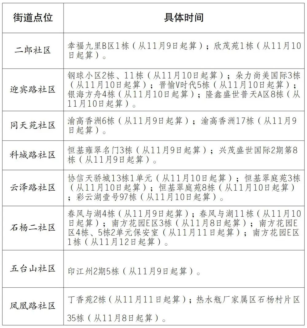
二郎社区:幸福九里B区1栋;欣茂苑1栋。

迎宾路社区:钢球小区2栋、11栋;朵力尚美国际3栋;晋愉V时代5栋;银海方舟4栋;隆鑫盛世普天A区8栋。

同天苑社区:渝高香洲6栋;渝高香洲17栋。

科城路社区:恒基雍翠名门3栋;兴茂盛世国际2期第8栋。

云泽路社区:协信天骄城13栋1单元;恒基翠庭苑3栋;恒基翠庭苑8栋;彩云湖壹号97栋。

石杨二社区:春风与湖4栋;春风与湖11栋;南方花园E区3栋;南方花园E区4栋、5栋2单元保安室;南方花园E区1栋。

五台山社区:印江州2期5栋。

凤凰路社区:丁香苑2栋;热水瓶厂家属区石杨村片区35栋。

二、防控措施

1.实行封控措施,期间“足不出户,上门服务”,安排24小时巡逻值守,防止人员外出流动,严格做到足不出户。对因就医等特殊确需外出的,须经社区防控办公室协调安排,实行专人专车,全程做好个人防护,落实闭环管理。

2.经营场所暂停营业。

3.暂停区域内所有聚集性活动和聚餐。

4.区域外人员不进入该区域,生活保障等特殊人员可在做好防护情况下,不接触做好生活物资等保障。

5.每天上午、下午各开展一次体温检测和症状问询,填写健康监测登记表。

6.实施封控管理后开展相应频次核酸检测,连续5天无新增感染者且第5天风险区域内所有人员完成一轮核酸筛查均为阴性,降为低风险区。

7.做好心理疏导、生活物资保障,落实好慢性病患者等特殊群体医疗等服务;规范消毒和垃圾分类处置。

特此通告。

重庆市九龙坡区新型冠状病毒

肺炎疫情防控工作指挥部

2022年11月12日

附件

各点位管控时间更新表

巴南区

重庆市巴南区新型冠状病毒肺炎疫情防控指挥部发布关于划定巴南区高风险区和临时管控区域的通告(2022年第140号)。

当前,疫情形势严峻复杂,存在多点散发、持续上升、隐匿传播趋势,为保障广大市民身体健康,根据当前疫情防控工作需要,按照《新型冠状病毒肺炎防控方案(第九版)》《关于进一步优化新冠肺炎疫情防控措施科学精准做好防控工作的通知》相关规定,结合我区实际,经专家组研判和区疫情防控指挥部研究决定,自11月12日0时起,新增以下高风险区和临时管控区。现将有关事项通告如下:

一、高风险区

(一)具体范围

1.龙洲湾街道:龙海社区典雅中央广场小区B4栋,龙井佳园5栋,万达金街定山城老火锅,仙居山陵园,协信星澜汇味当年火锅店,渝南大道659号,新世纪超市(龙洲湾店),渝南大道旭辉一期22栋,风花树13栋,联发龙洲湾一号A区5栋,龙海大道5号6幢,回龙小区12栋。

2.李家沱街道:五园湾A区3栋、5栋、6栋、B区16栋,融汇半岛艾德公馆(8期)6栋,融汇半岛玫瑰公馆1栋、10栋,麒龙村7号附118号楼下棋牌室,环球时代8栋,锦绣江南10栋,东邦小悦湾2栋,新界一号4栋,青岗湾小区11栋,小湾家园1栋,合建村232栋、237栋1单元,其龙村7社,融汇半岛六期二栋,水晶公馆2栋,曼哈顿1期14栋,恒大城2期36栋。

3.花溪街道:宗申青年国际八栋,汇景路417号,华宇龙湾30栋,江南水乡21栋1单元,巴比亚半山5栋,斌鑫江南御府14栋,斌鑫江南御府半日闲茶楼,恒大御景湾1栋、2栋、4栋,恒大御景湾龙肥肠土碗菜店,花溪半岛2期15栋,花溪大厦88号,龙湖春江天镜1期,招商依云江湾雍江府1栋。

4.鱼洞街道:“往后瑜生”瑜伽馆,南城国际3栋,三鼎雅苑三单元。

5.莲花街道:万泉街5122栋,云篆山水公租房A区6栋,云篆山水公租房B区4栋,云篆山村七社三角井,浩立阳光花园4栋,优越城5栋。

6.麻柳嘴镇:平桥村8组111号,感应村3组、5组,麻柳嘴街社区三峡广场。

7.南泉街道:和平村和平新村I幢。

8.惠民街道:惠西路上城超市及楼上住户。

9.木洞镇:生物城广泽公寓11楼16号。

10.石龙镇:柏树村皂角坪。

11.圣灯山镇:永隆村三社20号。

(二)管控措施

1.实行封控管理,期间严格做到“足不出户、上门服务”,暂停区域内所有聚集性活动和聚餐。除生活物资保供场所外,经营场所一律暂停营业。

2.实施封控管理后每日开展健康监测,开展相应频次核酸检测,连续5天未发现新增感染者降为低风险区。

3.区域外人员原则上不进入该区域,生活保障等特殊人员可在做好防护情况下,不接触做好生活物资等保障。对因就医等特殊情况确需外出的,严格实行闭环转运。

4.做好心理疏导、生活物资保障,落实好慢性病患者等特殊群体医疗等服务;规范消毒和垃圾分类处置。

二、临时管控区

(一)具体区域

全区除高风险区以外的其他区域。

(二)管控措施

1.临时管控时间暂定3天,期间严格做到“人不出区、错峰取物”,原则上居家,在严格落实个人防护的前提下,每户每两天可安排1人外出采购生活必需品,按照“分时有序、分区限流”的方式,到指定区域购买或无接触式领取网购物品。

2.区域内人员居家健康监测,落实“三天三检”,后续检测频次根据检测情况再研判。

3.临时管控期间暂停所有聚集性活动。除生活物资保供场所外,经营场所暂停营业。

4.临时管控区内学校暂停线下教学,开展线上授课,校外培训机构暂停营业,直到风险区域解除。

5.临时管控期间,公共交通(含轨道交通3号线)及班车线路暂停运营。

6.做好心理疏导,对因就医等特殊情况确需外出的,由村(社区)出具证明并做好审核登记,严格实行闭环转运。所有出入人员落实查证、验码、测温、登记。居家时做好环境消毒、居室通风等措施。

7.每天对电梯等室内公共区域规范消毒,及时做好垃圾处置。在解除管控前,对上述公共区域开展一次规范消毒。

8.涉疫场所暴露人员等按要求落实管控措施。

后续管控措施将根据疫情发展形势进行动态调整。未尽事宜,以区疫情防控指挥部解释为准。

重庆市巴南区新型冠状病毒

肺炎疫情防控指挥部

2022年11月12日

 重庆高新区

重庆高新区新型冠状病毒肺炎疫情防控指挥部发布关于调整疫情风险区域的通告。

按照《新型冠状病毒肺炎防控方案(第九版)》相关规定,经重庆高新区新型冠状病毒肺炎疫情防控指挥部研究,报请市疫情防控指挥部批准,自2022年11月12日0时起,将部分区域调整为高风险区。具体如下:

一、具体点位(26个)

曾家镇(2个):中央花园A区7栋(从11月9日6时起算)、重庆溢哲渝科技有限公司(从11月11日12时起算)。

金凤镇(6个):金凤苑A区6栋(从11月8日0时起算)、B区2栋(从11月8日0时起算),金凤佳园A区4栋(从11月8日0时起算)、8栋(从11月9日0时起算),金凤佳园B区6栋(从11月9日0时起算),凤祥居B区7栋(从11月9日0时起算)。

含谷镇(1个):和威山千院3栋2单元(从11月11日10时起算)。

巴福镇(2个):明鑫机械厂(从11月10日12时起算)、时光澜庭南区8栋(从11月11日0时起算)。

西永街道(7个):西园北街8号1号楼、2号楼(从11月8日0时起算),西城科景小区8栋(从11月10日0时起算),西科大道777号熙地锦绣城小区5栋(从11月10日9时起算),西城科景一期安置房小区2栋(从11月10日16时起算),西科大道777号熙地锦绣城8栋(从11月11日5时起算),润西山A区3栋(从11月11日11时起算)。

虎溪街道(5个):大学城北路94号龙湖U城三组团11栋(从11月8日0时起算)、大学城南路55号竹园5栋(从11月8日12时起算)、龙湖U城8组团星座1号及其商铺门面(从11月10日0时起算)、恒大未来城7街区3栋(从11月10日15时起算)、龙湖U城8组团星座2号(从11月11日0时起算)。

香炉山街道(3个):康城路4号附75号宏源宾馆(从11月9日0时起算)、香云山汽车运动公园重庆先锋建筑工程有限公司项目部(从11月10日7时起算)、北麓国际城A区6栋(从11月11日12时起算)。

二、防控要求

1.实行管控,期间严格做到“足不出户,上门服务”,安排24小时巡逻值守,防止人员外出流动,严格做到足不出户。

2.经营场所一律关闭。

3.暂停区域内所有聚集性活动和聚餐。

4.区域外人员不进入该区域,生活保障等特殊人员可在做好防护情况下,不接触做好生活物资等保障。

5.每日上下午各开展一次健康监测。

6.实施高风险区管控后,区域内每天开展区域核酸筛查。如果连续5天无新增感染者,且第5天风险区域内所有人员完成一轮核酸筛查均为阴性,降为低风险区。如果管控期间发现新增感染者,则须自发现新增感染者之日起重新计算连续5天的时间。

7.做好心理疏导、生活物资保障,落实好慢性病患者等特殊群体医疗等服务,对因就医等特殊情况确需外出的,严格实行闭环转运;规范消毒和垃圾分类处置。

本通告后续将根据疫情防控需要动态调整。未尽事宜,以重庆高新区新型冠状病毒肺炎疫情防控指挥部解释为准。

重庆高新区新型冠状病毒

肺炎疫情防控指挥部

2022年11月12日

来源:重庆市渝中区新型冠状病毒肺炎疫情防控工作指挥部 重庆市江北区新型冠状病毒肺炎疫情防控指挥部 重庆市沙坪坝区新型冠状病毒肺炎疫情防控指挥部 重庆市九龙坡区新型冠状病毒肺炎疫情防控工作指挥部 重庆市巴南区新型冠状病毒肺炎疫情防控指挥部 重庆高新区新型冠状病毒肺炎疫情防控指挥部 

编辑:高阳

风险及免责提示:以上内容仅代表作者的个人立场和观点,不代表华盛的任何立场,华盛亦无法证实上述内容的真实性、准确性和原创性。投资者在做出任何投资决定前,应结合自身情况,考虑投资产品的风险。必要时,请咨询专业投资顾问的意见。华盛不提供任何投资建议,对此亦不做任何承诺和保证。