简体
  • 简体中文
  • 繁体中文

热门资讯> 正文

港股早知道 | 国常会发声促汽车等大宗消费,恒大延发半年报

2022-09-01 07:57

【今日头条】

国常会:支持刚性和改善性住房需求促进汽车等大宗消费

李克强主持召开国务院常务会议,会议指出,要用“放管服”改革办法再推进稳经济一揽子政策发挥效能,接续政策细则9月上旬应出尽出,着力扩大有效需求,巩固经济恢复基础。支持刚性和改善性住房需求,地方要“一城一策”用好政策工具箱,灵活运用阶段性信贷政策和保交楼专项借款。促进汽车等大宗消费。(央视)

【大势展望】

8月纳斯达克金龙中国指数累计上涨逾6%

隔夜美股截至收盘,道琼斯指数下跌280.17点,跌幅0.88%,报31510.70点;标普500指数下跌31.26点,跌幅0.78%,报3954.90点;纳斯达克综合指数下跌66.93点,跌幅0.56%,报11816.20点。港股ADR指数下跌,按比例计算,收报19780点,较香港收市跌174.35点或0.88%。8月份,纳斯达克金龙中国指数累计上涨逾6%。

OPEC+将2022年原油供应过剩预期砍掉一半 转而担心2023年会出现供应短缺

OPEC+委员会:OPEC+委员会收紧对2022年和2023年原油市场前景的看法。OPEC+下调2022年石油供应过剩预期一半,至40万桶/日;转而预计2023年将出现30万桶/日的供应缺口。OPEC+背书支持沙特关于脱节的看法。

【热点前瞻】

欧洲8国和欧盟决定2030年波罗的海风电产能增6倍

欧洲8国的国家元首或政府首脑及欧盟领导人,30日在丹麦首相官邸马林堡召开波罗的海能源峰会并签署“马林堡宣言”,同意加强能源安全和海上风电合作,计划在2030年将由其掌控的波罗的海地区海上风电装机容量从目前的2.8吉瓦提高至19.6吉瓦(1吉瓦等于100万千瓦)。

此次峰会的与会国包括丹麦、瑞典、波兰、芬兰、爱沙尼亚、拉脱维亚、立陶宛、德国。会上签署的“马林堡宣言”还规划从位于波罗的海的丹麦博恩霍尔姆岛铺设一条连接德国、长约470公里的电缆,以便在需要时输电。

深圳:市民群众非必要不离深 9月1日零时起离深须持有48小时内2次核酸检测阴性证明

深圳市新型冠状病毒肺炎疫情防控指挥部办公室发布通告称,8月28日以来,深圳市出现多起确诊阳性病例。按照“外防输入、内防反弹”总策略和“动态清零”总方针,根据当前新冠疫情防控工作需要,严格离深管理,广大市民群众非必要不离深,确需离深的,自9月1日零时起,按防控有关规定,须持有48小时内2次核酸检测阴性证明;各级党政机关、国有企事业单位等带头落实非必要不离深要求。上述防控措施后续将根据疫情防控形势进行动态调整。(深圳发布)

腾讯(00700)与索尼收购日本游戏开发商From Software部分股权

日本角川集团周三宣布,腾讯和索尼通过第三方配售的方式收购了旗下游戏开发商From Software的部分股权。据悉,FromSoftware 将通过发行新股募集364亿日元(约合2.63亿美元)资金,用于该公司IP开发,同时建立全球出版网络。发行后,角川集团将持有FromSoftware 69.66% 股份,腾讯子公司Sixjoy Hong Kong持股16.25%,索尼持股14.09%。资料显示,From Software是一家来自日本的知名游戏开发商,代表游戏作品包括《恶魔之魂》系列、《黑暗之魂》系列、《艾尔登法环》《只狼:影逝二度》等。

恒大地产:预计无法于8月31日前按期完成2022半年度财报披露

恒大地产公告,由于恒大地产经营情况发生重大变化,审计机构增加了大量额外的审计程序,目前公司尚未完成2021年度审计工作,以及2022半年度财务报告编制工作。鉴于目前情况,公司预计无法于2022年8月31日前按期完成2022半年度财务报告披露。

【个股点晴】

东北证券:国产手术机器人商业化突围在即

东北证券指出,国产手术机器人商业化突围在即。在国产手术机器人领域,威高手术机器人、微创“图迈”产品、康多手术机器人先后通过国家药品监督管理局审查,填补国内空白。国产手术机器人这一新兴市场正处于高景气发展的重要阶段,在政策和资本的双重驱动下,有望顺利渡过研发瓶颈期,迎来自主创新和商业化的重大突破。涉及相关港股包括威高股份(01066)、微创机器人-B(02252)。

【头条公告掘金】

先声药业(02096):上半年实现收入27亿元,同比增长约27.3%,创新药收入增速强劲

先声药业公告称,2022年中期业绩,收入约人民币27.00亿元,同比增长约27.3%。公司权益股东应占利润6378.4万元,每股基本盈利约0.02元。研发费用约6.52亿元,较去年同期增长约3.9%。

点评:先声最初成立于1995年,是一家以创新研发驱动的制药公司,重点聚焦肿瘤、神经系统及自身免疫三大领域,同时也在布局未来有重大临床需求的疾病领域。

公司以自主研发及合作研发双轮驱动,与多家创新企业、科研院所建立战略合作伙伴关系。建立了三个全方位一体化的药物研发中心——上海创新中心、南京研发中心、波士顿创新中心。目前拥有遍布四省的五个药品生产基地,均通过了中国GMP认证,共计21条生产线以及五个原料药生产车间,为药物的生产提供了良好的保障。

创新药收入已成为该集团主要收入来源,上半年收入约17.67亿元,同比增长44.8%。创新药收入占同期总收入比重创历史新高,达65.4%。其中先必新® (依达拉奉右莰醇注射用浓溶液)销售收入放量增长。

推进近60项创新药在研管线。上半年新增IND 5项,达成FPI/FIH 9项,临床项目入组受试者超1000例。已上市的创新药扩大至6款,2022年7月新增一款创新药科赛拉® (注射用盐酸曲拉西利)获附条件批准上市。

【重点公告掘金】

中国儒意(00136)发布中期业绩,股东应占溢利1.47亿元,同比扭亏为盈

中国儒意公告称,截至2022年6月30日止6个月中期业绩,收入约6.52亿元;公司权益持有人应占溢利1.47亿元,每股基本盈利1.59分。去年同期亏损24.48亿元。

点评:中国儒意此前为港股上市公司恒腾网络,2021年12月更名中国儒意。公司2007年成立,到目前集制片、发行、播映一体化布局,成功出品一系列精品影视文化作品,为行业内头部影视制作公司。

公司旗下的流媒体平台南瓜电影定位垂直纯付费订阅制,成立于2015年,通过分析用户的观影行为智能化推荐内容,实现内容生产定制化,主要收入包括版权运营、会员收入。上半年,南瓜电影整合产业圈生态资源,累计注册会员数达7745万人,较2021年底增长25%;累计付费订阅用户数达3367万人,同比增长37%。

公司以运营方式切入游戏业务,通过游戏良好的现金流将反哺影视主业。2022年1月与腾讯签署协议,获得腾讯为公司游戏产品提供的技术和渠道推广支持,运营方为儒意子公司深圳景秀。5月26日首款手游《乱世逐鹿》上线,上线后流水表现超预期,根据公司公告,不到2个月即实现流水破亿,实现良好开局。7月26日上线手游《传奇天下》,反响良好。

公司在中国开展内容制作、线上流媒体及线上游戏业务,2022上半年取得营业额约6.28亿元。流媒体业务毛利约3.44亿元,毛利率为55%。

金斯瑞生物科技(01548):中期实现收益3.05亿美元,同比增加32.7%

金斯瑞生物科技发布2022年中期业绩,收益约为3.05亿美元,同比增加32.7%。毛利约为1.755亿美元,同比增加26.6%。研发开支约为1.77亿美元,同比增长1.27%。公司拥有人应占亏损约为1.31亿美元。

点评:金斯瑞生物是我国领先的生命科学服务商,全球基因合成龙头。依托于基因合成为底层技术,以及转型CGT发展为核心策略,公司打造了生命科学服务、合成生物学、生物药CDMO以及免疫细胞治疗四大业务板块。在欧美与亚太地区超过100个国家开展业务,国际化进程领先。

生命科学服务是公司目前主要收入来源,在总营收中占比约为一半,在国际市场上与海外巨头如赛默飞、Millipore等正面竞争。今年上半年,生命科学服务及产品的收益约为1.76亿美元,同比增加15.8%。分子生物学、蛋白质及抗体业务持续增长,sgRNA等创新平台成功商业化。

细胞疗法的收益约为5710万美元,同比增加68.4%;毛利约为5210万美元,同比增加53.7%。2021年及2022年实现额外里程碑,因此进一步确认传奇生物(公司控股子公司)与杨森合作开发cilta-cel的合约收益。

公告称,研发开支增长主要是由于以具有竞争力的薪酬及股份薪酬开支持续进行人才投入;而这些将大幅加强公司的竞争力。

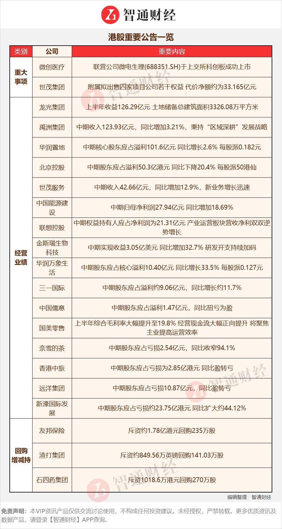
【港股重要公告一览】

 

cff2726f4deeaadb547a2462457187a.jpg

 

风险及免责提示:以上内容仅代表作者的个人立场和观点,不代表华盛的任何立场,华盛亦无法证实上述内容的真实性、准确性和原创性。投资者在做出任何投资决定前,应结合自身情况,考虑投资产品的风险。必要时,请咨询专业投资顾问的意见。华盛不提供任何投资建议,对此亦不做任何承诺和保证。