热门资讯> 正文
2022-08-13 21:02
8月12日,中国石油、中国石化、中国人寿、中国铝业、上海石油化工股份等多家央企公司相继发布公告称,拟将美国存托股从纽交所退市。
中国人寿(601628.SH)公告表示,本公司将根据证券交易法规定,申请自愿将本公司存托股从纽交所退市,并撤销该等存托股及其对应H股在证券交易法项下的注册。
 
 
中国人寿介绍说,截至本公告披露日,本公司已就上述事项向纽交所发出通知。本公司拟于2022年8月22日或之后向美国证券交易委员会(“美国证交会”)提交申请表格,以将本公司存托股从纽交所退市。该等退市预计在申请提交10日后生效。存托股在纽交所交易的最后日期预计为2022年9月1日或之后。自该日期之后,本公司存托股将不再于纽交所挂牌和交易。
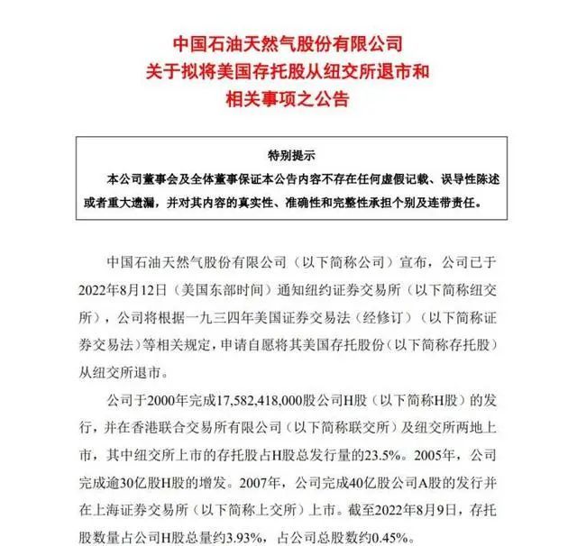
中国石油(601857.SH)公告表示,公司已于2022年8月12日(美国东部时间)通知纽约证券交易所,公司将根据美国证券交易法(经修订)等相关规定,申请自愿将其美国存托股份(简称存托股)从纽交所退市。
 
 
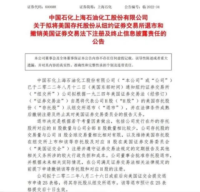
中石化(600028)公告表示,公司已于 2022 年 8 月 12 日(美国东部时间,下同)通知纽约证券交易所(“纽交所”),公司将根据美国证券交易法(经修订)(“证券交易法”)规定,申请自愿将其美国存托股份(“存托股”)从纽交所退市。公司拟于 2022 年 8 月 29 日或前后向美国证交会提交申请,以将其存托股自纽交所退市。该等退市预计在申请提交后十日生效。于生效日及自生效日之后,公司的存托股不再于纽交所上市。
 
 
中国铝业(601600.SH)公告,公司拟申请自愿将其美国存托证券股份从纽交所退市,并根据相关规定撤销该等存托股和对应外资普通股的注册。
 
 
上海石化(600688.SH)公告称,拟将美国存托股份从纽约证券交易所退市。公司拟于2022年8月26日或前后向美国证交会提交退市申请。该等退市预计在申请提交后十日生效。
 
 
中石油在公告中还表示,考虑到包括但不限于以下因素:目前存托股占公司H股及总股数比重很小,交易量与公司H股全球交易量相比较低,同时由于不同上市地监管规则差异,导致继续维持存托股在纽交所上市的披露义务需要公司付出较大的行政负担,以及公司从未使用纽交所二次融资功能且联交所和上交所具有较强可替代性,可满足公司正常经营的筹融资需求,为更好维护投资者利益,经综合评估,公司董事会批准存托股从纽交所退市,并根据后续实际情况,在公司满足证券交易法相关规定的前提下申请注销该等存托股和对应H股在美国证券交易委员会(以下简称SEC)的注册。
因此,公司拟于2022年8月29日或前后向SEC递交申请,以将其存托股自纽交所退市。存托股的退市预计在表格25递交十日后生效。存托股在纽交所的最后交易日期为2022年9月8日或前后。于该日期及自该日期之后,公司的存托股不再于纽交所挂牌。公司将继续履行证券交易法下的披露义务,直到公司在符合12h-6规则规定的注销条件后向SEC提交表格15F以寻求注销存托股和对应H股在美国证券法下的注册。
公司将于本公告日指示存托行纽约梅隆银行按照存托协议的要求向存托股持有人发出终止存托计划的通知,存托计划将于2022年10月16日或前后终止(以下简称终止日)。在从纽交所退市后至存托计划终止日前的期间,公司存托计划下的存托股预计将在场外交易市场(OTC)交易。
存托股从纽交所退市后,公司继续保留联交所和上交所作为公司股票的交易市场。存托股持有人可以将存托股换回H股在联交所交易。
2022年5月4日,美国SEC将中石化、中石油、中国人寿、东航、京东、拼多多、网易、哔哩哔哩、科兴生物、小鹏汽车、蔚来汽车等80多家中概股公司加入了退市黑名单。
 
 
美国SEC一位官员当时还警告,必须要在2022年11月初完成相关审计,才能满足设在2023年初的最后期限。