简体
  • 简体中文
  • 繁体中文

热门资讯> 正文

港股早知道 | 中芯国际Q2销售收入19亿美元,7月新能源车产销同比增1.2倍

2022-08-12 08:08

【今日头条】

地方上报第三批政策性开发性金融工具项目 投向拓展到机场等四领域

据《21财经》,记者从多位地方投融资人士处了解到,近期一些地方已在上报第三批政策性开发性金融工具项目,投向领域也拓宽至机场、新型电力基础设施、核电站、油气干线长输管道等领域。按照要求,这些项目要力争在三季度开工,形成实物工作量。

6月29日召开的国务院常务会议决定,运用政策性、开发性金融工具,通过发行金融债券等筹资3000亿元,用于补充包括新型基础设施在内的重大项目资本金、但不超过全部资本金的50%,或为专项债项目资本金搭桥。这被视为增量政策工具,因可以用于项目资本金,该工具也被市场称为“软贷款”。

【大势展望】

隔夜美股三大指数涨跌不一

隔夜美股截至收盘,道琼斯指数上涨27.03点,涨幅0.08%,报33336.54点;标普500指数下跌2.54点,跌幅0.06%,报4207.70点;纳斯达克综合指数下跌74.89点,跌幅0.58%,报12779.91点。港股ADR指数下跌,按比例计算,收报20073点,较香港收市跌8.99点或0.04%。

【热点前瞻】

明晟公司部分指数成分股调整

明晟公司:从明晟全球市场指数中纳入13个成分股,剔除8个成分股。明晟公司:纳入MSCI新兴市场指数的前三大股票是天齐锂业、青海盐湖工业集团、北京同仁堂。

国航、东航、南航等多家航司宣布中英直航复航

昨日,国航CA937北京-伦敦复航 。8月12日,东航MU55上海-伦敦 复航;8月13日,国航CA849上海-伦敦复航;8月17日南航CZ303广州-伦敦复航; 8月19日首都航空JD431青岛-伦敦复航。据悉,中英直航客运服务中正在恢复中。英国驻华使馆发布消息称,英国交通部和中国民航局已经正式达成共识,恢复英中之间双向直航客运服务。初期的客运服务将由中国的航空公司提供,英国航司的航线恢复工作仍在进行中。

中原证券:票房大盘有望进一步回升 电影放映端短期或将充分受益

猫眼专业版数据显示,电影《独行月球》上映14天,总票房突破22亿元。中原证券指出,随着《独行月球》上映以及七夕节的到来,国内电影市场表现回暖明显。截至8月7日,8月国内电影票房已达14亿元,达到2021年8月单月票房的68%以上。近期热映影片中《独行月球》单片票房已超过20亿元,对电影市场的推动作用比较明显。随着电影市场的明显回暖,《猎屠》、《断·桥》、《小黄人大眼萌:神偷奶爸前传》等影片也已陆续定档,电影市场内容供给逐渐丰富,为暑期档提供内容支撑,有望进一步带动票房大盘回升,电影放映端短期或将充分受益。智通财经APP获悉,《独行月球》相关主出品方是阿里影业(01060),涉及其它港股包括猫眼娱乐(01896)、IMAX CHINA(01970)。

中汽协陈士华:新能源车上游企业利润暴增 下游“连汤都喝不到”

8月11日,在中国汽车工业协会信息发布会上,中汽协副秘书长陈士华表示,今年上半年,中国汽车行业利润同比降幅达到了25.5%,同期营收仅下降4%,这是很不健康的。尤其是在新能源汽车领域,上游企业利润暴增,但下游企业却“连汤都喝不到”。“通过几年的技术升级、方案优化,我们动力电池的价格降了很多,但因为原材料的价格上涨,把我们几年的努力都摊掉了。”陈士华认为,目前碳酸锂价格处于畸形状态。涉及相关港股包括赣锋锂业(01772)、天齐锂业(09696)。

【个股点晴】

舜宇光学(02382):iPhone14备货期 行业底部起立

消费电子行业迈入备货旺季,多款VR/AR设备新品也蓄势待发。联想、创维近期已推出VR新品,而Pico、Meta、苹果新品也在路上。供应链厂商消息称,近期,和硕、广达等代工大厂的VR类设备的订单量都不错,“对零部件的需求量也有明显可见的增长”。

智通财经APP获悉,国内疫情迅速得到控制,企业加紧复工复产,iPhone14备货节奏顺利。iPhone Q2收入同比增长3%达到407亿美元,创下历史记录。iPhone的活跃安装基数在所有地区都达到了历史新高。根据451Research数据显示,iPhone的客户满意度为98%,用户群体十分稳定,机构预期今年iPhone14备货同比去年将维持不错的增长。

随着Q3进入苹果备货旺季,国内消费电子供应链在全球供应链的产业地位不断提升,行业仍在估值底部,汽车电子等第二成长曲线开启。

明星苹果分析师郭明錤表示,尽管一些投资者最近担心iPhone 14机型的大规模生产和出货时间表可能受到地缘政治的影响,但我的最新调查显示,目前iPhone 14机型的供应链没有受到影响。苹果公司表示,组装商预计在2022年总计制造2.2亿部iPhone。

中金报告引述公司7月出货量数据,手机类产品方面,手机镜头产品出货8900万片(环比+23.2%),主因北美大客户传统拉货周期开启,镜头产品导入较为顺利;手机摄像模组产品出货3679.3万片(环比-8.8%),仍持续反映安卓手机终端需求较弱,上游零部件拉货动能承压;而车载相关产品方面出货644万片,连续第二个月实现同环比正增长。

中金公司称,舜宇的北美大客户拉货开启带动镜头业务线增长,从手机镜头端,看到公司月镜头出货环比增长23.2%,反映北美大客户传统拉货周期正式开启;同时较优的月增长幅度也体现北美客户的导入进度相对顺利。伴随北美客户的新机发布以及传统手机销售旺季的到来,该行看好其三季度镜头出货量表现将逐步好转。

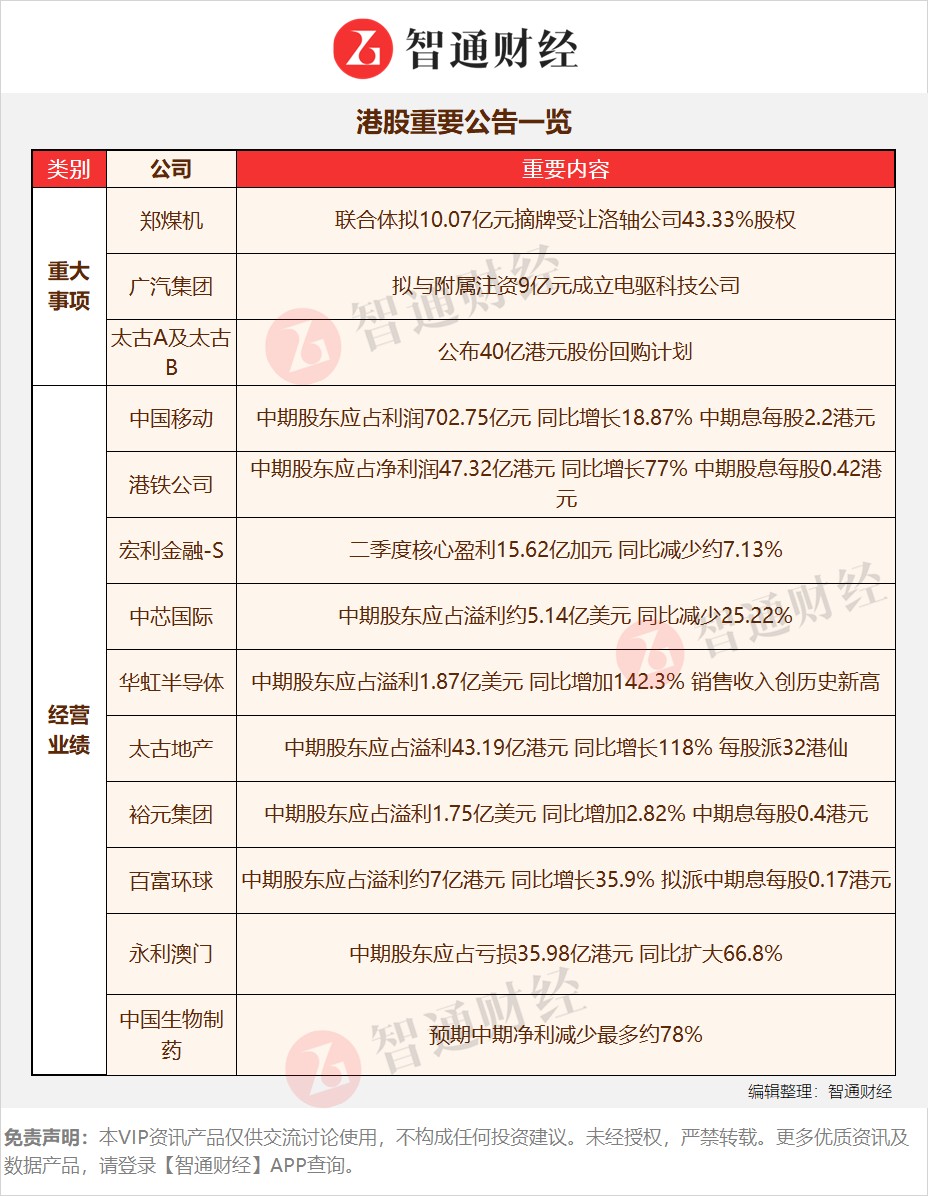
中芯国际(00981):第二季度销售收入同比增长41.6%

中芯国际在港交所公告,2022年第二季的销售收入为19.03亿美元,相较于2022年第一季的18.42亿美元增长3.3%,相较于2021年第二季的13.44亿美元增长41.6%。2022年第二季毛利为7.51亿美元,2022年第一季为7.50亿美元,相较于2021年第二季的4.05亿美元增长85.3%。2022年第二季毛利率为39.4%,2022年第一季为40.7%,2021年第二季为30.1%。

【头条公告掘金】

华虹半导体(01347)发布中期业绩:股东应占溢利1.87亿美元,同比增加142.3%,销售收入创历史新高

华虹半导体发布公告表示,截至2022年6月30日止6个月业绩,集团取得销售收入12.15亿美元,同比增加86.7%;母公司拥有人应占溢利1.87亿美元,同比增加142.3%;每股基本盈利0.144美元。

点评:华虹半导体为华虹集团旗下主要代工主体之一,后者是全球第六大、国内第二大晶圆代工企业,亦为全球领先的特色工艺纯晶圆代工企业。

目前晶圆代工产能持续供不应求,公司12英寸产能拟于2022年扩产至9.45万片/月,并于四季度释放产能。未来随着5G、物联网、新能源汽车等下游应用持续带动存储、运算等芯片需求,晶圆代工需求将持续增长,而中国受益半导体产业的转移浪潮客观上需要更大的制造产能布局。

华虹无锡12英寸晶圆厂于2022年步入其投产的第四年。此次注资符合公司的策略,以加强其在8英寸及12英寸晶圆代工行业特色工艺的领先市场地位及竞争力。

公告称,在需求出现结构性分化的市场环境下,公司仍将坚定不移地推进多元化发展战略,将更多先进“特色IC+功率器件工艺”布局到“8+12英寸”生产平台,为全球客户提供更全面、更优质的特色工艺晶圆代工技术与服务。

【重点公告掘金】

广汽集团(02238):拟与附属注资9亿元成立电驱科技公司

广汽集团公告称,董事会同意公司与全资子公司“广汽乘用车”及控股子公司“广汽埃安”新能源汽车按持股23%、26%、51%的比例设立“电驱科技公司”(暂定名),开展自主IDU电驱系统及GMC混动机电耦合系统产业化项目建设。总投资21.6亿元,资金来源由各企业自筹。

点评:公司自主品牌今年将迎来较为强势的车型周期(影豹+M8+全新GS8+GS4 换代+Aion S Plus),有望显著提升自主品牌销量与盈利能力。7月广汽新能源汽车销量为2.7万辆,同比+127.3%,环比+1.2%,电气化转型加速。

6月28日以“科技奔现”为主题的2022广汽科技日在广汽研究院举行,广汽集团集中发布多项可落地量产的研发成果。例如纯电领域发布能量更足、充电及低温性能更优异、更耐用的基于微晶技术的新一代超能铁锂电池。而混动领域则发布钜浪混动模块化架构和钜浪-氢混动系统。

首搭钜浪混动GMC2.0的车型影酷开启盲订,预计8 月正式开启预售;影豹、M8混动版也将于年内上市,广汽传祺计划至2025实现全系电气化。此外日系合资品牌广汽本田混动技术实力强,可靠性高,新车型如赛那、新款汉兰达全系标配混动,伴随国内汽油价格的快速上涨,公司混动车型有望显著受益。

7月18日,广汽埃安新一轮引战增资项目开始预挂牌,募集资金将重点用于新一代电池、电驱、智能驾驶、智能座舱等核心技术的研发和产业化布局。电动化竞争日趋激烈的背景下,智能化正成为车企核心差异化竞争要素的观点,公司加速落地智能化,有望抢占市场,完成整体品牌向上升级。

绿科科技国际(00195)发布盈喜:2022年上半年利润将同比增长不少于70%

绿科科技国际发布公告称,董事会预期,公司2022年上半年归属于所有者的利润,与2021年上半年归属于所有者的利润1.089亿港元相比增长不少于70%。

点评:绿科科技为锡金属开采生产行业的新兴公司。随着2021年锡价格上涨到高位,以及2021年通过完成对云锡中国位于澳洲的锡矿项目雷尼森矿山的收购并持有50%的所有权,公司的营收迅猛增加,成为锡矿行业的一匹黑马。

雷尼森矿山位于澳大利亚塔斯曼尼亚省,是世界上主要的硬岩锡矿山之一,也是澳洲最大的原锡生产商。2011年3月,绿科科技收购了柏淞矿产资源环回有限公司(「柏淞」)的全部权益。柏淞间接持有YTPAH之82%的股权。而云锡中国(Yunnan Tin China)间接持有YTPAH 18%的股权。

透过YTPAH与云锡中国的全资附属公司Yunnan Tin Australia TDK Resources Pty Ltd.(「YTATR」)订立锡供应合约,为云锡中国供应锡精矿至2025年1月,为绿科科技提供稳定的收入来源。

2022年上半年,由于公司提升选厂效率,各部门精细化运营,严格成本控制,加之锡价及销量较2021年上半年有所上升,从而令2022年上半年毛利润大幅增加。

【港股重要公告一览】

1660263886309.jpg
风险及免责提示:以上内容仅代表作者的个人立场和观点,不代表华盛的任何立场,华盛亦无法证实上述内容的真实性、准确性和原创性。投资者在做出任何投资决定前,应结合自身情况,考虑投资产品的风险。必要时,请咨询专业投资顾问的意见。华盛不提供任何投资建议,对此亦不做任何承诺和保证。