简体
  • 简体中文
  • 繁体中文

热门资讯> 正文

百奥赛图通过聆讯:​4个月期内亏损近2亿 国投与招银成长是股东

2022-08-09 18:34

雷递网 雷建平 8月9日报道

百奥赛图(北京)医药科技股份有限公司(简称:“百奥赛图”)日前通过上市聆讯,预计近期在港交所上市。

4个月期内亏损近2亿

百奥赛图成立于2009年,是临床阶段生物技术及临床前研究服务创收公司,以专有基因编辑技术、转基因小鼠平台、综合动物病患模型及高通量体内抗体发现平台为依托。

百奥赛图透过基因编辑技术开发RenMice平台,包括两个全人源转基因小鼠系列(RenMab及RenLite)。

RenMab平台使用RenMab小鼠发现和产生全人源单株抗体,而RenLite平台使用RenLite小鼠产生多种双特异性抗体。

此外,RenMice平台生成的抗体可进一步用于开发抗体偶联药物(ADC)。

百奥赛图2019年、2020年、2021年营收分别为1.7亿元、2.54亿元、3.54亿元;毛利分别为9714万元、1.67亿元、2.47亿元;运营亏损分别为2.21亿元、3.58亿元、5.16亿元;期内亏损分别为3.06亿元、4.77亿元、5.45亿元。

百奥赛图2022年前4个月营收为1.17亿元,上年同期的营收为7018万元;经营亏损为1.75亿元,上年同期的经营亏损为1.58亿元;期内亏损为1.87亿元,上年同期的期内亏损为1.71亿元。

国投与招银成长是股东

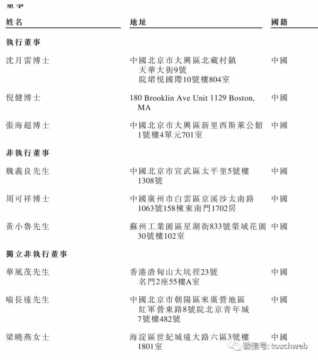
百奥赛图执行董事为沈月雷博士、倪健博士、张海超博士;非执行董事为魏义良、周可祥博士、黄小鲁;独立非执行董事为华风茂、喻长远、梁晓燕女士。

2021年6月7日,百奥赛图全资子公司祐和医药科技宣布,任命陈兆荣博士为首席医学官(CMO)。

在加入祐和前曾在Citrine Medicine, JHL等几家Biotech公司担任CMO。在GSK曾担任副总裁兼卓越注册中心负责人、中国/香港区医学总监。此前,他历任Bayer-Schering Pharma、Sanofi高管职位。

百奥赛图2013年完成3500万元A轮融资,2015年完成B轮4000万元融资,2018年完成2.6亿元C轮融资,2019年完成5亿元融资,2020年完成8.5亿元D+轮融资。

百奥赛图2021年6月完成数千万美元融资,清池资本(Lake Bleu Capital)、CPE源峰,Octagon Capital和OrbiMed共同完成。

IPO前,沈月雷博士持股为7%,倪健博士持股为7.7%,百奥常青、百奥常盛分别持股为5%,祐和常盛持股为3.4%,祐和常青持股为1.3%,国投上海持股为11.2%,星赫持股为7%;

招银成长柒号持股为6%,百奥维达持股为5.4%,招银成长拾玖号、国投深圳分别持股为5.1%,国寿成达持股为3.8%;

海百富、国投宁波分别持股为3.2%,国寿疌泉、人保健康基金、本草资本分别持股为2.5%,同创国盛持股为0.5%,OrbiMed持股为0.2%。

———————————————

(声明:本文仅代表作者观点,不代表新浪网立场。)

风险及免责提示:以上内容仅代表作者的个人立场和观点,不代表华盛的任何立场,华盛亦无法证实上述内容的真实性、准确性和原创性。投资者在做出任何投资决定前,应结合自身情况,考虑投资产品的风险。必要时,请咨询专业投资顾问的意见。华盛不提供任何投资建议,对此亦不做任何承诺和保证。