简体
  • 简体中文
  • 繁体中文

热门资讯> 正文

CPU热潮渐散,MCU势不可挡,芯片股逻辑生变?

2022-08-03 18:44

CPU产业巨头AMD(AMD.US)周二美股盘后公布的最新财报显示,Q2核心业绩指标均符合市场预期,然而Q3业绩指引不及业绩预期,盘后股价直线下挫。在此之前,其CPU市场最大竞争对手英特尔(INTC.US)甚至连Q2业绩远不及市场预期,加之业绩指引不及预期,进而惨遭市场抛售。

英特尔与AMD最新公布的业绩指引不及预期反应出的是新冠疫情以来如日中天PC市场未来将趋于疲软,这一逻辑同样适用于手机CPU市场,但标的则换成了高通(QCOM.US)。早在7月初,存储芯片巨头美光科技(MU.US)公布最新财报时,市场已窥见PC市场未来需求将愈发严峻的端倪:不同于2021年PC销量的强劲增长,美光管理层预计2022年PC销量将同比下降10%。同时美光预计下游转变为结构性需求增长,PC和移动端市场需求预期下滑,图形/ 5G/汽车/工业市场依旧保持强劲增长。

不同于CPU市场,MCU芯片市场可谓一派繁荣景象,MCU芯片巨头意法半导体(STM.US)和安森美半导体(ON.US)在电动汽车行业的强劲需求驱动之下,Q2业绩与未来业绩指引均大幅超市场预期,公布财报后股价一路飙升。其中意法半导体毛利率不断创新高,正向50%发起冲击,作为成本端压力较大的IDM大厂,其毛利率已超无晶圆厂AMD(Q2毛利为46%),远超IDM同行英特尔。而这一巨大差异反映出的正是芯片产业链细分领域截然不同的发展局势。

 

意法半导体1 用.png

 

需求趋于疲软,CPU赛道跌下神坛

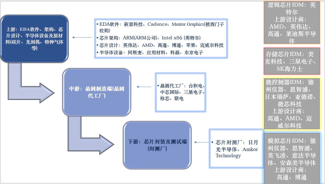
一般来说市场聚焦的是四大芯片产品:逻辑芯片、存储芯片、MCU芯片以及模拟芯片。

 

芯片1.png

 

逻辑芯片,就是所谓的CPU,GPU,FPGA,ASIC,DSP等芯片产品,应用于各类消费电子,比如智能手机和PC等。大名鼎鼎的英特尔、AMD、英伟达(NVDA.US)以及高通就是这一领域的佼佼者,前两者主营业务为PC端CPU,高通主营业务为手机端CPU——又被称作SOC芯片。另外,存储芯片应用场景同样集中在PC端与智能手机端。

不同的是英特尔属于IDM模式(从设计、制造、封测一手包办),后三者属于Fabless模式(无晶圆厂上游设计商)。 Fab模式最大的优势就是轻资产及利润率高,普遍认为是最高效的模式,但技术准入门槛非常之高。

 

芯片产业链.png

 

知名行业研究机构Gartner统计的初步结果显示,2022 年第二季度全球 PC 出货量总计 7200万台,比 2021年第二季度下降 12.6%,这是全球 PC 市场九年来的最大降幅。Gartner在报告中指出,下降主要因地缘政治因素、通胀环境下消费支出压力以及市场对于笔记本电脑需求疲软。

Gartner公布的最新2022年全球总设备出货量(PC、平板电脑和智能手机)预测数据则显示,2022 年全球PC出货量将下降 9.5%,平板电脑与智能手机出货量将分别下降9.0%和7.1%。

 

预测1.png

 

“地缘政治动荡、高通胀、货币波动和供应链中断所产生的‘完美风暴’降低了全球企业和消费者对于电子设备的需求,并将在2022年对PC市场造成严重影响,”资深分析师Ranjit Atwal表示。“到 2022 年,消费者PC需求将下降 13.1%,而且下降速度将远快于商用PC需求,预计后者将同比下降 7.2%。”

这一预测与英特尔和AMD较弱的业绩指引相呼应,从两者主营业务来看,PC业务毫无疑问占比最大,因此PC需求趋于疲软对于这两个CPU产业巨头来说无疑将一大“噩耗”。在这样的大环境下企业给出的业绩指引自然很难符合市场预期。以上这一逻辑同样适用于依赖PC端需求的GPU产业链。

 

英特尔.png

 

 

AMD.png

 

展望未来,英特尔将今年调整后营收指引大幅下调,远低于分析师预期747.6亿美元。英特尔同时将今年EPS预期3.6美元降至2.3美元,分析师预期为3.39美元。AMD预计Q3营收将约为67亿美元,分析师的平均预期为68.1亿美元,预计Q3调整后毛利率54%,也低于分析师预期。
 

 

预期 对比.png

 

除了PC端需求疲软,智能手机需求与去年同期相比同样显得疲弱,因此全球手机CPU巨头高通给出的业绩指引同样不容乐观,一向以“全面超预期”闻名的高通公布财报后也难逃抛售潮,高通研发的射频芯片与5G手机基带均位于世界领先水平,但两者的主要应用场景集中于智能手机,因此仍受制于需求。

展望未来,高通预计,第四财季的营收将达到110亿美元至118亿美元之间,低于分析师普遍预期的119亿美元;预计剔除某些项目后的每股收益为3美元至3.30美元,分析师普遍预期为3.26美元。

MCU逆势前行!

在近两年的“缺芯潮”中,模拟芯片与MCU芯片可谓说是“绝对主角”,不同于CPU与存储芯片,这两者对于制程工艺并没有那么高的要求,且应用场景非常丰富。因此当新冠疫情缓解后,市场需求远高于手机CPU等高制程工艺芯片,且多年来厂商投资扩产意愿也不太高,前几年资本支出一直在下降,存在短缺隐患。但随着万物互联以及智能化浪潮提前,下游需求持续旺盛,供需矛盾可能在后续还将爆发出来。

通胀率高企,叠加全球各大央行激进加息背景下市场对于消费电子的需求正趋于疲软,MCU需求却愈发强劲。从应用场景来看,MCU一般应用于家电,工业控制系统、电动汽车智能化、医疗产品等多个场景,这些场景对计算性能的要求远不及CPU,但同时更多要求高稳定性和可靠性。

 

MCU1.png

 

市场对MCU的预期较乐观主要是因为MCU将在很大程度上受益于电动汽车智能化趋势,这一点从意法半导体及安森美(ON.US)等该领域龙头近几年不断增长的营收,以及公布财报后持续攀升的股价走势就能够看出。

全球MCU芯片巨头意法半导体研发的STM32系列MCU产品已成为该行业经典产品。最新财报显示,意法半导体Q2净营收38.37亿美元,好于市场普遍预计的37.6亿美元,同比增长28.3%。其中,意法半导体汽车产品和离散组件部门(ADG)净营收同比增长35.1%,环比增长15.8%,微控制单元(MCU)和数字IC部门(MDG)净营收同比增长39.5%,环比增长4.4%。

 

意法半导体2.png

 

预期方面,意法半导体预计Q3净营收为42.4亿美元,高于38.1亿美元这一分析师普遍预期,环比增长10.5%;预计毛利率为47.0%,波动幅度为200个基点。同时意法半导体将2022年营收预测从148亿至153亿美元上调至159亿至162亿美元。

车载CIS(CMOS图像传感器)芯片龙头安森美半导体Q2营收达到创纪录的20.85亿美元,同比增长25%,市场预期为20.1亿美元。展望2022年第三季度,安森美半导体预计营收在20.7亿-21.7亿美元之间,超出分析师预期的20.2亿美元;调整后每股收益在1.25-1.37美元之间,超出分析师预期的1.22美元。

 

安森美.png

 

另一MCU芯片巨头恩智浦(NXPI.US) Q2营收达33.1亿美元,同比增27.6%,较市场预期高出4000万美元。GAAP摊薄后每股收益为2.53美元,较市场预期高出0.10美元。恩智浦大约一半营收来自汽车用途芯片的销售额,恩智浦表示这种情况还在继续,因为汽车电子元件的供应仍无法满足该行业的所有订单。展望未来,受汽车芯片需求的强力推动,恩智浦对当前季度业绩做出了乐观的预测,第三季度营收与非GAAP毛利率预期均超分析师普遍预期。

市场调研机构Precedence Research公布的最新预测数据显示,到2030年,全球汽车芯片市场规模预计将超过1157.8亿美元,并且从2022年到2030年,将以11.5%复合年增速扩大。

 

汽车芯片 预测.png

 

该机构表示,在预测期内,高级驾驶辅助使用量的增加预计将推动汽车芯片市场增长。强调由于越来越多地车型使用软件算法、计算机、传感器和增强的地图技术,汽车中的高级驾驶辅助应用有所增加。为了应对市场对乘客安全和安保日益增长的担忧情绪,发展中国家政府对汽车制造商实施了严格的安全标准,以制造配备先进驾驶员辅助系统的车辆,在预测期内,预计这些因素将提振汽车芯片市场。

市场对模拟芯片2022年市场营收预期同样较高,主要因该领域也将受益于电动汽车智能化趋势。另外,模拟芯片下游应用市场涵盖了几乎所有电子产品,从智能手机、笔记本电脑、LED ,到数控机床、医疗设备和电动汽车电子系统等。正是由于下游应用甚广,模拟芯片市场往往不会受单一产业景气变动影响,因此其价格波动没有存储芯片和逻辑电路等数字芯片的变化那么大。

 

模拟芯片.png

 

模拟芯片龙头德州仪器(TXN.US) Q2营收为52.12亿美元,同比增长14%,好于分析师预期的46.5亿美元,且营收连续六个季度以两位数百分比增长,其中,模拟业务营收39.92亿美元,同比增长15%。展望未来,德州仪器预计第三季度营收将达到49亿美元至53亿美元,高于分析师普遍预期49.4亿美元。该公司还预计,每股收益为2.23美元至2.51美元,同样高于2.26美元这一分析师预期。

德州仪器首席财务官Rafael Lizardi表示,用于工业机械和车辆的芯片在二季度实现了强劲增长,但用于消费品的芯片的表现则没那么乐观。

芯片制造不可或缺工具——EDA与光刻机需求仍有望强劲

在芯片产业链上游中,EDA软件工具与光刻机有着产业链“发动机”之称,主要因这两者在芯片制造过程中的重要地位无可替代,使用EDA工具可创造出芯片设计图纸,而光刻机则是将图纸转化为实际产品的重要工具。当市场风险偏好回暖时,作为产业链上游的核心企业,其股价往往领先于行业整体涨幅。阿斯麦股价自7月创下的阶段性低点已上涨超25%,新思科技同期股价涨幅超22%。

正是因为不可替代的地位,全球EDA龙头新思科技(SNPS.US)和光刻机龙头阿斯麦(ASML.US)近年来股价涨势强劲,不过美联储激进加息预期对这两家公司的股价造成了不小的冲击,尤其是后者,毕竟一旦下游需求集体出现下滑,作为研发和维护开支巨大的重资产上游设备商阿斯麦也难逃一劫。

与此同时,随着美联储加息和多项经济活动指标显示制造业可能将陷入萎靡,企业客户在这样的压力下削减投资和库存也就不足为奇。但是,持续的数字化转型是一个长期的结构性增长趋势,每台服务器、汽车、智能手机和计算机的芯片需求难以大幅降温,且配置经常升级换代,而芯片制造所需的EUV设备阿斯麦独有,EDA软件工具新思科技市占率最高,股价自然能够在风险偏好回升时享受较高的溢价比例。

但新思科技属于软件层面的“驱动机”,其研发的EDA工具是被上游芯片设计商广泛使用的设计型软件工具,其毛利率高达惊人的80%。随着市场风险偏好回暖,新思科技股价持续上扬,距离去年12月创下的历史最高股价仅一步之遥。

 

新思科技.png

 

业绩方面,阿斯麦Q2净销售额好于市场预期,Q2新增订单金额为创纪录的84.61亿欧元,其中包括54亿欧元的EUV订单;较上一季度的新增订单金额69.77亿欧元环比增长21%。阿斯麦首席执行官Peter Wennink指出,到明年年底前,可能有8家新的前沿晶圆厂处于建设之中,所有这些晶圆厂显然都需要大量的EUV设备,因为它们将用于尖端生产。阿斯麦获得了高达 84.61 亿欧元的订单,其积压订单价值增加到 330 亿欧元,其中85%是EUV 备。

虽然一些面向消费者的芯片公司明年可能面临需求放缓或下滑,但半导体设备销售额也有可能保持好于预期。对于支持最先进支撑的逻辑和存储芯片技术领导者来说尤其如此。鉴于先进制程代工厂之间的激烈竞争,以及一些国家希望获得关键产能,必不可少的关键设备销售不太可能像当前部分芯片销售那样受到影响,除非遇到类似于金融危机的低迷经济形势。

5月18日公布的2022财年第二季度财报显示,新思科技总营收达12.8亿美元,调整后每股收益达2.50亿美元,两者均大幅超出分析师普遍预期。预计截至7月31日的第三财季营收区间为12.1亿美元到12.4亿美元,预计截至10月31日的2022财年营收区间为50亿美元到50.5亿美元,SeekingAlpha统计的2022财年分析师营收预期为49.7亿美元。

总结

今年以来,在美联储激进加息预期下,分析师们对于芯片产品需求的担忧情绪日益严峻,并且越来越多的行业数据和龙头公司季度财报显现出市场需求水平开始下滑,尤其以PC和智能手机等消费电子为代表,这也是为什么近几个月CPU与GPU以及存储芯片等细分领域芯片股股价暴跌的重要原因(比如:英特尔、AMD、英伟达与高通等)。再加上新冠疫情红利消退,叠加经济增长放缓,消费电子需求受到剧烈冲击基本上已成事实。

反观模拟芯片及MCU赛道,则呈现出一片繁荣景象,新冠疫情的到来使得全球万物互联和智能化浪潮提前,叠加能源转型趋势不可逆转,下游电动汽车以及各类工业规格级芯片需求暴增,至今仍在延续的“缺芯潮”缺的就是模拟芯片与MCU。如前文所述,两者制程工艺较为成熟,应用范围非常广泛,因此市场需求非常强劲,二级市场对此已对此作出回应,相关公司股价公布财报后不断拉升(比如意法半导体、安森美半导体、恩智浦以及德州仪器等)。

许多芯片股走势与美股大盘——标普500走势一致,因此今年大多数芯片股持续下跌;然而,在当前面临这个不确定的时期时,具有更多长期增长动力而不是更具周期性脆弱性的公司,或者那些能够实现长期数字化转型的设备公司,或许能够获得跑赢大盘,这也是近期芯片股中阿斯麦与新思科技等在产业链上游扮演重要角色公司的股价持续上涨的重要逻辑。

风险及免责提示:以上内容仅代表作者的个人立场和观点,不代表华盛的任何立场,华盛亦无法证实上述内容的真实性、准确性和原创性。投资者在做出任何投资决定前,应结合自身情况,考虑投资产品的风险。必要时,请咨询专业投资顾问的意见。华盛不提供任何投资建议,对此亦不做任何承诺和保证。