简体
  • 简体中文
  • 繁体中文

热门资讯> 正文

重磅!2022年中国及31省市生物医药外包行业政策汇总及解读(全)

2022-07-29 15:13

生物医药外包行业主要上市公司:目前国内生物医药外包行业的上市公司主要有药明康德(02359.HK)、药明生物(02269.HK)、泰格医药(300347)、康龙化成(300759)、美迪西(688202)、凯莱英(002821)等

本文核心数据:中国国民经济规划-生物医药政策的演变

1、政策历程图

生物医药外包是指生物医药企业集中做自己擅长的、核心的业务,将本来由企业内部完成的非核心业务,以契约的形式交给更专业、高效的外部供应商来完成。生物医药是我国医药体系的重要分支。“八五”计划(1991-1995年)至“十四五”计划(2021-2025年)时期,国家层面经历了“发展、重点攻克/发展、战略布局、产业支柱”的生物医药行业的过程。

“八五”规划中,国家提出发展疗效好的抗肿瘤和抗病毒生物技术,在这期间生物医药行业处于摸索阶段;“十一五”规划,国家提出重点发展生物医药产业,将生物医药放到重要位置;“十三五”开始,国家将生物医药行业的发展提升到战略地位;根据《“十四五”规划和2035年远景目标纲要》,国家提出构筑产业体系新支柱,加快发展生物医药等产业,做大做强生物经济。

2、国家层面政策汇总及解读

——国家层面生物医药外包行业政策汇总

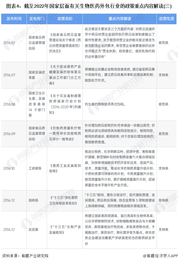
自2010年以来,国务院、国家发改委、国家药监局等多部门都陆续印发了支持、规范生物医药行业的发展政策,内容涉及生物医药发展技术路线、生物医药研发生产规范、生物医药外包行业发展目标、医疗卫生体制改革、药品上市管理制度等内容:

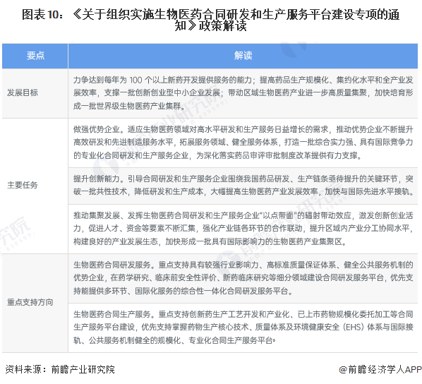
——《关于组织实施生物医药合同研发和生产服务平台建设专项的通知》解读

在2018年5月31日,国家发展改革委办公厅、工业和信息化部办公厅、国家卫生健康委员会办公厅、国家药品监督管理局办公室联合发布了《关于组织实施生物医药合同研发和生产服务平台建设专项的通知》指出将着力推进供给侧结构性改革,积极推动药品上市许可持有人制度全面实施,重点支持一批高水平、国际化的综合性生物医药合同研发和生产服务平台建设,着力提升生物医药研发和生产服务能力,促进生物产业倍增发展,培育生物经济新业态新模式。

——国家层面生物医药外包行业发展目标解读

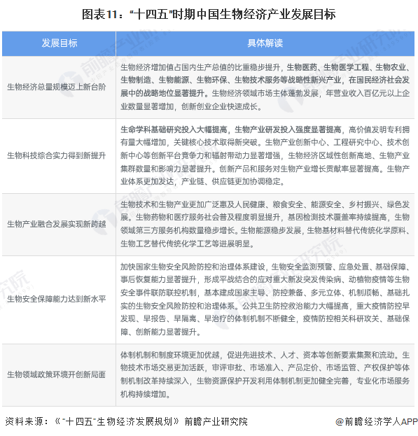
根据《“十四五”生物经济发展规划》,“十四五”时期,我国生物技术和生物产业加快发展,生物经济成为推动高质量发展的强劲动力,生物安全风险防控和治理体系建设不断加强。

3、各省市层面的政策汇总及解读

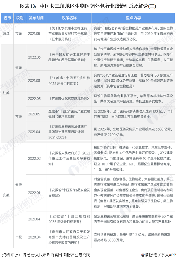
——长三角地区生物医药外包行业政策汇总

长三角地区作为中国经济发展靠前的区域,一直以来都被赋予示范意义。生物医药作为中国的重点创新发展行业之一,在中央的政策支持下,省级机构亦陆续出台了大量的支持性政策,以推动长三角地区的生物医药产业发展升级。长三角地区也逐渐在摸索跨省合作模式发展生物医药行业,目前长三角地区政府对于生物医药产业的定位是做大产业,加速形成生物医药集聚效应。

——京津冀地区生物医药外包行业政策汇总

目前,北京大兴区以及天津滨海新区对于建设医药产业基地的力度较大,此外,天津还设定了政府产业基金以推动生物医药产业的发展。总的来看,京津冀地区的生物医药政府实质支持力度较大。

——珠三角地区生物医药外包行业政策汇总

近几年,广东省政府以及市级政府连续出台生物医药行业相关政策,大力扶持发展生物医药行业,并设立专项资金进行研发补贴。2021年,广东省“十四五”规划中提出要推进生物医药实验室平台和生物医药创新产业平台的建设,加快建立生物医药产业创新集聚区。广东省深圳市针对医药外包行业,提出要建设医药CRO/CDMO/CMO重大平台。

——其他省市生物医药外包行业政策汇总

除长三角、京津冀、珠三角地区外,我国其他省市亦相继出台相关政策扶持生物医药行业的发展,涉及产业园规划、产值目标、研发目标及专项资金扶持等各方面。

——31省市生物医药外包行业发展目标解读

“十四五”期间,我国主要省份也提出了生物医药行业的发展目标。其中,浙江、福建、广东、湖北等省市均提出了近五年关于生物医药产业发展目标与规划。

更多本行业研究分析详见前瞻产业研究院《中国生物医药外包行业市场前瞻与投资战略规划分析报告》,同时前瞻产业研究院还提供产业大数据、产业研究、政策研究、产业链咨询、产业图谱、产业规划、园区规划、产业招商引资、IPO募投可研、IPO业务与技术撰写、IPO工作底稿咨询等解决方案。

风险及免责提示:以上内容仅代表作者的个人立场和观点,不代表华盛的任何立场,华盛亦无法证实上述内容的真实性、准确性和原创性。投资者在做出任何投资决定前,应结合自身情况,考虑投资产品的风险。必要时,请咨询专业投资顾问的意见。华盛不提供任何投资建议,对此亦不做任何承诺和保证。