简体
  • 简体中文
  • 繁体中文

热门资讯> 正文

产品停售,腾讯计划关闭数字藏品业务“幻核” ?最新回应:运营正常

2022-07-21 14:33

 

  国内NFT去币化,更名“数字藏品”,法律性质与监督主体将逐渐明确。各平台未来将重点发展NFT数字产品证明功能在版权保护与资产确权领域的应用,建立数字藏品发行、销售、流通等方面规则。 

  7月20日,有消息称腾讯正计划在本周关闭“幻核”业务进行。对此,腾讯内部人士对记者确认了这一信息,目前这一消息已传达给幻核团队的基层干部。截至发稿,腾讯官方暂未对该消息予以回应。幻核回应:目前运营一切正常。

  今年5月23日,腾讯集团内部发文,任命何毅进担任腾讯新闻业务负责人,原腾讯新闻负责人王诗沐将调任PCG社交平台与应用线,负责其带队孵化的幻核等创新业务。但在7月1日,与幻核业务有所关联的腾讯新闻App宣布暂停数字藏品的售卖服务。

  幻核是腾讯推出的NFT交易系统,其联盟链底层为至信链,系腾讯联合外部生态合作伙伴发布的开放区块链平台,基于国内开源自主可控的“长安链”技术底层构建。

  NFT全称Non Fungible Token,即非同质化代币。作为一项区块链技术创新应用,NFT作为凭证可用来标记特定数字资产,数字藏品领域成为NFT落地最快的应用场景之一,已成为艺术收藏市场、潮流圈与投资圈新宠。

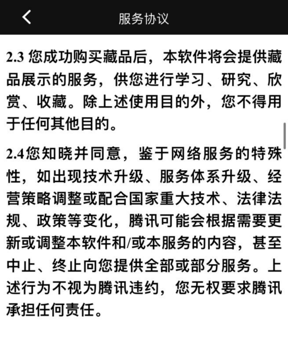
  需要注意的是,幻核于2022年3月22日将平台内所有NFT相关字样调整为“数字藏品”,禁止二级市场交易的规则不变。另外,幻核在软件服务层面规定:“腾讯可能会根据需要更新或调整本软件和/或本服务的内容,甚至中止、终止向您提供全部或部分服务。上述行为不视为腾讯违约,您无权要求腾讯承担任何责任。”

  截至目前,腾讯方面目前并未公示后续已购买的数字藏品将如何处理。

  此前,多家互联网平台成立数字藏品平台,如阿里巴巴的鲸探,底层为蚂蚁联盟链;阿里的阿里拍卖,底层为新版链与树图链;腾讯的TME数字藏品,底层为至信链;百度的百度超级链,底层为百度超级链;京东的灵稀,底层为致臻链;网易的网易星球,底层为网易区块链。

  目前NFT交易主要以用户间流转交易的二级市场为主,而非项目方主导发行市场的一级市场。目前NFT应用生态主要集中于收藏品、艺术品、游戏装备、虚拟土地、实用性NFT、金融NFT等,其中收藏品NFT为核心场景。以幻核联合腾讯动漫发行的《一人之下》主题数字藏品为例,其限量发行6000枚,单价98元,在短时间内即售罄。在此之前,NFT已经凭借与数字艺术品融合,通过不同于区块链衍生品的策略,以及余文乐、林俊杰、球星库里等人成功破圈。

  DNA蜂拥而起的数字藏品“泡沫”并未能掩藏其本身存在的风险与问题。

  今年4月1日,歌手周杰伦在社交媒体上发文表示,自己所持有的NFT商品被钓鱼网站偷走,根据被盗NFT地址显示,该NFT商品经过多次转手,最终卖出约300万元的价格。今年2月,知名NFT交易平台OpenSea发生涉案数额高达170万美元的NFT失窃案。关于NFT所属交易平台的安全漏洞问题引发关注。

  热潮之后,NFT市场数据与分析公司Non Fungible发布2022年一季报数据显示,全球NFT市场在今年一季度出现了销售量、活跃钱包数量、买家和卖家数量的同时萎靡。

  尽管国家对虚拟货币风险有明确规定,但对于数字藏品等虚拟资产及衍生品监管规则仍有不足。国盛证券研报分析认为,国内NFT去币化,更名“数字藏品”,法律性质与监督主体将逐渐明确。各平台未来将重点发展NFT数字产品证明功能在版权保护与资产确权领域的应用,建立数字藏品发行、销售、流通等方面规则。

  国盛证券认为有望出现规范化统一管理的二级交易市场。但其中仍存在代码漏洞、政策监管等不确定风险因素,能否成为腾讯等互联网厂商新的营收增长点仍未可知。

  一位券商分析师对记者表示,其他厂商平台出台的数字藏品将如何处理,还需继续观察。

       风险及免责提示:以上内容仅代表作者的个人立场和观点,不代表华盛的任何立场,华盛亦无法证实上述内容的真实性、准确性和原创性。投资者在做出任何投资决定前,应结合自身情况,考虑投资产品的风险。必要时,请咨询专业投资顾问的意见。华盛不提供任何投资建议,对此亦不做任何承诺和保证。

风险及免责提示:以上内容仅代表作者的个人立场和观点,不代表华盛的任何立场,华盛亦无法证实上述内容的真实性、准确性和原创性。投资者在做出任何投资决定前,应结合自身情况,考虑投资产品的风险。必要时,请咨询专业投资顾问的意见。华盛不提供任何投资建议,对此亦不做任何承诺和保证。