热门资讯> 正文
2022-07-12 12:59

乐居新媒体 牛小杰 发自合肥
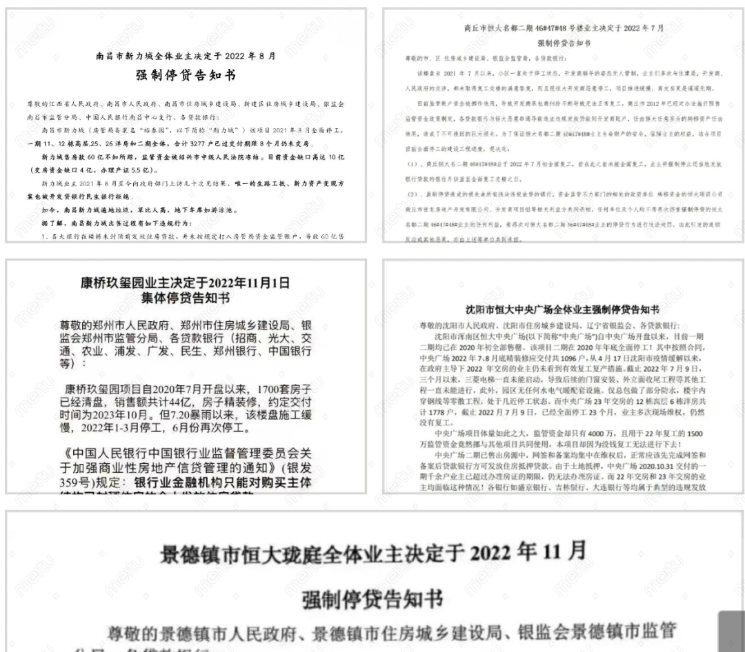
最近,全国多地多个楼盘业主,给官方及银行发了全体业主强制停贷告知书,涉及长沙新力铂园、武汉绿地光谷星河绘、南昌新力城、武汉恒大时代新城、景德镇恒大珑庭、郑州名门翠园等多个项目。截至目前,据不完全统计已有14个楼盘发布公告“强制停贷”涉及4.6万业主,总房款347亿!


4.6万业主提出“强制停贷告知书”
据不完全统计,目前有景德镇、武汉、商丘、郑州等城市,共14盘业主发布“强制停贷告知书”总影响户数约4.6万户,总房款约347亿,明文提到的资金缺口就有61亿。

通过乐居新媒体统计的数据可以发现,关于强制停贷的楼盘基本都是出现暴雷或资金问题的民营企业,例如恒大、新力、世茂、名门等,当然绿地作为少有的国有控股混合型企业,也是相当扎眼。
业主:银行监管不到位是主要责任
乐居新媒体也仔细阅读了“强制停贷告知书”,大多表示影响人数众多,要求开发商尽快复工等,当然最重要的是,指出银行在操作层面出现一些问题。
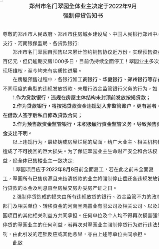
以郑州名门翠园发布的“强制停贷告知书”来看,主要指出银行违规发放贷款、资金未转入开发商监管账户、未尽到专款资金监管的义务等三方面。

其中,在银行违规发放贷款这一项指出,作为贷款银行,在房屋主体结构未封顶前,银行违规发放按揭贷款;
在央行2003年出台的文件就明确规定过,商品房必须在主体结构已封顶时才能发放个人按揭贷款。
在资金未转入开发商监管账户一项中指出,作为贷款将按揭贷款资金违规划入非监管账户,更有甚者借款人签字后私自修改贷款合同;
在未尽到专款资金监管义务一项中指出,作为预售款资金监管银行,未履行资金监管义务,预售资金支出不明。
一般来说,设置预售资金监管是保障购房者买房不烂尾的最后一项安全阀,房企想要挪用监管资金,必然绕不过银行这主体。因此,在诸多烂尾楼业主看来,银行应该有不可推卸的责任。
业主能否合理合法“强制停贷”
对于各地业主是否能合理合法的通过“强制停贷告知书”来停贷呢?
对此,我联系法律界相关人士,在国内司法判例中,几乎所有烂尾楼引起的购房者和银行之间的民事纠纷中,法院都是判决银行胜诉,购房者必须无条件偿还贷款。
因为是预售房屋,一旦开发楼盘烂尾,那么购房者和开发商之间的关系,将由一手交钱,一手交货的买卖关系变为债权债务关系。开发商给不了你房子,也是你与开发商之间的债务债权关系。
而大多数购房者的贷款属于,个人与银行之间的借贷关系。也就是说月供还款与开发商没有直接关系。在某些极端背景下,房屋烂尾,贬值严重,银行甚至有可能让你追加抵押物。
当然,也有个别胜诉的案例。
2022年2月14日,浙江嘉兴市中级人民法院给出一例不一样的判决。
有一位购房者在房子烂尾后拒还银行贷款,被银行起诉,一审败诉;购房者不服,继续上诉,二审法院判购房者胜,将来不用还款了。

最主要的是,购房者买房和银行签订贷款协议时,一般都会有这么一条约定:
贷款发放后,借款人或抵押人与售房人或其他第三方就该房产有关质量、价格、权属、条件或其他事宜发生的任何纠纷,均与贷款人无关,贷款人有权选择继续履行本合同或要求借款人提前偿还本合同项下的全部或部分贷款。
嘉兴中院认为该条款系银行为重复使用而提前拟定的格式条款,其中与最高法解释相抵触的内容,加重了购房者的责任,该条款对购房者不具有拘束力。
最后因为这位业主已经和开发商解除了商品房买卖合同,所以,商品房担保贷款合同也被解除,业主无需承担后续的房贷。
还有哪些烂尾楼业主准备停贷?欢迎您给我们评论区留言!
