简体
  • 简体中文
  • 繁体中文

热门资讯> 正文

港股早知道 | 快手与腾讯订立2022年游戏合作框架协议,中芯国际回购421.5万股港股

2022-05-25 08:00

【今日头条】

国常会再次明确因城施策方向 各地购房政策密集松绑

除了济南和哈尔滨外,5月23日,山东省青岛市调整公积金政策,取消二手房房龄与首付款比例挂钩的规定,同时降低公积金贷款首付比例,首套房首付比例降至3成二套房首付比例降至4成。

同日,山西省太原市发布稳地产新政,包括支持刚性购房需求、支持改善性购房需求、保障人才购房需求等36条举措。5月24日,大连市人民政府发布《关于全面放开落户条件的通知》,对大连市户籍政策进行了全面调整,实施积极的户籍政策。

值得注意的是,5月23日,国务院总理李克强主持召开国务院常务会议,进一步部署稳经济一揽子措施,努力推动经济回归正常轨道、确保运行在合理区间。其中,在房地产方面的措施是,因城施策支持刚性和改善性住房需求。

中指研究院指数事业部市场研究总监陈文静认为,在当前房地产市场调整压力仍较大的背景下,中央政策定调已多次明确释放积极信号,国常会再提“因城施策支持刚性和改善性住房需求”,各地因城施策力度进一步加大预期较强,政策放松有助于购房者预期和置业信心恢复。但值得注意的是,各地优化调整楼市政策仍将坚持“房住不炒”基调不变。

陈文静预计,在政策发力显效、疫情得到有效防控后,重点城市市场企稳可期,基本面支持强的热点城市有望率先企稳,进而带动重点区域三四线城市完成筑底。港股内房板块动向值得关注。

【大势展望】

恒生指数反弹压力大

隔夜美股截至收盘,美股三大指数涨跌不一,道琼斯指数上涨48.38点,收报31928.62点,涨幅0.15%;纳斯达克指数下跌270.82点,收报11264.45点,跌幅2.35%;标普500指数下跌32.27点,收报3941.48点,跌幅0.81%;科技股、中概股集体下跌,Snap暴跌超43%,特斯拉跌近7%,阿里巴巴跌超5%,谷歌跌近5%。港股ADR指数下跌,按比例计算,收报20093点,较香港收市跌43.45点或0.22%。

点评:恒生科技股指数被中概互联网指数压制,恒生指数反弹压力大。由于前阶段香港承接了大量美国回归的中概企业,港美股差价形成同一家公司的价格拖累,恒生指数做多动力不足。

【热点前瞻】

1、澳锂矿商皮尔巴拉年内第二次拍卖结果出炉

澳锂矿商皮尔巴拉年内第二次拍卖结果出炉,拍卖价位5955美元/吨FOB,运费90美元/吨,共计5000吨(+-10%),5.5%品位基准,计划2022年6月15-7月15发货,折合碳酸锂成本约41.9万元/吨。与之对比,4月27日首次拍卖成交价为5650美元/吨,折合碳酸锂成本约为38万元/吨以上。

在这一轮澳洲皮尔巴拉锂矿拍卖之前,诸多机构判定价格很可能超过6000美元/吨,并据此判定,这将是锂矿锂盐企业新一轮上涨的起点。

然而,今天三点半拍卖结果落锤于5955美元/吨:较Pilbara 在 2022年4月27日拍卖价5650 美元/吨上涨5.4%。这一涨幅较4月27日拍卖价比上次跳升140%大幅收敛,已经显露出了衰竭的迹象。于是,分析师们只能表示,这次拍卖夯实了电池级碳酸锂的成本下限,完全没有表示出兴奋的状态。涉及相关港股包括赣锋锂业(01772)、紫金矿业(02899)。

2、国务院罕见要求专项债8月底基本使用到位 投向扩至新基建

在应对经济增速下行举措中,稳投资十分关键,其中为政府基础设施投资筹资的地方政府专项债券(下称“专项债”)又扮演着关键角色。最近国务院再次对专项债作出新部署。财政部数据显示,截至5月15日,各地已经发行新增专项债约1.5万亿元,比去年同期增加1.3万亿元,提速明显。而在近期财政部加快发债部署下,专家普遍认为6月底前地方基本能完成全年3.65万亿元专项债发行任务。5月份专项债有发行提速的迹象。

涉及相关新基建板块,招商证券表示新基建,新能源基建和数字基建是下一阶段政府可以考虑的稳增长发力方向,其中新能源基建业绩普遍较好,预期降低后估值较低,可以作为稳增长策略的重要补充。重点关注光伏、风电、储能;数字基建关注通信设备。

云网设备及运营商方面,5G建设持续推进,云计算投资恢复,中游设备商竞争格局优化,迎来业绩兑现期,相关标的包括中兴通讯(00763);运营商底部持续反转,ARPU值回升,ToB端业务快速提升,关注中国电信(00728)、中国联通(00762)等;工业互联网方面,2022年行业信息化改造加速推进,5G、物联网、边缘计算和人工智能等新技术或将在电力、钢铁、煤矿三大重点行业率先落地,重点关注威胜信息(03393)等。

3、夏季用煤高峰即将到来,叠加复工复产,动力煤需求将持续回升

煤炭是中报为数不多的业绩确定性比较高的行业:动力煤方面,目前影响动力煤预期的主要因素在需求端,进入6月以后,夏季用煤高峰即将到来,叠加复工复产,动力煤需求将持续回升,动煤企业二季度盈利继续高增概率较大。焦煤方面,当前下游需求依然偏弱,不过目前焦煤的库存依旧处在低位,后续主要看复工复产能否带来“赶工潮”、提振成材需求。

国泰君安证券认为,煤炭需求底部,淡季不淡,稳增长将发力,需求即将提升。1)疫情叠加传统淡季,当前处于需求底部,4月,火电同比下降11.8%。即便在需求底部,煤价依然维持在1200 元高位。2)疫情影响逐渐下降,工业生产开启恢复,预计逆周期调节政策将进一步发力,进一步拉动煤炭需求。

涉及相关港股包括:兖矿能源(01171)、中煤能源(01898)、首钢资源(00639)、中国神华(01088)、易大宗(01733)、伊泰煤炭(03948)、中国旭阳集团(01907)等。

【个股点晴】

中国心连心化肥(01866):天欣煤业联合试生产获得批复,全面进入试生产阶段

天欣煤业位于玛纳斯县城南小白杨沟,井田面积5.03平方公里,资源储量2.2亿吨,规划产能120万吨╱年,一期工程设计产能90万吨╱年。天欣煤业煤种优良稀缺,以气煤和配焦煤为主,煤层具有低水、低灰、低硫、高热值等特点,是煤化工企业所需优质原材料用煤,是良好的炼焦用煤。本次联合试生产预计6个月,试生产期间同步完成安全设施、环保设施等单项验收和项目竣工验收。

4月19日心连心配售7850万股,每股配售价格6.5港元,较19日收市价7.4港元折让约12.5%。安信国际认为心连心已经完成三大基地布局,其资本开支高峰期已过。未来发展将追求稳增长,降负债。

截至到4月底尿素价格为2880元/吨,同比增长63%。此次尿素价格上涨核心原因有三点1)农产品价格上涨,强劲的农业需求对化肥价格有绝对主导作用。截至到4月底小麦价格3300元/吨,玉米价格2860元/吨,价格都为近十几年最高点。2)煤炭价格上涨,尿素生产成本提高。3)疫情后全球各个国家重视粮食安全问题,俄乌冲突影响了全球粮食及化肥的价格与供应。

【今日焦点】

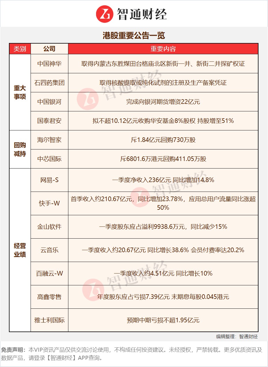
快手Q1财报:营收211亿亏损37.2亿,广告、直播增速放缓

快手发布2022年第一季度财报。财报显示,快手第一季度营收210.7亿元,市场预期205.99亿元,上年同期170.19亿元,同比增长23.8%。第一季度净亏损62.5亿元,预估亏损64.2亿元。第一季度调整后净亏损37.2亿元,同比收窄,预估亏损44.6亿元。

相关阅读:快手高管解读Q1财报

网易-S(09999.HK)一季度净收入236亿元 同比增加14.8%

网易-S(09999.HK)公告,2022年第一季度未经审计财务业绩,公司实现净收入为人民币236亿元,同比增加14.8%。在线游戏服务净收入为人民币173亿元,同比增加15.3%。有道净收入为人民币12亿元,同比减少10.4%。云音乐净收入为人民币21亿元,同比增加38.6%。创新及其他业务净收入为人民币30亿元,同比增加11.5%。毛利润为人民币128亿元,同比增加16.1%。归属于公司股东的净利润为人民币44亿元。非公认会计准则下归属于公司股东的净利润为人民币51亿元。基本每股净利润为0.21美元(基本每股美国存托股净利润为1.06美元)。非公认会计准则下基本每股净利润为0.25美元(基本每股美国存托股净利润为1.23美元)。董事会批准了2022年第一季度股利,为每股0.0644美元(每股美国存托股0.3220美元)。

腾盛博药-B:将被纳入MSCI中国小型股指数成份股

腾盛博药-B在港交所公告,公司将被纳入MSCI中国小型股指数成为成份股,于2022年5月31日收市后生效。

中国先锋医药(01345.HK)与鑫宏利签订ECD船舶异形管件无酸清理及冷涂锌新工艺防腐新产品战略合作协议

中国先锋医药(01345.HK)公告,于2022年5月21日,中国先锋医药控股有限公司董事长李新洲及公司附属公司湖南天童环保有限公司("天童环保")总经理肖国光,赴中国大连市考察了当地著名船舶涂装企业大连鑫宏利船舶工程有限公司,并与鑫宏利签订了ECD船舶异形管件无酸清理及冷涂锌新工艺防腐新产品的战略合作协议。根据合作协议,天童环保拟在大连就ECD无酸清理及冷涂锌业务设立公司,与鑫宏利及其他船舶企业共同合作,一起解决除鳞防腐的技术难题。

国泰君安(02611.HK)拟不超10.12亿元收购华安基金8%股权

国泰君安(02611.HK)公告,于2022年5月24日,董事会批准公司与上海工业订立股权转让协议II,据此,公司同意收购及上海工业同意出售华安基金8%股权,预计代价不超过人民币10.12亿元,该代价以经有权的中国国有资产监管机构备案的华安基金股权总额估值报告为准。于股权转让协议I项下收购及建议收购事项完成后,公司将持有华安基金51%股权,而华安基金将成为公司的附属公司且其财务业绩将综合并入集团。

洛阳钼业(03993.HK)拟不超5亿元回购公司股份 回购价不高于7.25元╱股

洛阳钼业(03993.HK)公告,公司拟使用不超过人民币5亿元资金,以不高于人民币7.25元╱股的价格回购公司股份,后续拟用于员工持股或股权激励计划或者法律法规允许的其他用途。若公司未能实施上述计划,则公司回购的股份将依法予以注销。

中国神华(01088.HK):取得台格庙北区新街一井、新街二井探矿权证

中国神华(01088.HK)发布公告,近日,公司所属神华新街能源有限责任公司取得有关部门颁发的内蒙古东胜煤田台格庙北区新街一井、新街二井探矿权证。新街一井探矿权证所载勘查面积为70.28平方公里,有效期限自2022年5月13日至2027年5月12日;新街二井探矿权证所载勘查面积为67.12平方公里,有效期限自2022年5月13日至2027年5月12日。本次获取探矿权证,为下一步办理采矿权证奠定了基础。公司将继续推进新街一井、新街二井的煤炭资源勘探和相关权证申办工作。

石四药集团(02005.HK):取得核酸提取或纯化试剂注册及生产备案凭证,将进行生产及挂网销售

石四药集团(02005.HK)发布公告,集团附属公司河北翰林生物科技有限公司已取得石家庄市行政审批局有关第一类体外诊断试剂:核酸提取或纯化试剂的注册及生产备案凭证,将进行生产及挂网销售。

百融云-W(06608.HK)一季度智能分析与运营服务收入达1.99亿元 同比增长41%

百融云-W(06608.HK)披露2022年第一季未经审核营运摘要。集团智能分析与运营服务包括订阅制的数据分析服务及运营软件即服务("SaaS")。截至2022年3月31日止三个月,智能分析与运营服务收入达人民币1.99亿元,同比增长41%。该增长主要受集团运营SaaS产品及服务的市场需求驱动。该等产品及服务包括智能语音机器人、云端运营SaaS平台、财富管理系统及智能决策支持工具以及运营支持解决方案。于2022年第一季,运营SaaS收入占智能分析与运营服务收入由去年同期的3%增加至22%。截至2022年3月31日止三个月,精准营销服务收入为人民币9300万元,同比下降24%。减少乃由于:(i)去年第一季金融服务供应客户累积的营销预算的释放使该业务表现强劲;及(ii)2022年第一季政府防止疫情传播的举措导致金融服务供应客户采取谨慎的用户获取策略。尽管该等举措亦使得消费者对保险产品,尤其是寿险产品的需求难以完全释放,但集团仍努力使保险营销服务的收入同比增长9%,达至人民币1.59亿元。

【财务数据】

高鑫零售(06808.HK)2022财年营收881.34亿元 净亏损7.39亿元

金山软件(03888.HK):一季度归母净利9940万元 同比下降15%

安宁控股(00128.HK):前四个月股东应占亏损8370万港元

博富临置业(00225.HK)中期纯利增长93%至1264万港元

首都创投(02324.HK)中期由盈转亏4973万港元

【业绩预告】

雅士利国际(01230.HK)预期中期亏损不超1.95亿元

三和建筑集团(03822.HK)预计年度净亏损不少于9000万港元

大快活集团(00052.HK)预计年度纯利显著下降约70%

【增减持】

康圣环球(09960.HK)获公司主席黄士昂增持20.2万股

【并购出售】

澳狮环球(01540.HK)拟850万澳元收购书籍印刷业务 认购250万澳元Ovato可换股票据

盛业(06069.HK)拟7550万元出售应收账款

力世纪(00860.HK)拟5000万港元出售钟表批发业务

水发兴业能源(00750.HK)拟收购一家风电场项目公司若干股权

【投资运营】

快手-W(01024.HK)与腾讯计算机订立2022年游戏合作框架协议

国药科技股份(08156.HK)全资附属国科防伪与腾讯云订立合作协议

复宏汉霖(02696.HK):就汉利康®及汉曲优®与ABBOTT订立半独家许可协议

嘉和生物-B(06998.HK):GB261(CD20/CD3,BsAb)获国药监局授予I/II期临床试验新批准

中国银河(06881.HK):已向银河期货增资22亿元

中木国际(01822.HK)与青岛海信房地产订立战略合作协议

【公司改名】

北控清洁能源集团(01250.HK)拟更名为“山高新能源”

【回购注销】

友邦保险(01299.HK)5月24日耗资1.63亿港元回购211万股

海尔智家(06690.HK)5月24日耗资1.84亿元回购730万股A股

ESR(01821.HK)5月24日耗资1830万港元回购81万股

潍柴动力(02338.HK)耗资4223.4万元回购360万股A股

中芯国际(00981.HK)5月24日耗资6801.6万港元回购411.05万股

中国软件国际(00354.HK)5月24日耗资676.37万港元回购100万股

康希诺生物-B(06185.HK)5月24日耗资1022.62万元回购6.39万股A股

中国外运(00598.HK)5月24日耗资253.87万元回购65.77万股A股

京东健康(06618.HK)5月24日耗资2436.39万港元回购51.77万股

嘉里建设(00683.HK)5月24日耗资398.5万港元回购20万股

【股权激励

大唐潼金(08299.HK)授出1.497亿份购股权

金科服务(09666.HK):受托人根据股份奖励计划购买100万股

1653435993(1).jpg
风险及免责提示:以上内容仅代表作者的个人立场和观点,不代表华盛的任何立场,华盛亦无法证实上述内容的真实性、准确性和原创性。投资者在做出任何投资决定前,应结合自身情况,考虑投资产品的风险。必要时,请咨询专业投资顾问的意见。华盛不提供任何投资建议,对此亦不做任何承诺和保证。