简体
  • 简体中文
  • 繁体中文

热门资讯> 正文

物企高管的“护盘行动”

2022-05-13 14:31

相比大股东下场增持救市,高管自掏腰包增持股份的行为,可以说是真爱了。

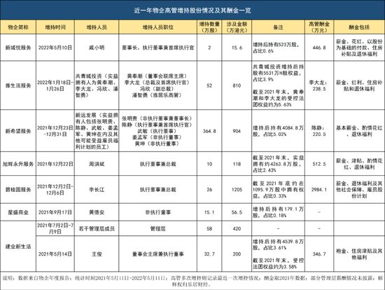
5月10日,新城悦服务(01755.HK)董事长、执行董事兼首席执行官戚小明斥资15.6万港元,在公开市场上买下2万股公司股份。截至目前,戚小明总共持有新城悦服务约523万股,占总股本的0.6%。

事实上,这已经不是戚小明第一次下场增持。据乐居财经统计,自去年12月份以来,5个多月的时间,戚小明已至少增持4次,总斥资216万港元。

在上市物企中,像戚小明一样频繁增持股票的高管不多,不过有增持动作的高管也不在少数。据乐居财经统计,近一年至少有7家物企的高管有增持行为,涉及金额在15万港元-1200万港元不等。

高管增持股票,对于公司和个人来说,一定程度上是互惠互利的事情,一方面,高管的增持有利于增添市场信心,促进公司股价表现;另一方面,高管手中股份的多少,往往还与个人收益挂钩。

经营情况良好时,年末的分红,或是直接以股份为基础的付款,都是一笔不小的收入。不过押宝股票也有风险,股市动荡时,来自股份的收益也会大打折扣。

戚小明4次增持 花去半年薪酬

“在这一年里,各项主营业务、关键经营指标,均取得了较为出色的成绩。未来我们更有信心,实现新城悦服务新的、更大的突破。”3月底的财报业绩会上,戚小明情绪高涨,对公司未来的发展充满信心。

业绩会结束之后,戚小明一口气花45.4万港元买下新城悦服务5万股,用实际行动表示支持。

自去年12月份起,戚小明合共在公开市场上增持4次,回购股份近20万股。仅去年12月,戚小明就增持两次,其中一次是和联席公司秘书尤建峰一起购买的8万股,花费89.2万港元。

4次回购总计开销216万港元,这笔资金相当于戚小明2021年酬金的一半左右。财报显示,2021年戚小明的酬金约为446.8万元,主要包括薪金、花红、以股份为基础的付款、住房补贴及退休福利。

戚小明的酬金也不是一成不变,2020年戚小明的酬金达到了796万元,与之相比,2021年戚小明的酬金则减少了349.2万元。

翻开其酬金明细,减少的主要原因是,2021年以股份为基础的付款减少300多万。以股份为基础的付款虽有减少,但这并没有影响戚小明对公司发展的高昂信心。

作为新城集团的老人,戚小明与公司的羁绊不浅,他曾一手助推新城悦服务上市,眼下作为公司管理的一把手,又三番五次下场增持表决心。

不过新城悦服务也给予了他一定的回报,2019年9月和2020年6月,新城悦服务两次授股,戚小明均在名单中。

2015年1月,戚小明正式加入新城悦服务,此前已经在新城集团摸爬滚打多年。2002 年9月-2015年3月,戚小明担任新城集团附属公司江苏新城地产行政管理部的副经理和常州新城房地产开发城中分公司的总裁助理及总经理;2015年3月-2016年6月,调任新城发展控股有限公司总裁助理。

“股份计划”靠天收,李长江酬金“腰斩”

高管挺身而出,增持公司股份的不在少数。据乐居财经统计,最近1年内已经有7家物企的高管增持了公司股份,其中包括新城悦服务、雅生活服务、新希望服务、旭辉永升服务、碧桂园服务、星盛商业和建业新生活。

高管们或单独购买,或通过持股平台买入,无一例外都投入了不少的资金。

碧桂园服务实力雄厚,高管出手也果断。2021年12月,执行董事兼总裁李长江一口气买了26万股,涉及金额1205万港元,相当于其个人三分之一的年薪。

相关公告披露显示,李长江2021年的酬金约为2984.1万元,不过与2020年6524.5万元的酬金相比,直接“腰斩”,减少了3500万元。酬金明细显示,主要是雇员股份计划带来的收益有所减少。

截至去年末,李长江共持有碧桂园服务1095.9万股,市值约5.17亿港元(按去年底股价计算),占总股本0.33%。

相比李长江斥资千万元的大手笔增持,其他物企高管则相对保守一些,不过或也与他们的薪资水平有关。新希望服务和雅生活服务的员工持股平台分别于去年末和今年初下场,购入364.8万股和52万股,花了904万港元和810万港元。

此外,建业新生活董事会主席王俊、旭辉永升服务执行董事周洪斌和星盛商业非执行董事黄德安分别增持公司32.7万股、10万股和15.1万股,花费约200万港元、118万港元和56.5万港元。王俊和周洪斌的开销,分别占二人2021年酬金的约50%和20%。

毫无疑问,增持之后高管在公司拥有的股份权益有所上升,但并不意味着个人收入的稳定增长。2021年,戚小明、李长江和雅生活服务总裁李大龙的薪酬被股份等相关支付方式或者分红拉低不少。

同期,李大龙的酬金为238.5万元,年内红利减少,较2020年的295.3万元减少50多万元。

其他“分红”占薪酬比重不高的高管们,诸如周洪斌、王俊等,其薪资变动并未受其波动,反而因薪金或袍金增长,最终酬金增加了30万元左右。

风险及免责提示:以上内容仅代表作者的个人立场和观点,不代表华盛的任何立场,华盛亦无法证实上述内容的真实性、准确性和原创性。投资者在做出任何投资决定前,应结合自身情况,考虑投资产品的风险。必要时,请咨询专业投资顾问的意见。华盛不提供任何投资建议,对此亦不做任何承诺和保证。