简体
  • 简体中文
  • 繁体中文

热门资讯> 正文

观点 | 机会远大于风险!两大理由看多港股科技

2022-04-29 15:34

当前恒生科技和中国互联网50指数的PE、PS均处于历史低位。截至22年4月11日,恒生科技PE处于位于1.75%分位、PS处于0.0%分位;中国互联网50指数PE处于17.63%、PS处于0.0%分位;

2021年Q2至今,港股科技出现大幅下跌,原因相对复杂包括:1.中美关于公司海外上市安全性、审计底稿问题分歧导致中概面临退市风险,情绪传到至港股;2. 反垄断、宏观经济对互联网企业压制明显;3.具体到上市公司,业绩出现了不同程度下修,导致估值、业绩双杀

当前2大理由看多港股科技:

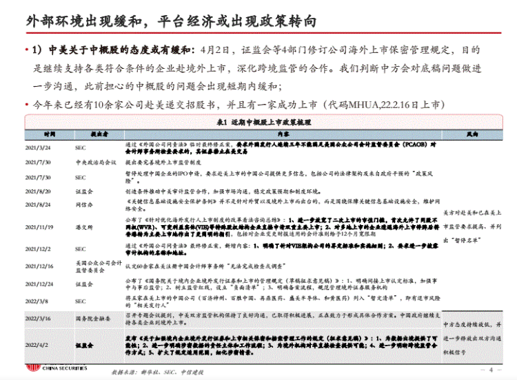
1)中美关于中概股的态度或有缓和。4月2日,证监会等4部门修订公司海外上市保密管理规定,目的是继续支持各类符合条件的企业赴境外上市,深化跨境监管的合作。我们判断中方会对底稿问题做进一步沟通,此前担心的中概股的问题会出现短期内缓和;此外,今年来已经有10余家公司赴美递交招股书,并且有一家成功上市(代码MHUA)

2)平台经济政策或有转向。3月16日刘鹤在国务院发言,要求通过规范、透明、可预期的监管,稳妥推进并尽快完成大型平台公司整改工作,红灯、绿灯都要设置好,促进平台经济平稳健康发展,提高国际竞争力;3月31日,全国市场监管系统网络交易监管工作会议强调围绕平台经济发展问题,要着力加强顶层设计和政策供给;4月11日,暂停8个月的游戏版号再次发放;

投资建议:我们判断中概股以及港股在上述理由下会迎来估值修复,紧密跟踪的港股科技标的都做推荐:金蝶国际、微盟集团、明源云、阜博集团、金山软件、中国软件国际。

风险及免责提示:以上内容仅代表作者的个人立场和观点,不代表华盛的任何立场,华盛亦无法证实上述内容的真实性、准确性和原创性。投资者在做出任何投资决定前,应结合自身情况,考虑投资产品的风险。必要时,请咨询专业投资顾问的意见。华盛不提供任何投资建议,对此亦不做任何承诺和保证。

 

风险及免责提示:以上内容仅代表作者的个人立场和观点,不代表华盛的任何立场,华盛亦无法证实上述内容的真实性、准确性和原创性。投资者在做出任何投资决定前,应结合自身情况,考虑投资产品的风险。必要时,请咨询专业投资顾问的意见。华盛不提供任何投资建议,对此亦不做任何承诺和保证。