简体
  • 简体中文
  • 繁体中文

热门资讯> 正文

天风海外:2022年2月短视频月度数据跟踪

2022-03-16 16:58

核心观点                

【运营数据】:春节过后抖快用户数有所回落但仍超节前。从主站来看,春节过后快手主站MAU下降明显但用户数仍超节前,环比降幅超10%;从极速版来看,春节拉新后略有下降,但整体来看快手及抖音用户仍稳健增长。

【广告】:快手与抖音相比在投放量绝对值上仍有较大差距,但短视频广告投放数量增速仍保持高增长;快手广告分布行业较为集中,社交婚恋、综合电商增速较快;抖音广告行业分布相对平均,游戏行业占比下降明显。

【直播电商】:1)GMV情况:抖快电商头部主播GMV呈下降趋势,腰尾部主播GMV占比提升,直播生态趋于健康化、多元化。2)品类情况:美妆占比在22年2月出现明显上升;春节过后,食品饮料品类占比有所下降,家居及珠宝品类的表现则相对平稳。3)直播形式占比:抖音店播GMV占比整体呈上升趋势,头部带货主播店播比例远超竞对。

【投资】:2021年12月至2022年2月,字节跳动和快手共有15起对外投资,其中字节跳动14起,快手1起。在行业分布上以智能硬件、游戏、医疗、文娱等为主。

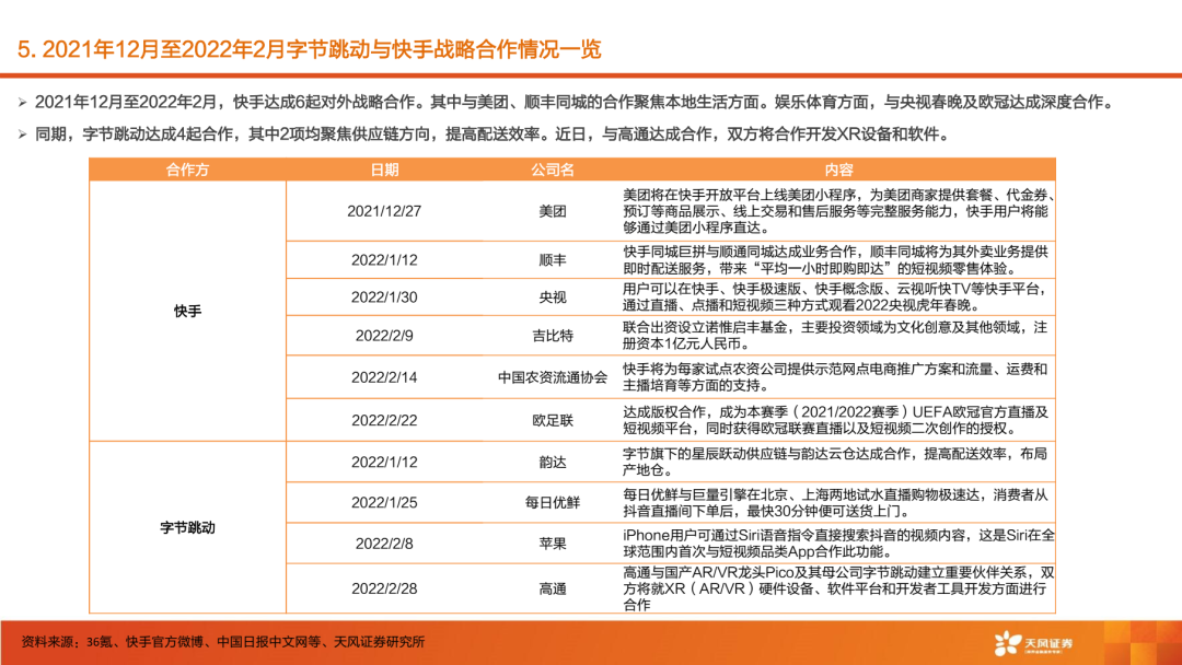
【战略合作】:2021年12月至2022年2月,快手达成6起对外战略合作。其中与美团、顺丰同城的合作聚焦本地生活方面。娱乐体育方面,与央视春晚及欧冠达成深度合作。同期,字节跳动达成4起合作,其中2项均聚焦供应链方向,提高配送效率。近日,与高通达成合作,双方将合作开发XR设备和软件。

图片
图片
图片
图片
图片
图片
图片
图片
图片
图片
图片
图片

 

风险及免责提示:以上内容仅代表作者的个人立场和观点,不代表华盛的任何立场,华盛亦无法证实上述内容的真实性、准确性和原创性。投资者在做出任何投资决定前,应结合自身情况,考虑投资产品的风险。必要时,请咨询专业投资顾问的意见。华盛不提供任何投资建议,对此亦不做任何承诺和保证。

 

风险及免责提示:以上内容仅代表作者的个人立场和观点,不代表华盛的任何立场,华盛亦无法证实上述内容的真实性、准确性和原创性。投资者在做出任何投资决定前,应结合自身情况,考虑投资产品的风险。必要时,请咨询专业投资顾问的意见。华盛不提供任何投资建议,对此亦不做任何承诺和保证。